(完整简历示图见文末)
面对眼前成百上千、堆积如山的校招简历,以及公司日益苛刻的聘用要求,如果你是筛选简历的HR,你会怎么做?
显然,HR会选择“一目十行”、“走马观花”。
他们的核心诉求必然是“高效”地挑选出与岗位“匹配”的简历。
“高效”意味着HR平均在每一份简历上所花的时间很少;
“匹配”意味着HR只会关注简历上的核心信息。
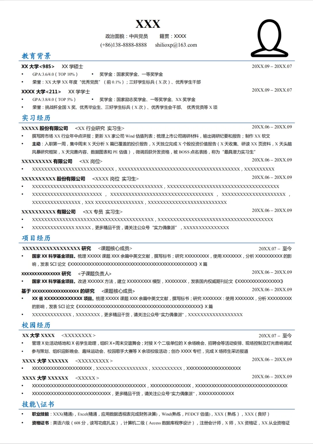
与HR核心诉求相对应,简历制作的核心原则也应该是“高效”和“匹配”,即“高效”的展示个人优势信息,尽可能的与岗位要求相“匹配”。任何与这两大原则相背离的因素都会被HR视为无效信息,降低获得面试机会的概率。那么,如何让HR在短短十几秒的简历筛选中眼前一亮,进而赢得面试的机会?接下来,村长将从简历的内容框架、简历的格式与排版两大模块谈谈如何写出一份“朴实”又“吸睛”的高质量简历。一份高质量的校招简历,应该由以下四部分组成:基本信息、教育经历、实践经历、技能\其他。② 政治面貌:如果你是正式党员或预备党员,则写上;如果不是,则删除。③ 籍贯:意向公司和籍贯产生正向关联,则写上;如果不是,则删除。④ 求职意向:依据投递的岗位随时更改,建议将求职意向体现在简历命名和邮件主题中。政治面貌、籍贯、求职意向可根据实际情况,进行保留或去除的组合。⑤ 手机号:1XX-XXXX-XXXX,建议写成3-4-4分割的格式,方便HR阅读和拨打。
⑥ 邮箱:推荐网易163或腾讯QQ邮箱。邮箱一定要填写常用邮箱,目的在于及时收到面试通知。一般在收到邮件前HR会事先电话或者短信进行通知,极少出现只发邮件的情况。至于部分同学疑问使用QQ邮箱是否会显得不专业,实践已证明,这个问题不存在,但请千万记得发求职邮件前改一改非主流的邮箱名。⑦ 照片:一寸职业证件照。建议到照相馆拍摄职业证件照,并可要求照相馆提供红、白、蓝背景色电子照片,方便后续网申或打印。⑧ 性别:删除。照片即可反映,简历上反映的一定要是有效信息,无效信息和重合信息一律删除,性别属于重合信息。⑨ 年龄、婚否:删除。对于校招,年龄和婚育情况基本上大家都差不多,无需特别说明。⑩ 意向薪资:删除。校招生一般都是统一批发价,面试通过后会有谈薪资的环节,但也仅仅是知会。当然,也有不少企业会根据学历、学校层次、面试综合表现差异化设置薪资,但总体上议价能力并不强,写高了影响面试通过,写低了降低自己身价,不建议写。① 教育背景:按时间倒序,即先博士,再硕士、最后本科。一般写到本科即可。时间越近,越能反映应聘者当下的能力状况,HR越关心。如果是985、211,或者双一流学校,可重点标出,如,XX大学<985>。② 毕业时间:按照入学日期—毕业日期的格式来写,即20XX.09 – 20XX.07。不建议写入学日期-至今,因为“至今”属于无效信息,HR无法通过“至今”判断真实的毕业时间。③ 学习成绩:建议按照先绝对成绩,后相对比值的格式书写,即GPA:3.8/ 4.0(TOP5%)。如果成绩不理想,可以将“TOPX%”删除,或者干脆去掉成绩部分。④ 奖学金、荣誉:将奖项(奖学金、比赛、荣誉)按照含金量依次罗列,先国际后地方(国际奖>国奖>省奖>校奖>院级),重点突出学霸IP,证明学习能力。如果成绩突出,建议在奖项后面备注奖项的百分比,便于HR直观判断含金量,如:国家奖学金(2%)、校三好学生标兵(5%)、校优秀学生干部(3%)。⑤ 主修课程:删除。课程信息体现在所学习专业中,为无效或重复信息。实践经历,是简历最核心的展示部分,篇幅至少要占到整个简历的一半以上。填写顺序:岗位匹配度高的>岗位匹配度低的;实习经历&项目经历>校内经历。实习经历和项目经历可根据应聘岗位匹配情况进行顺序调换。若个人实习和项目经历足够丰富,校内经历可不写或简略带过。校园经历如果要写,最好是与岗位能力相匹配。如技术岗位可以写科研相关的国际会议或者学术论文;管培生可以重点突出社团、班级干部经历,产品岗可以往数据分析、用户调研能力方面靠拢。一是指宏观匹配,即实习或项目经历与应聘岗位职位匹配,如A公司投融资岗实习经历对应B公司的投融资岗的求职;二是指微观匹配,即实习或项目经历与应聘岗位能力相匹配,如A公司行业研究岗经历体现的数据分析能力对应B公司数据挖掘岗的应聘。① 标题行:公司名称/项目名称-部门-起止时间,加粗。“起止时间”可放置在最左边或者最右边,但建议统一放置在右边。② 经历描述:采用SATR法则(S情境、T任务、A行动、R结果),即你做过什么(具体内容)+怎么做的(通过什么动作)+取得的结果(可量化的数据)。如,“通过用户精准画像分析和召回文案打磨,建立多种召回模型,每周进行用户召回测试,链接打开率提升10%,召回流失用户500+。”实习/项目经历的主要工作内容提炼3-4个要点即可,每个点写1-2行,写法同上。使用STAR法则后要尽可能提炼成专业、精简的描述,减少无意义的、无含金量、冗余的主观个人定性描述。简历内容来源于对大学生涯的复盘,推荐详细复盘以往经历,包括:公司实习、政府、学校、公益性组织、大学生组织的实习、课程实习、线上实习、有含金量的兼职;科研项目、创业项目、公益项目、竞赛项目、个人项目;社团、学生会、个人自发组织的活动等。做好以上,一般都能写出一份相对饱满的简历,只是含金量的问题。如果以上都没有,那应该先去找一份相关实习积累经验。简历是个人经历的集中体现。面试官一般会根据简历深挖经历,所以在写简历的过程中需要边自问:我写这个点,面试官会问什么问题,这个问题我能答上来吗?如果这段经历非常熟悉,那可以写去,并且准备好相关有条理的应答;如果不熟悉,就不要给自己挖坑,或者想办法把坑填上,想办法自圆其说。① 技能/证书:采取证书+能力呈现的方式呈现,即前面写资质,后面写能达到的效果。如,“Excel(精通,应用数据透视表完成财务决算);Xmind(可分析产品功能模块)。”② 语言能力:应聘外企、外贸等对英语要求高的公司,一定要突出你的表达和写作能力。如,“英语六级(608),能进行基本阅读及交流。”③ 特长/爱好:建议提炼自身核心特质,不要泛泛而谈,最好是自己所擅长的,且能体现个人生活的品味与质量。
有些爱好还能体现你的抗压能力、性格、认真等优良品质,如,徒步旅行(百公里毅行、环海南岛)。如果确实没有,可以不写,降低面试被问到的可能性,但私下也要有所准备,并能自圆其说。④ 自我评价:容易画蛇添足,建议删除。在实际操作中很大一部分人为凑字数,导致评价内容空洞,套话多,没有实践案例的佐证,参考意义不大。内容简洁、重点突出、排版得体的简历,既能让HR赏心悦目,也能让HR更加高效地捕捉到有效信息,是加分项。① 字体:推荐使用微软雅黑,切勿使用一些奇怪、难以辨别的艺术字体。② 字体大小、行间距:根据内容多少进行适当调整。内容多,字体和行间距可统一调小;内容少,则可统一适当调大,目的在于填满一张A4纸,但务必保存一致。① 篇幅:一页A4纸,作品集可用附件打包发送或上传。一页A4纸足矣,如果不够,说明不够凝练和简洁。翻页增加了筛选简历的工作量,与HR核心诉求矛盾。② 样式:推荐采用上下模式,不建议采用左右排版。这与人的阅读习惯有关,毕竟,HR也是人。能对称尽可能对称,即相同要素对齐,简历整体内容对称,避免左多右少,头重脚轻。既要便于阅读,也要尽可能美观。③ 色调:黑白色为主,在大标题之间插入一些蓝色线条即可。尽量不要多于三种颜色。花里胡哨,一方面显得凌乱,不利于信息获取,另一方面会给人一种浮躁、不够踏实稳重的印象。① 切记:简历需要根据应聘岗位职责要求,进行适当的修改和调整,以突出重点,增加匹配度。② 命名:应聘职位_姓名_学校_学历_专业(如果招聘信息上有格式要求,则以招聘信息要求为准),并以PDF格式发送。
高质量的简历都是不断打磨、反复修改出来的,它是对以往经历的高度总结和提炼,也是自我认知的一个重要过程。