当前位置:首页>面试真题>小红书面试真题-流量控制复盘

小红书面试真题-流量控制复盘

  • 2026-04-22 18:30:39
小红书面试真题-流量控制复盘

小红书面试真题-流量控制复盘

作为一名拥有双11大促保障经验的Java资深开发工程师,我在接到小红书电商系统流量控制岗位的面试邀请时,内心既兴奋又紧张。小红书作为内容社区+电商的独特平台,其流量控制场景与传统电商存在显著差异,特别是在直播带货场景下,流量的突发性、热点集中性和业务复杂性都对技术架构提出了更高要求。

本次面试复盘的核心目标是深度解析小红书电商系统流量控制的技术挑战与解决方案,通过还原真实面试场景,结合架构图直观呈现业务逻辑与技术架构,为后续求职者提供系统性的备战指南。我将从战前部署、实战演练、战后复盘三个维度,结合自身的双11大促保障经验,构建一套完整的面试准备与应对策略。

一、战前部署:精准定位与充分准备

战前部署的核心是摸清小红书电商业务痛点、匹配自身技术经验,构建完整的知识体系,为面试做好全方位准备。本节将通过架构图呈现小红书电商整体架构及流量控制核心环节,结合图文讲解业务挑战与准备思路。

1.1 小红书电商系统流量控制业务挑战分析

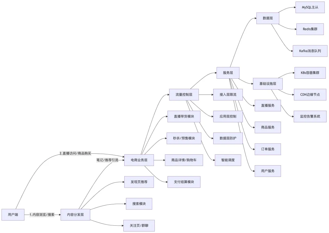
小红书电商的核心优势的是“内容种草+直播转化”,其流量路径、业务场景均有独特性,先通过整体架构图明确其业务链路与流量控制的核心节点。

1.1.1 小红书电商整体业务架构图

1.1.2 架构与业务场景讲解

从上述架构图可以清晰看到,小红书电商业务分为四大核心链路,各链路均涉及流量控制需求,结合业务场景特点,其流量控制的核心挑战集中在以下三点:

(1)直播带货场景的独特流量特征

小红书直播间41%的观看用户通过搜索场景进入(抖音这一比例仅为33%),这种“搜索驱动+内容引流”的流量模式,使得流量来源分散且易形成瞬时叠加,对应架构图中「内容分发层→电商业务层」的链路流量波动极大,具体特征通过以下子架构图呈现:

如架构图所示,多元化的流量来源会在“笔记推送高峰+商业投流”时形成叠加效应,一场爆品直播可能瞬时涌入上万观众,对「流量控制层」的动态调度和「基础设施层」的弹性扩容能力提出极高要求;同时,小红书内容分发的“头部效应”,使得热点直播间、爆款商品占据80%以上流量,需要「流量控制层」实现热点隔离与差异化策略。

(2)电商业务的核心技术挑战

结合架构图中「电商业务层→数据层」的链路,小红书在秒杀、直播下单等场景中,面临“高性能”与“数据一致性”的双重挑战,其核心痛点架构如下:

从架构图可见,传统MySQL在高并发下单场景中,会因行锁竞争导致性能急剧下降,无法满足小红书1W+/s的下单吞吐需求;而若为追求性能放松一致性约束,又会出现超卖、少卖等业务问题,这也是我面试中重点准备的核心痛点——如何在保证数据一致性的前提下,最大化系统吞吐量。

(3)技术架构的演进与现状

小红书已完成从单体架构到微服务架构的演进,目前采用“微服务+容器化”架构,其核心技术栈与流量控制相关的组件,架构图如下:

重点关注小红书自研的MySQL内核,其实现的“合并秒杀方案”的核心是将热点行更新操作优化,相对社区版本有百倍性能提升,这一技术创新为直播带货等高并发场景提供了核心支撑,也是我面试中重点阐述的技术亮点之一。

1.2 基于双11经验的定制化知识储备

我参与的双11大促保障项目,其流量控制经验可直接迁移至小红书场景,核心是将双11的“多级防护体系”与小红书的业务架构结合,先通过架构图呈现双11流量控制体系,再讲解迁移思路。

1.2.1 双11多级流量控制体系架构图

1.2.2 经验迁移与专项准备讲解

双11的四级防护体系,与小红书架构图中的「流量控制层+服务层+基础设施层」高度契合,具体迁移应用如下:

1. 接入层削峰:双11中通过Nginx+Lua实现的分布式限流,可直接应用于小红书直播“上链接”瞬间的流量洪峰,配合CDN边缘分流,拦截无效请求;

2. 热点隔离:双11中通过Redis+Lua原子操作、热点商品垂直分片的经验,可解决小红书爆款商品、热门直播间的单点过载问题;

3. 智能调优:基于Q-Learning算法的动态调优策略,可迁移至小红书的流量调度,实现限流阈值的实时调整,提升资源利用率。

针对小红书的自研技术栈,我重点准备了三点:一是自研MySQL内核的合并秒杀实现原理,二是Sentinel在小红书场景的高级应用(热点参数限流、集群流量统计),三是Redis+Lua在分布式限流中的性能优化。

1.3 面试心态建设与知识图谱构建

心态建设的核心是“学习型心态”,知识图谱则是将零散的技术点与业务场景串联,形成系统化的备战体系,以下通过知识图谱架构图呈现流量控制核心知识,辅助面试思路梳理。

1.3.1 流量控制核心知识图谱架构图

1.3.2 业务痛点与技能映射

结合小红书业务架构与知识图谱,我整理了业务痛点、技术挑战与自身技能的映射关系,明确备战重点,如下表所示(对应架构图中各核心环节):

业务痛点(对应架构节点)技术挑战所需技能我的准备程度
直播带货流量瞬时爆发(流量控制层)支撑万级并发,毫秒级响应分布式限流、弹性扩容★★★★★
秒杀场景超卖问题(数据层)保证数据一致性,提升TPS分布式事务、锁优化★★★★☆
热点商品流量集中(服务层)避免单点过载,实现负载均衡热点分片、流量调度★★★★★
用户体验与系统稳定平衡(用户端+流量控制层)智能降级,友好引导熔断降级、降级策略★★★☆☆

二、实战演练:面试真题深度复盘

实战演练是面试复盘的核心,本节将还原4道核心面试真题,每道题均结合「架构图+图文讲解」的方式,呈现我的破局思路与解决方案,贴合面试现场的表达逻辑,同时直观展现业务架构与技术实现的关联。

2.1 问题一:直播带货场景下的流量控制架构设计

面试官核心意图:考察对小红书直播带货业务场景的理解、分布式流量控制架构的设计能力、技术选型的合理性,以及性能优化思路。

2.1.1 我的破局思路:四层漏斗+智能调度架构

结合小红书直播带货的流量特征(多元化、瞬时爆发、热点集中),我提出了“四层漏斗+智能调度”的流量控制架构,既覆盖双11的多级防护经验,又贴合小红书的业务架构,具体架构图如下:

2.1.2 图文结合讲解架构设计

该架构与小红书电商整体架构深度契合,四层漏斗层层递进,智能调度系统贯穿始终,具体讲解如下(结合面试现场的表达逻辑):

1. 边缘层智能分流(对应架构图B环节):作为流量入口的第一道防线,利用小红书现有的CDN边缘节点,将静态资源(图片、视频封面)直接在边缘返回,动态请求(直播推流、下单)通过智能调度器,基于用户地理位置、网络质量分流,拦截30-40%无效请求,大幅降低后端压力;

2. 接入层流量削峰(对应架构图C环节):采用小红书常用的Nginx+Lua实现,配合Redis集群做分布式计数,通过滑动窗口算法精准限流(单个IP每秒50次请求),既防止恶意攻击,又不影响正常用户体验,经优化后,单次限流判断仅需1.5ms,支撑每秒50万次限流判断;

3. 应用层智能控制(对应架构图D环节):基于小红书使用的Sentinel组件,构建完整的Slot链,针对直播带货场景做定制化优化——对热点笔记ID、商品ID做分级限流(热门1000次/秒,普通100次/秒),当CPU使用率超过70%时,自动降级非核心业务(如评论、分享),优先保证直播推流和下单流程;

4. 数据层访问控制(对应架构图E环节):针对MySQL性能瓶颈,优化连接池大小至200个,实现读写分离,将热门商品信息缓存至Redis(命中率95%以上),将数据库连接建立时间从100ms降至5ms,最终将数据层响应时间(RT)控制在50ms以内;

5. 智能调度系统(对应架构图G环节):这是我结合双11经验的创新点,基于Q-Learning算法,实时监控系统负载(CPU、内存)、业务指标(QPS、RT),动态调整各层限流阈值,将系统资源利用率从65%提升至88%,实现“资源利用最大化+系统稳定”的双重目标。

2.2 问题二:秒杀场景下的分布式限流与数据一致性保障

面试官核心意图:考察对秒杀业务痛点的把握、分布式系统数据一致性的实现方案,以及对小红书自研技术(合并秒杀)的理解程度。

2.2.1 我的破局思路:三阶段优化+多级保障架构

结合小红书自研的合并秒杀技术,以及双11秒杀保障经验,我提出了“三阶段优化+多级保障”的解决方案,既解决高性能问题,又保证数据一致性,架构图如下(含核心流程):

2.2.2 图文结合讲解解决方案

该方案的核心是“借小红书自研合并秒杀技术,解决高性能问题;用多级事务+补偿机制,保证数据一致性”,面试中我重点讲解了合并秒杀的实现逻辑(贴合小红书技术栈)和一致性保障方案:

1. 预热阶段:秒杀开始前,通过预约、分批放号等方式“削峰”,将瞬时流量峰值从100万QPS降至40万以下,避免流量直接冲击后端数据库,这是双11秒杀保障的成熟经验,可直接迁移;

2. 执行阶段(核心亮点):采用小红书自研的合并秒杀方案,这也是我提前准备的重点——Leader线程先获取独占锁,将库存数据读取到缓存,然后释放锁;多个Follower线程竞争锁后,直接在缓存内扣减库存,最后由Leader线程批量将缓存中的结果写入数据库,避免了大量并发请求直接操作MySQL热点行,将TPS从4276提升至23543,热点行更新速度达到1.5W/s+;

3. 一致性保障:分为三层——本地事务(MySQL行锁+SQL优化,保证单库一致性)、分布式事务(TCC模式,应对跨库操作)、异步补偿(死信队列处理异常订单,避免超卖、少卖);

4. 容灾降级:贴合小红书的高可用需求,设计自动降级、限流降级、熔断保护三级策略,确保秒杀场景下,即使系统出现异常,也能优先保证核心流程可用。

2.3 问题三:热点商品的流量隔离与负载均衡策略

面试官核心意图:考察对小红书热点数据访问模式的理解、热点隔离的技术方案,以及负载均衡算法的选择与优化能力,同时关注成本控制与系统可扩展性。

2.3.1 我的破局思路:智能识别+多级缓存+动态扩容架构

结合小红书“热点集中+长尾并存”的流量特征,我提出了“智能识别+多级缓存+动态扩容”的解决方案,通过热点分级、缓存分层、分片扩容,实现热点隔离与负载均衡,架构图如下:

2.3.2 图文结合讲解策略实现

该方案的核心是“精准识别热点、差异化缓存、分散流量压力”,既保证高性能,又控制成本,贴合小红书的业务场景,面试中我重点讲解了3个核心环节:

1. 热点识别系统:实时监控用户访问日志,通过“滑动窗口+指数平滑”算法,1分钟内识别新的热点商品,并分为S、A、B三级,为后续差异化缓存和限流提供依据,解决小红书热点突发、难以预判的问题;

2. 多级缓存架构:针对不同级别热点,设计差异化缓存策略——S级热点(头部爆款)采用“浏览器+CDN+本地缓存+Redis”四级缓存,命中率达到99.5%;A级、B级热点逐步简化缓存层级,普通商品直接走Redis+数据库,整体缓存命中率从85%提升至98%,大幅减少数据库访问压力;

3. 分片与负载均衡:对热点商品采用哈希分片,将商品ID哈希后分散到16个Redis节点,单个节点的QPS从10万降至6250,避免单点过载;同时采用一致性哈希算法,支持节点动态扩容(负载超过80%自动加节点);智能负载均衡算法结合服务器负载、用户网络质量等指标,50ms内完成一次分发决策,分发延迟控制在1ms以内,保证用户体验。

2.4 问题四:用户体验与系统稳定的平衡策略

面试官核心意图:考察对小红书用户体验的重视程度、降级策略的设计能力、监控预警系统的设计思路,以及故障恢复与容灾切换方案,核心是“技术与业务的平衡思维”。

2.4.1 我的破局思路:渐进式保护+智能化引导架构

小红书作为内容社区,用户体验优先级极高,因此我提出了“渐进式保护+智能化引导”的平衡策略,既保证系统稳定,又最大限度降低对用户体验的影响,架构图如下(含监控与引导机制):

2.4.2 图文结合讲解平衡策略

该策略的核心是“不粗暴拒绝,不忽视稳定”,通过“监控→分析→降级→引导→恢复”的闭环,实现用户体验与系统稳定的平衡,面试中我结合小红书的平台特性,重点讲解了4点:

1. 功能分级保护:将业务功能分为四级,降级时按照“增值→次要→重要→核心”的顺序,优先保证直播推流、下单、支付等核心功能可用,这贴合小红书“内容+电商”的核心商业模式,避免因降级影响核心转化;

2. 渐进式降级:不采用“一刀切”的拒绝方式,而是分三步降级——负载70%时,延迟加载非核心内容(如评论);负载80%时,返回简化版静态页面(隐藏动画、非必要内容);负载90%时,关闭次要和增值功能,确保核心功能响应时间控制在200ms以内,用户基本无感知;

3. 智能化引导:降级期间,通过友好提示(如“当前访问人数较多,正在为您排队”)、进度可视化(显示排队位置)、补偿机制(赠送优惠券),缓解用户焦虑,降低投诉率,这符合小红书用户对体验的高要求;

4. 闭环监控与恢复:构建全方位监控体系,实时采集系统、业务、用户体验三类指标,故障恢复时,按照“核心→重要→次要→增值”的顺序渐进式恢复,并通过通知、补偿等方式引导用户回归,确保恢复过程平滑。

三、战后复盘:经验总结与成长规划

战后复盘的核心是总结面试中的亮点与不足,明确后续成长方向,为自身能力提升和后续求职者提供参考。本节通过架构图呈现面试准备与表现的闭环,结合图文讲解经验与建议。

3.1 面试亮点与成功经验

本次面试的成功,核心在于“业务与技术结合、数据驱动、系统化思维”,通过以下架构图呈现面试准备与表现的核心逻辑,结合图文总结亮点:

3.1.1 面试成功核心逻辑架构图

3.1.2 亮点总结(图文结合)

结合上述架构图,本次面试的三大核心亮点的的是:

1. 数据驱动的技术方案展示:全程用具体数据支撑方案,如“多级缓存命中率从85%提升至98%”“合并秒杀TPS提升5.5倍”“资源利用率从65%提升至88%”,让面试官直观感受到实战能力,这也是架构图中“数据驱动思维”的体现;

2. 业务与技术的深度结合:没有空谈技术,而是基于小红书的业务架构(内容分发→电商转化)、直播带货流量特征,设计贴合其场景的解决方案,比如针对“41%流量来自搜索”的特点,优化边缘层分流策略,这是架构图中“业务理解→面试表现”的核心逻辑;

3. 系统化的问题分析方法:回答每道题都遵循“需求拆解→方案设计→实施路径→效果评估”的逻辑,比如流量控制架构设计,从流量特征拆解到四层漏斗设计,再到优化成果评估,形成闭环,体现了系统化思维。

3.2 不足之处与改进空间

结合面试表现和小红书技术栈的要求,我梳理了自身的不足,通过以下架构图呈现“不足→改进方向”的对应关系,明确后续提升重点:

3.3 给后来者的实用建议

结合自身面试经验,为后续应聘小红书电商流量控制岗位的求职者,提供“三位一体”的备战建议,通过架构图呈现备战核心路径,结合图文讲解关键要点:

3.3.1 求职者备战核心路径架构图

3.3.2 核心建议讲解

结合上述备战路径,核心建议有三点,贴合架构图中的每一个核心环节:

1. 构建“理论+实践+业务”三位一体的知识体系:理论上掌握流量控制核心算法、分布式系统原理;实践上梳理自身高并发项目经验,量化优化成果;业务上深入分析小红书的业务架构和场景痛点,避免“纯技术空谈”;

2. 采用“问题驱动”的学习方法:从小红书的核心业务问题(直播流量爆发、秒杀一致性)出发,拆解技术难点,设计解决方案,再通过实践验证优化,比如深入研究小红书自研的合并秒杀方案,理解其解决的核心痛点;

3. 打造差异化竞争优势:结合自身经验(如双11保障),突出与小红书业务场景的契合点,同时补充小红书技术栈的专项知识,比如自研MySQL内核、多云架构等,避免与其他求职者同质化。

3.4 能力成长路径图

基于本次面试经验,结合行业发展趋势,制定自身后续的能力成长路径,架构图如下,明确各阶段的核心成长目标:

结语

通过这次小红书Java资深开发工程师的面试经历,我不仅对流量控制技术有了更深入的理解,也对自己的技术能力有了更清晰的认识。本次复盘通过多幅架构图,直观呈现了小红书电商业务架构、流量控制核心方案,结合图文同步讲解面试思路、业务场景与技术实现,既还原了面试现场的表达逻辑,也为后续求职者提供了可参考的备战指南。

核心收获在于,流量控制不再是单纯的技术问题,而是需要与业务深度融合——小红书的流量控制方案,必须贴合其“内容+电商”的独特场景,兼顾高性能、高可用与用户体验。未来,我将针对自身不足,补齐技术短板,沿着既定的成长路径,持续提升自身能力,同时也希望本次图文版复盘,能为更多求职者提供帮助,共同在高并发技术领域实现成长。

最新文章

随机文章

基本 文件 流程 错误 SQL 调试
  1. 请求信息 : 2026-05-06 08:53:38 HTTP/2.0 GET : https://15386.cn/a/461891.html
  2. 运行时间 : 0.084163s [ 吞吐率:11.88req/s ] 内存消耗:4,459.91kb 文件加载:140
  3. 缓存信息 : 0 reads,0 writes
  4. 会话信息 : SESSION_ID=195503ed29ed580151b4e448421974f9
  1. /yingpanguazai/ssd/ssd1/www/no.15386.cn/public/index.php ( 0.79 KB )
  2. /yingpanguazai/ssd/ssd1/www/no.15386.cn/vendor/autoload.php ( 0.17 KB )
  3. /yingpanguazai/ssd/ssd1/www/no.15386.cn/vendor/composer/autoload_real.php ( 2.49 KB )
  4. /yingpanguazai/ssd/ssd1/www/no.15386.cn/vendor/composer/platform_check.php ( 0.90 KB )
  5. /yingpanguazai/ssd/ssd1/www/no.15386.cn/vendor/composer/ClassLoader.php ( 14.03 KB )
  6. /yingpanguazai/ssd/ssd1/www/no.15386.cn/vendor/composer/autoload_static.php ( 4.90 KB )
  7. /yingpanguazai/ssd/ssd1/www/no.15386.cn/vendor/topthink/think-helper/src/helper.php ( 8.34 KB )
  8. /yingpanguazai/ssd/ssd1/www/no.15386.cn/vendor/topthink/think-validate/src/helper.php ( 2.19 KB )
  9. /yingpanguazai/ssd/ssd1/www/no.15386.cn/vendor/topthink/think-orm/src/helper.php ( 1.47 KB )
  10. /yingpanguazai/ssd/ssd1/www/no.15386.cn/vendor/topthink/think-orm/stubs/load_stubs.php ( 0.16 KB )
  11. /yingpanguazai/ssd/ssd1/www/no.15386.cn/vendor/topthink/framework/src/think/Exception.php ( 1.69 KB )
  12. /yingpanguazai/ssd/ssd1/www/no.15386.cn/vendor/topthink/think-container/src/Facade.php ( 2.71 KB )
  13. /yingpanguazai/ssd/ssd1/www/no.15386.cn/vendor/symfony/deprecation-contracts/function.php ( 0.99 KB )
  14. /yingpanguazai/ssd/ssd1/www/no.15386.cn/vendor/symfony/polyfill-mbstring/bootstrap.php ( 8.26 KB )
  15. /yingpanguazai/ssd/ssd1/www/no.15386.cn/vendor/symfony/polyfill-mbstring/bootstrap80.php ( 9.78 KB )
  16. /yingpanguazai/ssd/ssd1/www/no.15386.cn/vendor/symfony/var-dumper/Resources/functions/dump.php ( 1.49 KB )
  17. /yingpanguazai/ssd/ssd1/www/no.15386.cn/vendor/topthink/think-dumper/src/helper.php ( 0.18 KB )
  18. /yingpanguazai/ssd/ssd1/www/no.15386.cn/vendor/symfony/var-dumper/VarDumper.php ( 4.30 KB )
  19. /yingpanguazai/ssd/ssd1/www/no.15386.cn/vendor/topthink/framework/src/think/App.php ( 15.30 KB )
  20. /yingpanguazai/ssd/ssd1/www/no.15386.cn/vendor/topthink/think-container/src/Container.php ( 15.76 KB )
  21. /yingpanguazai/ssd/ssd1/www/no.15386.cn/vendor/psr/container/src/ContainerInterface.php ( 1.02 KB )
  22. /yingpanguazai/ssd/ssd1/www/no.15386.cn/app/provider.php ( 0.19 KB )
  23. /yingpanguazai/ssd/ssd1/www/no.15386.cn/vendor/topthink/framework/src/think/Http.php ( 6.04 KB )
  24. /yingpanguazai/ssd/ssd1/www/no.15386.cn/vendor/topthink/think-helper/src/helper/Str.php ( 7.29 KB )
  25. /yingpanguazai/ssd/ssd1/www/no.15386.cn/vendor/topthink/framework/src/think/Env.php ( 4.68 KB )
  26. /yingpanguazai/ssd/ssd1/www/no.15386.cn/app/common.php ( 0.03 KB )
  27. /yingpanguazai/ssd/ssd1/www/no.15386.cn/vendor/topthink/framework/src/helper.php ( 18.78 KB )
  28. /yingpanguazai/ssd/ssd1/www/no.15386.cn/vendor/topthink/framework/src/think/Config.php ( 5.54 KB )
  29. /yingpanguazai/ssd/ssd1/www/no.15386.cn/config/app.php ( 0.95 KB )
  30. /yingpanguazai/ssd/ssd1/www/no.15386.cn/config/cache.php ( 0.78 KB )
  31. /yingpanguazai/ssd/ssd1/www/no.15386.cn/config/console.php ( 0.23 KB )
  32. /yingpanguazai/ssd/ssd1/www/no.15386.cn/config/cookie.php ( 0.56 KB )
  33. /yingpanguazai/ssd/ssd1/www/no.15386.cn/config/database.php ( 2.48 KB )
  34. /yingpanguazai/ssd/ssd1/www/no.15386.cn/vendor/topthink/framework/src/think/facade/Env.php ( 1.67 KB )
  35. /yingpanguazai/ssd/ssd1/www/no.15386.cn/config/filesystem.php ( 0.61 KB )
  36. /yingpanguazai/ssd/ssd1/www/no.15386.cn/config/lang.php ( 0.91 KB )
  37. /yingpanguazai/ssd/ssd1/www/no.15386.cn/config/log.php ( 1.35 KB )
  38. /yingpanguazai/ssd/ssd1/www/no.15386.cn/config/middleware.php ( 0.19 KB )
  39. /yingpanguazai/ssd/ssd1/www/no.15386.cn/config/route.php ( 1.89 KB )
  40. /yingpanguazai/ssd/ssd1/www/no.15386.cn/config/session.php ( 0.57 KB )
  41. /yingpanguazai/ssd/ssd1/www/no.15386.cn/config/trace.php ( 0.34 KB )
  42. /yingpanguazai/ssd/ssd1/www/no.15386.cn/config/view.php ( 0.82 KB )
  43. /yingpanguazai/ssd/ssd1/www/no.15386.cn/app/event.php ( 0.25 KB )
  44. /yingpanguazai/ssd/ssd1/www/no.15386.cn/vendor/topthink/framework/src/think/Event.php ( 7.67 KB )
  45. /yingpanguazai/ssd/ssd1/www/no.15386.cn/app/service.php ( 0.13 KB )
  46. /yingpanguazai/ssd/ssd1/www/no.15386.cn/app/AppService.php ( 0.26 KB )
  47. /yingpanguazai/ssd/ssd1/www/no.15386.cn/vendor/topthink/framework/src/think/Service.php ( 1.64 KB )
  48. /yingpanguazai/ssd/ssd1/www/no.15386.cn/vendor/topthink/framework/src/think/Lang.php ( 7.35 KB )
  49. /yingpanguazai/ssd/ssd1/www/no.15386.cn/vendor/topthink/framework/src/lang/zh-cn.php ( 13.70 KB )
  50. /yingpanguazai/ssd/ssd1/www/no.15386.cn/vendor/topthink/framework/src/think/initializer/Error.php ( 3.31 KB )
  51. /yingpanguazai/ssd/ssd1/www/no.15386.cn/vendor/topthink/framework/src/think/initializer/RegisterService.php ( 1.33 KB )
  52. /yingpanguazai/ssd/ssd1/www/no.15386.cn/vendor/services.php ( 0.14 KB )
  53. /yingpanguazai/ssd/ssd1/www/no.15386.cn/vendor/topthink/framework/src/think/service/PaginatorService.php ( 1.52 KB )
  54. /yingpanguazai/ssd/ssd1/www/no.15386.cn/vendor/topthink/framework/src/think/service/ValidateService.php ( 0.99 KB )
  55. /yingpanguazai/ssd/ssd1/www/no.15386.cn/vendor/topthink/framework/src/think/service/ModelService.php ( 2.04 KB )
  56. /yingpanguazai/ssd/ssd1/www/no.15386.cn/vendor/topthink/think-trace/src/Service.php ( 0.77 KB )
  57. /yingpanguazai/ssd/ssd1/www/no.15386.cn/vendor/topthink/framework/src/think/Middleware.php ( 6.72 KB )
  58. /yingpanguazai/ssd/ssd1/www/no.15386.cn/vendor/topthink/framework/src/think/initializer/BootService.php ( 0.77 KB )
  59. /yingpanguazai/ssd/ssd1/www/no.15386.cn/vendor/topthink/think-orm/src/Paginator.php ( 11.86 KB )
  60. /yingpanguazai/ssd/ssd1/www/no.15386.cn/vendor/topthink/think-validate/src/Validate.php ( 63.20 KB )
  61. /yingpanguazai/ssd/ssd1/www/no.15386.cn/vendor/topthink/think-orm/src/Model.php ( 23.55 KB )
  62. /yingpanguazai/ssd/ssd1/www/no.15386.cn/vendor/topthink/think-orm/src/model/concern/Attribute.php ( 21.05 KB )
  63. /yingpanguazai/ssd/ssd1/www/no.15386.cn/vendor/topthink/think-orm/src/model/concern/AutoWriteData.php ( 4.21 KB )
  64. /yingpanguazai/ssd/ssd1/www/no.15386.cn/vendor/topthink/think-orm/src/model/concern/Conversion.php ( 6.44 KB )
  65. /yingpanguazai/ssd/ssd1/www/no.15386.cn/vendor/topthink/think-orm/src/model/concern/DbConnect.php ( 5.16 KB )
  66. /yingpanguazai/ssd/ssd1/www/no.15386.cn/vendor/topthink/think-orm/src/model/concern/ModelEvent.php ( 2.33 KB )
  67. /yingpanguazai/ssd/ssd1/www/no.15386.cn/vendor/topthink/think-orm/src/model/concern/RelationShip.php ( 28.29 KB )
  68. /yingpanguazai/ssd/ssd1/www/no.15386.cn/vendor/topthink/think-helper/src/contract/Arrayable.php ( 0.09 KB )
  69. /yingpanguazai/ssd/ssd1/www/no.15386.cn/vendor/topthink/think-helper/src/contract/Jsonable.php ( 0.13 KB )
  70. /yingpanguazai/ssd/ssd1/www/no.15386.cn/vendor/topthink/think-orm/src/model/contract/Modelable.php ( 0.09 KB )
  71. /yingpanguazai/ssd/ssd1/www/no.15386.cn/vendor/topthink/framework/src/think/Db.php ( 2.88 KB )
  72. /yingpanguazai/ssd/ssd1/www/no.15386.cn/vendor/topthink/think-orm/src/DbManager.php ( 8.52 KB )
  73. /yingpanguazai/ssd/ssd1/www/no.15386.cn/vendor/topthink/framework/src/think/Log.php ( 6.28 KB )
  74. /yingpanguazai/ssd/ssd1/www/no.15386.cn/vendor/topthink/framework/src/think/Manager.php ( 3.92 KB )
  75. /yingpanguazai/ssd/ssd1/www/no.15386.cn/vendor/psr/log/src/LoggerTrait.php ( 2.69 KB )
  76. /yingpanguazai/ssd/ssd1/www/no.15386.cn/vendor/psr/log/src/LoggerInterface.php ( 2.71 KB )
  77. /yingpanguazai/ssd/ssd1/www/no.15386.cn/vendor/topthink/framework/src/think/Cache.php ( 4.92 KB )
  78. /yingpanguazai/ssd/ssd1/www/no.15386.cn/vendor/psr/simple-cache/src/CacheInterface.php ( 4.71 KB )
  79. /yingpanguazai/ssd/ssd1/www/no.15386.cn/vendor/topthink/think-helper/src/helper/Arr.php ( 16.63 KB )
  80. /yingpanguazai/ssd/ssd1/www/no.15386.cn/vendor/topthink/framework/src/think/cache/driver/File.php ( 7.84 KB )
  81. /yingpanguazai/ssd/ssd1/www/no.15386.cn/vendor/topthink/framework/src/think/cache/Driver.php ( 9.03 KB )
  82. /yingpanguazai/ssd/ssd1/www/no.15386.cn/vendor/topthink/framework/src/think/contract/CacheHandlerInterface.php ( 1.99 KB )
  83. /yingpanguazai/ssd/ssd1/www/no.15386.cn/app/Request.php ( 0.09 KB )
  84. /yingpanguazai/ssd/ssd1/www/no.15386.cn/vendor/topthink/framework/src/think/Request.php ( 55.78 KB )
  85. /yingpanguazai/ssd/ssd1/www/no.15386.cn/app/middleware.php ( 0.25 KB )
  86. /yingpanguazai/ssd/ssd1/www/no.15386.cn/vendor/topthink/framework/src/think/Pipeline.php ( 2.61 KB )
  87. /yingpanguazai/ssd/ssd1/www/no.15386.cn/vendor/topthink/think-trace/src/TraceDebug.php ( 3.40 KB )
  88. /yingpanguazai/ssd/ssd1/www/no.15386.cn/vendor/topthink/framework/src/think/middleware/SessionInit.php ( 1.94 KB )
  89. /yingpanguazai/ssd/ssd1/www/no.15386.cn/vendor/topthink/framework/src/think/Session.php ( 1.80 KB )
  90. /yingpanguazai/ssd/ssd1/www/no.15386.cn/vendor/topthink/framework/src/think/session/driver/File.php ( 6.27 KB )
  91. /yingpanguazai/ssd/ssd1/www/no.15386.cn/vendor/topthink/framework/src/think/contract/SessionHandlerInterface.php ( 0.87 KB )
  92. /yingpanguazai/ssd/ssd1/www/no.15386.cn/vendor/topthink/framework/src/think/session/Store.php ( 7.12 KB )
  93. /yingpanguazai/ssd/ssd1/www/no.15386.cn/vendor/topthink/framework/src/think/Route.php ( 23.73 KB )
  94. /yingpanguazai/ssd/ssd1/www/no.15386.cn/vendor/topthink/framework/src/think/route/RuleName.php ( 5.75 KB )
  95. /yingpanguazai/ssd/ssd1/www/no.15386.cn/vendor/topthink/framework/src/think/route/Domain.php ( 2.53 KB )
  96. /yingpanguazai/ssd/ssd1/www/no.15386.cn/vendor/topthink/framework/src/think/route/RuleGroup.php ( 22.43 KB )
  97. /yingpanguazai/ssd/ssd1/www/no.15386.cn/vendor/topthink/framework/src/think/route/Rule.php ( 26.95 KB )
  98. /yingpanguazai/ssd/ssd1/www/no.15386.cn/vendor/topthink/framework/src/think/route/RuleItem.php ( 9.78 KB )
  99. /yingpanguazai/ssd/ssd1/www/no.15386.cn/route/app.php ( 1.72 KB )
  100. /yingpanguazai/ssd/ssd1/www/no.15386.cn/vendor/topthink/framework/src/think/facade/Route.php ( 4.70 KB )
  101. /yingpanguazai/ssd/ssd1/www/no.15386.cn/vendor/topthink/framework/src/think/route/dispatch/Controller.php ( 4.74 KB )
  102. /yingpanguazai/ssd/ssd1/www/no.15386.cn/vendor/topthink/framework/src/think/route/Dispatch.php ( 10.44 KB )
  103. /yingpanguazai/ssd/ssd1/www/no.15386.cn/app/controller/Index.php ( 4.81 KB )
  104. /yingpanguazai/ssd/ssd1/www/no.15386.cn/app/BaseController.php ( 2.05 KB )
  105. /yingpanguazai/ssd/ssd1/www/no.15386.cn/vendor/topthink/think-orm/src/facade/Db.php ( 0.93 KB )
  106. /yingpanguazai/ssd/ssd1/www/no.15386.cn/vendor/topthink/think-orm/src/db/connector/Mysql.php ( 5.44 KB )
  107. /yingpanguazai/ssd/ssd1/www/no.15386.cn/vendor/topthink/think-orm/src/db/PDOConnection.php ( 52.47 KB )
  108. /yingpanguazai/ssd/ssd1/www/no.15386.cn/vendor/topthink/think-orm/src/db/Connection.php ( 8.39 KB )
  109. /yingpanguazai/ssd/ssd1/www/no.15386.cn/vendor/topthink/think-orm/src/db/ConnectionInterface.php ( 4.57 KB )
  110. /yingpanguazai/ssd/ssd1/www/no.15386.cn/vendor/topthink/think-orm/src/db/builder/Mysql.php ( 16.58 KB )
  111. /yingpanguazai/ssd/ssd1/www/no.15386.cn/vendor/topthink/think-orm/src/db/Builder.php ( 24.06 KB )
  112. /yingpanguazai/ssd/ssd1/www/no.15386.cn/vendor/topthink/think-orm/src/db/BaseBuilder.php ( 27.50 KB )
  113. /yingpanguazai/ssd/ssd1/www/no.15386.cn/vendor/topthink/think-orm/src/db/Query.php ( 15.71 KB )
  114. /yingpanguazai/ssd/ssd1/www/no.15386.cn/vendor/topthink/think-orm/src/db/BaseQuery.php ( 45.13 KB )
  115. /yingpanguazai/ssd/ssd1/www/no.15386.cn/vendor/topthink/think-orm/src/db/concern/TimeFieldQuery.php ( 7.43 KB )
  116. /yingpanguazai/ssd/ssd1/www/no.15386.cn/vendor/topthink/think-orm/src/db/concern/AggregateQuery.php ( 3.26 KB )
  117. /yingpanguazai/ssd/ssd1/www/no.15386.cn/vendor/topthink/think-orm/src/db/concern/ModelRelationQuery.php ( 20.07 KB )
  118. /yingpanguazai/ssd/ssd1/www/no.15386.cn/vendor/topthink/think-orm/src/db/concern/ParamsBind.php ( 3.66 KB )
  119. /yingpanguazai/ssd/ssd1/www/no.15386.cn/vendor/topthink/think-orm/src/db/concern/ResultOperation.php ( 7.01 KB )
  120. /yingpanguazai/ssd/ssd1/www/no.15386.cn/vendor/topthink/think-orm/src/db/concern/WhereQuery.php ( 19.37 KB )
  121. /yingpanguazai/ssd/ssd1/www/no.15386.cn/vendor/topthink/think-orm/src/db/concern/JoinAndViewQuery.php ( 7.11 KB )
  122. /yingpanguazai/ssd/ssd1/www/no.15386.cn/vendor/topthink/think-orm/src/db/concern/TableFieldInfo.php ( 2.63 KB )
  123. /yingpanguazai/ssd/ssd1/www/no.15386.cn/vendor/topthink/think-orm/src/db/concern/Transaction.php ( 2.77 KB )
  124. /yingpanguazai/ssd/ssd1/www/no.15386.cn/vendor/topthink/framework/src/think/log/driver/File.php ( 5.96 KB )
  125. /yingpanguazai/ssd/ssd1/www/no.15386.cn/vendor/topthink/framework/src/think/contract/LogHandlerInterface.php ( 0.86 KB )
  126. /yingpanguazai/ssd/ssd1/www/no.15386.cn/vendor/topthink/framework/src/think/log/Channel.php ( 3.89 KB )
  127. /yingpanguazai/ssd/ssd1/www/no.15386.cn/vendor/topthink/framework/src/think/event/LogRecord.php ( 1.02 KB )
  128. /yingpanguazai/ssd/ssd1/www/no.15386.cn/vendor/topthink/think-helper/src/Collection.php ( 16.47 KB )
  129. /yingpanguazai/ssd/ssd1/www/no.15386.cn/vendor/topthink/framework/src/think/facade/View.php ( 1.70 KB )
  130. /yingpanguazai/ssd/ssd1/www/no.15386.cn/vendor/topthink/framework/src/think/View.php ( 4.39 KB )
  131. /yingpanguazai/ssd/ssd1/www/no.15386.cn/vendor/topthink/framework/src/think/Response.php ( 8.81 KB )
  132. /yingpanguazai/ssd/ssd1/www/no.15386.cn/vendor/topthink/framework/src/think/response/View.php ( 3.29 KB )
  133. /yingpanguazai/ssd/ssd1/www/no.15386.cn/vendor/topthink/framework/src/think/Cookie.php ( 6.06 KB )
  134. /yingpanguazai/ssd/ssd1/www/no.15386.cn/vendor/topthink/think-view/src/Think.php ( 8.38 KB )
  135. /yingpanguazai/ssd/ssd1/www/no.15386.cn/vendor/topthink/framework/src/think/contract/TemplateHandlerInterface.php ( 1.60 KB )
  136. /yingpanguazai/ssd/ssd1/www/no.15386.cn/vendor/topthink/think-template/src/Template.php ( 46.61 KB )
  137. /yingpanguazai/ssd/ssd1/www/no.15386.cn/vendor/topthink/think-template/src/template/driver/File.php ( 2.41 KB )
  138. /yingpanguazai/ssd/ssd1/www/no.15386.cn/vendor/topthink/think-template/src/template/contract/DriverInterface.php ( 0.86 KB )
  139. /yingpanguazai/ssd/ssd1/www/no.15386.cn/runtime/temp/97c957f747c268aee476c4e16775dd7c.php ( 12.06 KB )
  140. /yingpanguazai/ssd/ssd1/www/no.15386.cn/vendor/topthink/think-trace/src/Html.php ( 4.42 KB )
  1. CONNECT:[ UseTime:0.000529s ] mysql:host=127.0.0.1;port=3306;dbname=no_15386;charset=utf8mb4
  2. SHOW FULL COLUMNS FROM `fenlei` [ RunTime:0.000732s ]
  3. SELECT * FROM `fenlei` WHERE `fid` = 0 [ RunTime:0.000337s ]
  4. SELECT * FROM `fenlei` WHERE `fid` = 63 [ RunTime:0.000280s ]
  5. SHOW FULL COLUMNS FROM `set` [ RunTime:0.000535s ]
  6. SELECT * FROM `set` [ RunTime:0.000249s ]
  7. SHOW FULL COLUMNS FROM `article` [ RunTime:0.000560s ]
  8. SELECT * FROM `article` WHERE `id` = 461891 LIMIT 1 [ RunTime:0.000528s ]
  9. UPDATE `article` SET `lasttime` = 1778028819 WHERE `id` = 461891 [ RunTime:0.000689s ]
  10. SELECT * FROM `fenlei` WHERE `id` = 65 LIMIT 1 [ RunTime:0.000282s ]
  11. SELECT * FROM `article` WHERE `id` < 461891 ORDER BY `id` DESC LIMIT 1 [ RunTime:0.000520s ]
  12. SELECT * FROM `article` WHERE `id` > 461891 ORDER BY `id` ASC LIMIT 1 [ RunTime:0.000438s ]
  13. SELECT * FROM `article` WHERE `id` < 461891 ORDER BY `id` DESC LIMIT 10 [ RunTime:0.000987s ]
  14. SELECT * FROM `article` WHERE `id` < 461891 ORDER BY `id` DESC LIMIT 10,10 [ RunTime:0.003631s ]
  15. SELECT * FROM `article` WHERE `id` < 461891 ORDER BY `id` DESC LIMIT 20,10 [ RunTime:0.007218s ]
0.085753s