


力学专业是工程科学领域基础性与应用性兼备的枢纽专业,通常包括工程力学、流体力学、固体力学等细分方向,行业适应面极宽。特别是力学建模与仿真技术在工业设计中不可或缺,与航空航天、先进制造、生物医学等前沿行业产生深度交叉,拥有极高的跨界发展潜能。
当前,力学专业正经历着与计算科学、人工智能深度融合的变革时期。随着多物理场仿真、数字孪生、微纳尺度力学等前沿技术的蓬勃发展,力学已演变为集成高性能计算、先进制造与跨学科探索精神的现代基础学科。


BAOYANDAO
不管是夏令营还是预推免,线上考核还是线下考核,笔面试都是必不可少的环节。而笔面试中的专业知识提问更是重中之重,直接体现了同学们的专业水平。
但是,力学专业的知识点如此之多,一个知识点可能会在名词解释、简答题等题型中反复出现。并且,每所工科院所都有自己的出题风格和考察偏好,通过往年真题,尤其是近三年的真题,进而针对性地进行备考,可能会有事半功倍的效果!
⬇⬇⬇
力学专业笔面试真题238题
内含专业问题、英语问题两大板块
(详见下方真题预览图)
内容概览
1、专业问题
(1)名词解释
最小势能原理的描述(任意一种即可)(复旦大学 航空航天系 夏令营 2025)
材料力学的三个弹性常数是什么(中国科学技术大学 工程科学学院 夏令营 2025)
(2)简答题
振动力学中,自由振动和受迫振动有什么区别?(西安交通大学 航天航空学院 夏令营 2025)
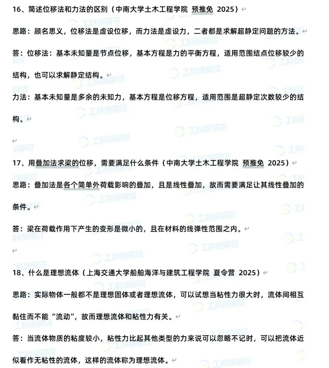
杆件扭转时是什么应力状态?(中南大学 土木工程学院 预推免 2025)
......
2、英语问题
对于我们学校的研究方向,你对哪个比较感兴趣(上海交通大学 船舶海洋与建筑工程学院 夏令营 2025)
为什么报名我们学校的夏令营?(复旦大学 航空航天系 夏令营 2025)
......


部分真题及思路预览





More
扫描海报下方二维码
即可参与活动
免费领取上述资料~
⬇⬇⬇

注:该资料不含问题答案
若扫码不成功,也可关注【保研岛】公众号
后台回复关键词【力学真题】
即可免费领取!





资讯资料 |
通类资料 | ||
口语、文书、面试资料 | ||
笔面试真题 | ||
计算机类 | ||
医学类 | ||
汉语言类 | ||
外语类 | ||
新传类 | ||
泛公管类 | ||
法学类 | ||
经管类 | ||
科研竞赛 | ||
保研手册 | ||
