
2026重庆公务员首日面试圆满结束!大家发挥得怎么样呀?小编这边已经被金标尺学员的喜报狂轰滥炸到头晕眼花啦
~忍不住叉腰骄傲一下:咱们的同学真的是太稳了
!面试成绩一个比一个亮眼~
2026重庆公务员面试喜报
明天面试的宝,快来沾沾“高分喜气”


那今天重庆公务员面试考了什么?是听题还是看题呢?题目难度大吗?小编也第一时间收集了今日面试考情,明天面试的同学重点关注一下~


根据今日面试考生反馈,2026重庆公务员面试题目依旧是分岗出题,不同岗位面试题目存在部分差异,接下来我们详细来看。
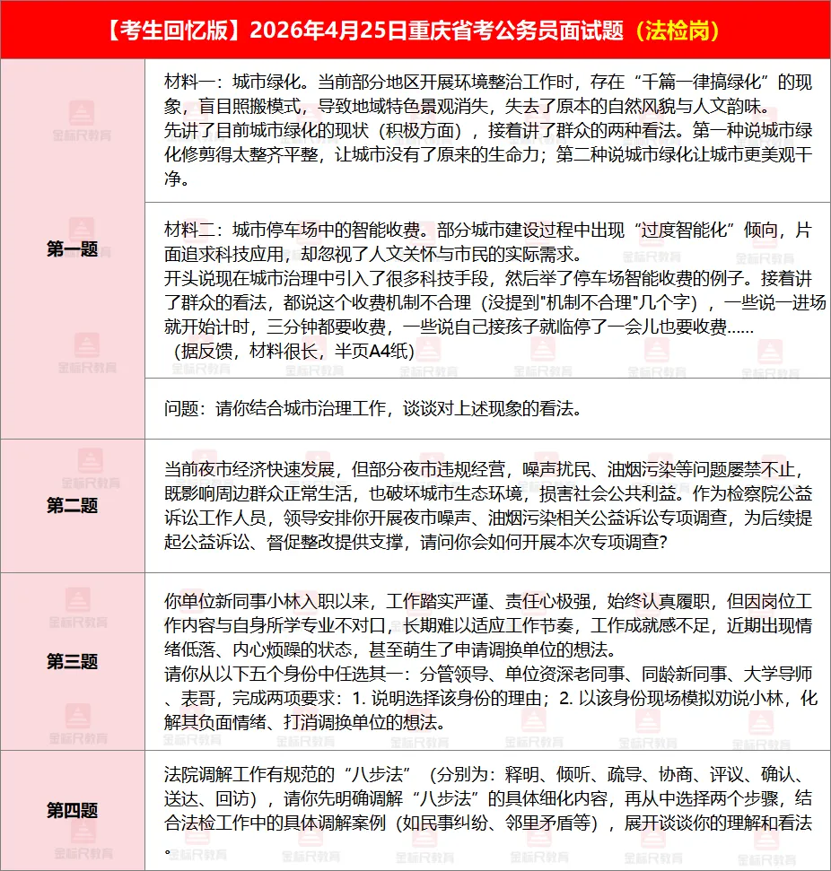
据反馈:20分钟4道题,全部采取看题形式答题。材料很长,字很多,题本整整2页A4纸。

据反馈:20分钟4道题,采取看题形式答题,和综合岗面试题目有重复。

据反馈:20分钟4道题,剩余3分钟举牌提醒,主考官也会口头提醒“还剩3分钟”,四道题全是看题作答。

据反馈:20分钟4道题,采取看题形式答题,考室打乱抽签。

据反馈:北碚、万州、城口有部分考室考的无领导面试。

4月25日重庆公务员面试考情复盘
今天19:00,前进老师在线为大家梳理
知晓命题趋势,面试考情分析
↓点击下图立即进入直播间↓



综合上面的各岗位面试试题,我们可以明显看到4月25日重庆公务员面试具有以下特点↓
今日面试有5套卷子,结构化面试试题依旧是综合岗、乡镇岗、执法岗、法检岗分岗出题+1套无领导,其中各岗位命题均有各自岗位的特色。比如↓
◆乡镇考到了乡村文旅活动方案;
◆执法岗类题目考到了某市的公园/河边存在着很多乱象,如何调研;
◆法检岗考到法院调整工作规范,谈理解及看法。
往年重庆公务员面试一般采用听题形式,遇到题目较长的或漫画题,则会采取看题,而今年各岗位均采取看题形式。
往年重庆公务员面试首日,各岗位面试题重复基本上为1题,而今年重复率有提高;如乡镇岗位第一题和综合岗第一题一样以及乡镇第四题与综合岗的第三题一样;法检岗第一题和执法岗第一题一样以及法检第三题与执法岗的第三题一样。
往年重庆公务员部分岗位部分考题的面试材料也出现文本较长的情况,而今年的材料尤其长,很多同学反馈抓不住重点。因此同学们在答题的时候,一定要注意时间把握,看题及思考时间不要过长,不然可能会出现答不完题目的情况!
以上便是今天重庆公务员面试考情
再次恭喜今日面试的同学喜提满意的成绩!
也期待明日面试同学的面试好消息~

账号关注+星标【金标尺公考】,第一时间知晓最新考试消息和有用的备考干货,希望每篇文章都对你有用!!!
