当前位置:首页>面试真题>2026国考税务系统面试真题合集!

2026国考税务系统面试真题合集!

  • 2026-05-05 06:43:31
2026国考税务系统面试真题合集!

前言

仕达公考作为一家广东本土的公职类考试机构,每年有近一半的学员在面试中拿下岗位第一的好成绩,在各类考试培训中获得了极佳的成果和口碑。

仕达公考把“通过率”作为唯一的考核标准,不拼概率拼实力

2026.3.14 国考税务系统面试真题

1

第一题

“跨国企业本土化” 悄然成风。近年,一些国外大型企业越来越重视中国市场,纷纷在中国投资建厂,比如德国大众汽车、韩国等品牌。谈谈你对这一现象的认识?

2

第二题

云雾茶是我国绿茶类的名茶,因产于南岳高山云雾之中得名,古称岳山茶。茶品质高,口味好,但这一茶叶种类在国内并不知名。某市盛产云雾茶,现想大力推广这一茶叶品类。

请从下面几个部门中选择两个,谈一谈如果这两个部门联合推广云雾茶,有什么好的推广方法?

文旅局 农业农村局 供销社 商业局 招商局 市场监督管理局 网信办

3

第三题

科室要开展一项活动,在开展之前内部开了一个圆桌交流会。题本给了一张图片,画着小刘、老周、陈姐三人圆桌会议和发言框。

  • 小刘:发言时间很短,只说了2分钟,说自己之前举办了两个活动的大概情况。

  • 老周:比较吹嘘自己当年的成绩,说曾经的假大空内容。发言25分钟。

  • 陈姐:宣传工作就是要高大上,线上宣传矩阵+线下沉浸式体验,还要聘请一些专业人士参与进来,比如专家学者、等等…

你是办公室文秘工作的小李,现圆桌交流会已开完,科长想在下一次正式科务会上提升会议质效。现在请你结合每个人的发言情况,在下面三种方案选择一种,先说明理由,并现场模拟。

方案A:小李和这三个人其中一个单独沟通。

方案B:小李作一次科室全员主题汇报。方案C:单独和科长汇报。

添加老师获取完整版逐字稿

2026.3.15国考税务系统面试真题

1

第一题

对比以下三组词语,为每组提炼一个关键词,并选择一组具体阐述。

  1. 充分就业、社会保障、健康中国

  2. 农业电商、和美乡村、乡村振兴

  3. 现代产业、对外开放、科技创新

2

第二题

单位要组织一次秋游,筹备之前在单位内部有一些职工表达了个人意愿和想法,假如你是负责本次秋游活动的小组长,你要怎么策划此次活动?

职工A:这个活动好,但工作上有紧急任务,应该没时间参与。

职工B:家庭为主,想要多陪伴老婆孩子。

职工C:我们单位资金不足,要过紧日子,不能铺张浪费。

职工D:想去爬山、户外徒步,去感受大自然。

职工E:如果组织活动的话,可以大家集思广益设计一个主题,让活动更有意义。

职工F:想去临市博物馆参观,并想听讲解,之前一直没有机会去。

3

第三题

考生两两辩论,答题的考生持甲观点,下一顺位考生持乙观点。双方站立辩论。

甲观点:我们不平凡的青春价值源于团队价值和共同努力的精力。题本中举了两个例子。

乙观点:我们不平凡的青春价值源于个人努力和奋斗。题本中举了两个例子。

2026.3.16国考税务系统面试真题

1

第一题

神舟十九号航天员王浩泽,出生于 1990 年,是我国首位女航天飞行工程师,也是我国第三位女性航天员。她曾说:“我们现在走的是一条充满挑战、人迹罕至的路,但是我要走这条路。如果它布满荆棘,我们就披荆斩棘;如果它寂寞荒凉,我们团结共前行。” 请从这段话中提取三个精神,并展开阐述。

2

第二题

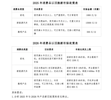
近年,为推动消费升级、助力产业高质量发展,国家针对汽车、家电、数码等产品出台了一系列的以旧换新政策,以下是2025年与2026年部分产品补贴情况细则:

3

第三题

你是教育局的工作人员小张,单位在推进 “净化网络环境专项工作” 的过程中,遇到了一些反馈和意见。请你选择一个对象,与其沟通交流。请现场模拟。

  1. 学校王校长:政策很多是在搞一刀切,这样的话学校日常教学都被影响很大。

  2. 家长李女士:现在很多学习资源都是在网上,但链接不让发,没法获取资源。在班级群发布学习链接,审核时间长,很影响孩子做作业和学习。

  3. 技术专员:我的工作两头得罪,家长也不同意,学校也不理解,工作很难开展。

2026.3.17 国考税务系统面试真题

1

第一题

为漫画起一个标题,并结合具体社会现象展开论述。

2

第二题

你是政府工作人员,现已开发了一个交通路线的 app,试运行阶段,app 反映出 6 点问题:

请你从以上六项任务中,选出迫切需要解决的前三项,说明选择理由,并分别提出具体落实举措。

3

第三题

你们当地要申报一个地域性特色产品,快到截止日期了,有以下三种备选方案:

【水果】口味好,质量高,受气候影响大,产量得不到保证。

【传统非遗手作】地域性明显,当地很多老年人做,不够产业化、市场化。

【粮油】当地百年厂家,也有消费者口碑,缺点是同质化严重,没有地域特色。

现在评审小组的小李对申报工作不同意,你作为工作组的,要推进这项申报推进,要从中选择一种产品,对小李沟通商量,说明为什么要选择这种。互动模拟,下一顺位考生扮演小李,3 分钟作答时间,考生站立作答。

添加老师获取完整版逐字稿

2026.3.18 国考税务系统面试真题

1

第一题

请阅读下列表格,完善表格内容,并联系实际讲一讲这三类发展理念对于改善民生,推动社会发展的具体作用。

2

第二题

主题团日活动策划,某政府单位举办主题团日活动,结合以下 8 项资源,选 3-4 个,并设计一个主题,谈谈你的工作重点是什么?

  1. 兄弟单位的一位同志获得 “人民满意的公务员” 称号,正在做巡回宣讲

  2. 单位的王主任的爱人是党史领域的知名学者

  3.  周边单位组织党日活动,邀请了作主题汇报,效果显著

  4. 附近的一个法院正开展法庭开放日活动,沉浸式体验庭审现场

  5. 本市有一个红色纪念馆,近期有革命老物件正在限时展出

  6. 隔壁社区的小刘获得了精神文明岗称号,是大学期间的团支部书记

  7. 周边银行的同志曾经在工作中突出,被宣传部门授予党员示范岗

临近街道的同志也要做一次主题活动,你们两个有过工作交集,可以商量或联合

请你选择其中2一3项,拟定一个活动主题,并谈谈开展此次活动的重点是什么。

3

第三题

你去应聘一个社区岗位,社区的面试官给了你一个案例,关于:“社区要开展一次亲子健康相关的活动。”有三类家庭:

  1. 学业优先类家庭,觉得这些活动影响孩子学习;

  2. 躺平事不关己家庭,想参与,但是家长一直玩手机、孩子自己玩自己的,不活跃;

  3. 主动参与类家庭,但是他们曾经参加过比较多的活动,觉得你们这次活动比较无趣,形式单一。

你现在要针对这次亲子健康活动,发表一些陈述,争取考上这次社区面试。请现场模拟,考生站立作答。

2026.3.19 国考税务系统面试真题

1

第一题

在当前的时代背景下,政府工作要善于利用 AI 大数据工具,才能实现科技智能化对政务模式的重塑和更新。题本举了三个例子,第一个是智慧 + 政务;第二个是智慧 + 交通,第三个是智慧 + 税务。请为三个例子分别起一个标题,并进行阐述。

2

第二题

为了推动社区基层治理,秉持共建共治共享原则,探索居民自治模式。表格给了某个社区在日常工作中的五个优势和五个问题。

优势:

1. 社区场所空间大,500 平方米,现空闲。

2. 高素质人才,例如退休教师、医生。

3. 有一些自治组织,互助团。

4. 有办系列活动的经验。

5. 社区有年轻志愿者。

问题:

1. 缺乏文娱活动,尤其针对老年人。

2. 垃圾分类未落实。

3. 日常互动比较少。

4. 停车难。

5. 日常工作繁琐,人手不够。

你是社区工作人员,请你说说你的下一步工作思路和措施。

3

第三题

论题:大学生直播现状。题本给了寝室四人的一些情况和表态:

  1. 小仕利用空闲时间直播,获得了一些粉丝和收益。

  2. 小达说,直播可以,但不能影响室友休息。

  3. 小公说,大学生应该更多把注意力放在学习上,而不是这些 “歪门邪道”。

  4. 小考说,直播可以赚钱,能帮我负担学费,我必须抓住机会。

你现在作为支持方,下一顺位考生作为反对方,进行一场讨论。时长 3 分钟,站立作答。

2026.3.20 国考税务系统面试真题

1

第一题

某研究机构发布了2025年国内外头部新能源汽车企业的发展情况对比图表:

图表一:对比了企业在员工规模、市值、专利技术数量、全球行业排名等维度。

图表二:对比了A、B两家企业(分别代表国内与国外品牌)的年度车辆销售数据。

数据显示:国内A车企在市场总销量、本土市场渗透率、智能化配置水平等方面具有优势;而国外B车企则在核心技术创新专利数量、海外市场布局广度品牌溢价能力等方面更为突出。

请结合图表信息,联系社会实际,谈谈你的理解和看法。

2

第二题

你所在社区正在积极推进“幸福养老”计划,旨在构建完善的居家养老服务体系。但在前期调研和试点过程中,暴露出一些问题:社区养老服务供给种类单一、总量不足;部分养老设施闲置,利用率不高;许多老年人参与社区活动的意愿较低;专业持证的护理人员严重短缺。领导让你负责此次养老计划的整改与提升工作,你会重点关注哪些问题?并采取哪些措施来确保工作取得实效?

3

第三题

单位积极响应“厉行节约、反对浪费”的号召,提倡节约用水用电。但有同事经常用单位的打印机为白家孩子打印学习资料,造成了一定的浪费和办公资源占用。新人小王针对此现象,并结合夏季空调使用问题,提出了一项建议:在工作日规定时段统一开放空调,其余时间鼓励使用自然通风。这项建议提出后引发了一些同事的议论和抱怨,认为不够人性化、太刻板。小王因此感到十分郁闷和挫败。

假如你是小王的同事,请你现场模拟,如何开导安慰小王,并引导其正确看待此事,继续为单位建设建言献策。

小达达温馨提醒:以上面试珍题来源于考生回忆,欢迎各位同学留言补充~

关注公众号获取最新公考资讯、真题解析、考试公告!

———学员认可/师资专业/不拼概率———
———学员认可/师资专业/不拼概率———
———学员认可/师资专业/不拼概率———
———学员认可/师资专业/不拼概率———
———学员认可/师资专业/不拼概率———
———仕达实力,成绩说话!我们不拼概率———
———最用心的学员+最负责的老师———

花会沿路盛开,你以后的路也是!

小红书:仕达公考知识平台

抖音:仕达公考知识平台

视频号:广东仕达公考

最新文章

随机文章

基本 文件 流程 错误 SQL 调试
  1. 请求信息 : 2026-05-05 13:21:20 HTTP/2.0 GET : https://15386.cn/a/463087.html
  2. 运行时间 : 0.208347s [ 吞吐率:4.80req/s ] 内存消耗:4,540.90kb 文件加载:140
  3. 缓存信息 : 0 reads,0 writes
  4. 会话信息 : SESSION_ID=0083fedf5069d74491499cc68eca84c9
  1. /yingpanguazai/ssd/ssd1/www/no.15386.cn/public/index.php ( 0.79 KB )
  2. /yingpanguazai/ssd/ssd1/www/no.15386.cn/vendor/autoload.php ( 0.17 KB )
  3. /yingpanguazai/ssd/ssd1/www/no.15386.cn/vendor/composer/autoload_real.php ( 2.49 KB )
  4. /yingpanguazai/ssd/ssd1/www/no.15386.cn/vendor/composer/platform_check.php ( 0.90 KB )
  5. /yingpanguazai/ssd/ssd1/www/no.15386.cn/vendor/composer/ClassLoader.php ( 14.03 KB )
  6. /yingpanguazai/ssd/ssd1/www/no.15386.cn/vendor/composer/autoload_static.php ( 4.90 KB )
  7. /yingpanguazai/ssd/ssd1/www/no.15386.cn/vendor/topthink/think-helper/src/helper.php ( 8.34 KB )
  8. /yingpanguazai/ssd/ssd1/www/no.15386.cn/vendor/topthink/think-validate/src/helper.php ( 2.19 KB )
  9. /yingpanguazai/ssd/ssd1/www/no.15386.cn/vendor/topthink/think-orm/src/helper.php ( 1.47 KB )
  10. /yingpanguazai/ssd/ssd1/www/no.15386.cn/vendor/topthink/think-orm/stubs/load_stubs.php ( 0.16 KB )
  11. /yingpanguazai/ssd/ssd1/www/no.15386.cn/vendor/topthink/framework/src/think/Exception.php ( 1.69 KB )
  12. /yingpanguazai/ssd/ssd1/www/no.15386.cn/vendor/topthink/think-container/src/Facade.php ( 2.71 KB )
  13. /yingpanguazai/ssd/ssd1/www/no.15386.cn/vendor/symfony/deprecation-contracts/function.php ( 0.99 KB )
  14. /yingpanguazai/ssd/ssd1/www/no.15386.cn/vendor/symfony/polyfill-mbstring/bootstrap.php ( 8.26 KB )
  15. /yingpanguazai/ssd/ssd1/www/no.15386.cn/vendor/symfony/polyfill-mbstring/bootstrap80.php ( 9.78 KB )
  16. /yingpanguazai/ssd/ssd1/www/no.15386.cn/vendor/symfony/var-dumper/Resources/functions/dump.php ( 1.49 KB )
  17. /yingpanguazai/ssd/ssd1/www/no.15386.cn/vendor/topthink/think-dumper/src/helper.php ( 0.18 KB )
  18. /yingpanguazai/ssd/ssd1/www/no.15386.cn/vendor/symfony/var-dumper/VarDumper.php ( 4.30 KB )
  19. /yingpanguazai/ssd/ssd1/www/no.15386.cn/vendor/topthink/framework/src/think/App.php ( 15.30 KB )
  20. /yingpanguazai/ssd/ssd1/www/no.15386.cn/vendor/topthink/think-container/src/Container.php ( 15.76 KB )
  21. /yingpanguazai/ssd/ssd1/www/no.15386.cn/vendor/psr/container/src/ContainerInterface.php ( 1.02 KB )
  22. /yingpanguazai/ssd/ssd1/www/no.15386.cn/app/provider.php ( 0.19 KB )
  23. /yingpanguazai/ssd/ssd1/www/no.15386.cn/vendor/topthink/framework/src/think/Http.php ( 6.04 KB )
  24. /yingpanguazai/ssd/ssd1/www/no.15386.cn/vendor/topthink/think-helper/src/helper/Str.php ( 7.29 KB )
  25. /yingpanguazai/ssd/ssd1/www/no.15386.cn/vendor/topthink/framework/src/think/Env.php ( 4.68 KB )
  26. /yingpanguazai/ssd/ssd1/www/no.15386.cn/app/common.php ( 0.03 KB )
  27. /yingpanguazai/ssd/ssd1/www/no.15386.cn/vendor/topthink/framework/src/helper.php ( 18.78 KB )
  28. /yingpanguazai/ssd/ssd1/www/no.15386.cn/vendor/topthink/framework/src/think/Config.php ( 5.54 KB )
  29. /yingpanguazai/ssd/ssd1/www/no.15386.cn/config/app.php ( 0.95 KB )
  30. /yingpanguazai/ssd/ssd1/www/no.15386.cn/config/cache.php ( 0.78 KB )
  31. /yingpanguazai/ssd/ssd1/www/no.15386.cn/config/console.php ( 0.23 KB )
  32. /yingpanguazai/ssd/ssd1/www/no.15386.cn/config/cookie.php ( 0.56 KB )
  33. /yingpanguazai/ssd/ssd1/www/no.15386.cn/config/database.php ( 2.48 KB )
  34. /yingpanguazai/ssd/ssd1/www/no.15386.cn/vendor/topthink/framework/src/think/facade/Env.php ( 1.67 KB )
  35. /yingpanguazai/ssd/ssd1/www/no.15386.cn/config/filesystem.php ( 0.61 KB )
  36. /yingpanguazai/ssd/ssd1/www/no.15386.cn/config/lang.php ( 0.91 KB )
  37. /yingpanguazai/ssd/ssd1/www/no.15386.cn/config/log.php ( 1.35 KB )
  38. /yingpanguazai/ssd/ssd1/www/no.15386.cn/config/middleware.php ( 0.19 KB )
  39. /yingpanguazai/ssd/ssd1/www/no.15386.cn/config/route.php ( 1.89 KB )
  40. /yingpanguazai/ssd/ssd1/www/no.15386.cn/config/session.php ( 0.57 KB )
  41. /yingpanguazai/ssd/ssd1/www/no.15386.cn/config/trace.php ( 0.34 KB )
  42. /yingpanguazai/ssd/ssd1/www/no.15386.cn/config/view.php ( 0.82 KB )
  43. /yingpanguazai/ssd/ssd1/www/no.15386.cn/app/event.php ( 0.25 KB )
  44. /yingpanguazai/ssd/ssd1/www/no.15386.cn/vendor/topthink/framework/src/think/Event.php ( 7.67 KB )
  45. /yingpanguazai/ssd/ssd1/www/no.15386.cn/app/service.php ( 0.13 KB )
  46. /yingpanguazai/ssd/ssd1/www/no.15386.cn/app/AppService.php ( 0.26 KB )
  47. /yingpanguazai/ssd/ssd1/www/no.15386.cn/vendor/topthink/framework/src/think/Service.php ( 1.64 KB )
  48. /yingpanguazai/ssd/ssd1/www/no.15386.cn/vendor/topthink/framework/src/think/Lang.php ( 7.35 KB )
  49. /yingpanguazai/ssd/ssd1/www/no.15386.cn/vendor/topthink/framework/src/lang/zh-cn.php ( 13.70 KB )
  50. /yingpanguazai/ssd/ssd1/www/no.15386.cn/vendor/topthink/framework/src/think/initializer/Error.php ( 3.31 KB )
  51. /yingpanguazai/ssd/ssd1/www/no.15386.cn/vendor/topthink/framework/src/think/initializer/RegisterService.php ( 1.33 KB )
  52. /yingpanguazai/ssd/ssd1/www/no.15386.cn/vendor/services.php ( 0.14 KB )
  53. /yingpanguazai/ssd/ssd1/www/no.15386.cn/vendor/topthink/framework/src/think/service/PaginatorService.php ( 1.52 KB )
  54. /yingpanguazai/ssd/ssd1/www/no.15386.cn/vendor/topthink/framework/src/think/service/ValidateService.php ( 0.99 KB )
  55. /yingpanguazai/ssd/ssd1/www/no.15386.cn/vendor/topthink/framework/src/think/service/ModelService.php ( 2.04 KB )
  56. /yingpanguazai/ssd/ssd1/www/no.15386.cn/vendor/topthink/think-trace/src/Service.php ( 0.77 KB )
  57. /yingpanguazai/ssd/ssd1/www/no.15386.cn/vendor/topthink/framework/src/think/Middleware.php ( 6.72 KB )
  58. /yingpanguazai/ssd/ssd1/www/no.15386.cn/vendor/topthink/framework/src/think/initializer/BootService.php ( 0.77 KB )
  59. /yingpanguazai/ssd/ssd1/www/no.15386.cn/vendor/topthink/think-orm/src/Paginator.php ( 11.86 KB )
  60. /yingpanguazai/ssd/ssd1/www/no.15386.cn/vendor/topthink/think-validate/src/Validate.php ( 63.20 KB )
  61. /yingpanguazai/ssd/ssd1/www/no.15386.cn/vendor/topthink/think-orm/src/Model.php ( 23.55 KB )
  62. /yingpanguazai/ssd/ssd1/www/no.15386.cn/vendor/topthink/think-orm/src/model/concern/Attribute.php ( 21.05 KB )
  63. /yingpanguazai/ssd/ssd1/www/no.15386.cn/vendor/topthink/think-orm/src/model/concern/AutoWriteData.php ( 4.21 KB )
  64. /yingpanguazai/ssd/ssd1/www/no.15386.cn/vendor/topthink/think-orm/src/model/concern/Conversion.php ( 6.44 KB )
  65. /yingpanguazai/ssd/ssd1/www/no.15386.cn/vendor/topthink/think-orm/src/model/concern/DbConnect.php ( 5.16 KB )
  66. /yingpanguazai/ssd/ssd1/www/no.15386.cn/vendor/topthink/think-orm/src/model/concern/ModelEvent.php ( 2.33 KB )
  67. /yingpanguazai/ssd/ssd1/www/no.15386.cn/vendor/topthink/think-orm/src/model/concern/RelationShip.php ( 28.29 KB )
  68. /yingpanguazai/ssd/ssd1/www/no.15386.cn/vendor/topthink/think-helper/src/contract/Arrayable.php ( 0.09 KB )
  69. /yingpanguazai/ssd/ssd1/www/no.15386.cn/vendor/topthink/think-helper/src/contract/Jsonable.php ( 0.13 KB )
  70. /yingpanguazai/ssd/ssd1/www/no.15386.cn/vendor/topthink/think-orm/src/model/contract/Modelable.php ( 0.09 KB )
  71. /yingpanguazai/ssd/ssd1/www/no.15386.cn/vendor/topthink/framework/src/think/Db.php ( 2.88 KB )
  72. /yingpanguazai/ssd/ssd1/www/no.15386.cn/vendor/topthink/think-orm/src/DbManager.php ( 8.52 KB )
  73. /yingpanguazai/ssd/ssd1/www/no.15386.cn/vendor/topthink/framework/src/think/Log.php ( 6.28 KB )
  74. /yingpanguazai/ssd/ssd1/www/no.15386.cn/vendor/topthink/framework/src/think/Manager.php ( 3.92 KB )
  75. /yingpanguazai/ssd/ssd1/www/no.15386.cn/vendor/psr/log/src/LoggerTrait.php ( 2.69 KB )
  76. /yingpanguazai/ssd/ssd1/www/no.15386.cn/vendor/psr/log/src/LoggerInterface.php ( 2.71 KB )
  77. /yingpanguazai/ssd/ssd1/www/no.15386.cn/vendor/topthink/framework/src/think/Cache.php ( 4.92 KB )
  78. /yingpanguazai/ssd/ssd1/www/no.15386.cn/vendor/psr/simple-cache/src/CacheInterface.php ( 4.71 KB )
  79. /yingpanguazai/ssd/ssd1/www/no.15386.cn/vendor/topthink/think-helper/src/helper/Arr.php ( 16.63 KB )
  80. /yingpanguazai/ssd/ssd1/www/no.15386.cn/vendor/topthink/framework/src/think/cache/driver/File.php ( 7.84 KB )
  81. /yingpanguazai/ssd/ssd1/www/no.15386.cn/vendor/topthink/framework/src/think/cache/Driver.php ( 9.03 KB )
  82. /yingpanguazai/ssd/ssd1/www/no.15386.cn/vendor/topthink/framework/src/think/contract/CacheHandlerInterface.php ( 1.99 KB )
  83. /yingpanguazai/ssd/ssd1/www/no.15386.cn/app/Request.php ( 0.09 KB )
  84. /yingpanguazai/ssd/ssd1/www/no.15386.cn/vendor/topthink/framework/src/think/Request.php ( 55.78 KB )
  85. /yingpanguazai/ssd/ssd1/www/no.15386.cn/app/middleware.php ( 0.25 KB )
  86. /yingpanguazai/ssd/ssd1/www/no.15386.cn/vendor/topthink/framework/src/think/Pipeline.php ( 2.61 KB )
  87. /yingpanguazai/ssd/ssd1/www/no.15386.cn/vendor/topthink/think-trace/src/TraceDebug.php ( 3.40 KB )
  88. /yingpanguazai/ssd/ssd1/www/no.15386.cn/vendor/topthink/framework/src/think/middleware/SessionInit.php ( 1.94 KB )
  89. /yingpanguazai/ssd/ssd1/www/no.15386.cn/vendor/topthink/framework/src/think/Session.php ( 1.80 KB )
  90. /yingpanguazai/ssd/ssd1/www/no.15386.cn/vendor/topthink/framework/src/think/session/driver/File.php ( 6.27 KB )
  91. /yingpanguazai/ssd/ssd1/www/no.15386.cn/vendor/topthink/framework/src/think/contract/SessionHandlerInterface.php ( 0.87 KB )
  92. /yingpanguazai/ssd/ssd1/www/no.15386.cn/vendor/topthink/framework/src/think/session/Store.php ( 7.12 KB )
  93. /yingpanguazai/ssd/ssd1/www/no.15386.cn/vendor/topthink/framework/src/think/Route.php ( 23.73 KB )
  94. /yingpanguazai/ssd/ssd1/www/no.15386.cn/vendor/topthink/framework/src/think/route/RuleName.php ( 5.75 KB )
  95. /yingpanguazai/ssd/ssd1/www/no.15386.cn/vendor/topthink/framework/src/think/route/Domain.php ( 2.53 KB )
  96. /yingpanguazai/ssd/ssd1/www/no.15386.cn/vendor/topthink/framework/src/think/route/RuleGroup.php ( 22.43 KB )
  97. /yingpanguazai/ssd/ssd1/www/no.15386.cn/vendor/topthink/framework/src/think/route/Rule.php ( 26.95 KB )
  98. /yingpanguazai/ssd/ssd1/www/no.15386.cn/vendor/topthink/framework/src/think/route/RuleItem.php ( 9.78 KB )
  99. /yingpanguazai/ssd/ssd1/www/no.15386.cn/route/app.php ( 1.72 KB )
  100. /yingpanguazai/ssd/ssd1/www/no.15386.cn/vendor/topthink/framework/src/think/facade/Route.php ( 4.70 KB )
  101. /yingpanguazai/ssd/ssd1/www/no.15386.cn/vendor/topthink/framework/src/think/route/dispatch/Controller.php ( 4.74 KB )
  102. /yingpanguazai/ssd/ssd1/www/no.15386.cn/vendor/topthink/framework/src/think/route/Dispatch.php ( 10.44 KB )
  103. /yingpanguazai/ssd/ssd1/www/no.15386.cn/app/controller/Index.php ( 4.81 KB )
  104. /yingpanguazai/ssd/ssd1/www/no.15386.cn/app/BaseController.php ( 2.05 KB )
  105. /yingpanguazai/ssd/ssd1/www/no.15386.cn/vendor/topthink/think-orm/src/facade/Db.php ( 0.93 KB )
  106. /yingpanguazai/ssd/ssd1/www/no.15386.cn/vendor/topthink/think-orm/src/db/connector/Mysql.php ( 5.44 KB )
  107. /yingpanguazai/ssd/ssd1/www/no.15386.cn/vendor/topthink/think-orm/src/db/PDOConnection.php ( 52.47 KB )
  108. /yingpanguazai/ssd/ssd1/www/no.15386.cn/vendor/topthink/think-orm/src/db/Connection.php ( 8.39 KB )
  109. /yingpanguazai/ssd/ssd1/www/no.15386.cn/vendor/topthink/think-orm/src/db/ConnectionInterface.php ( 4.57 KB )
  110. /yingpanguazai/ssd/ssd1/www/no.15386.cn/vendor/topthink/think-orm/src/db/builder/Mysql.php ( 16.58 KB )
  111. /yingpanguazai/ssd/ssd1/www/no.15386.cn/vendor/topthink/think-orm/src/db/Builder.php ( 24.06 KB )
  112. /yingpanguazai/ssd/ssd1/www/no.15386.cn/vendor/topthink/think-orm/src/db/BaseBuilder.php ( 27.50 KB )
  113. /yingpanguazai/ssd/ssd1/www/no.15386.cn/vendor/topthink/think-orm/src/db/Query.php ( 15.71 KB )
  114. /yingpanguazai/ssd/ssd1/www/no.15386.cn/vendor/topthink/think-orm/src/db/BaseQuery.php ( 45.13 KB )
  115. /yingpanguazai/ssd/ssd1/www/no.15386.cn/vendor/topthink/think-orm/src/db/concern/TimeFieldQuery.php ( 7.43 KB )
  116. /yingpanguazai/ssd/ssd1/www/no.15386.cn/vendor/topthink/think-orm/src/db/concern/AggregateQuery.php ( 3.26 KB )
  117. /yingpanguazai/ssd/ssd1/www/no.15386.cn/vendor/topthink/think-orm/src/db/concern/ModelRelationQuery.php ( 20.07 KB )
  118. /yingpanguazai/ssd/ssd1/www/no.15386.cn/vendor/topthink/think-orm/src/db/concern/ParamsBind.php ( 3.66 KB )
  119. /yingpanguazai/ssd/ssd1/www/no.15386.cn/vendor/topthink/think-orm/src/db/concern/ResultOperation.php ( 7.01 KB )
  120. /yingpanguazai/ssd/ssd1/www/no.15386.cn/vendor/topthink/think-orm/src/db/concern/WhereQuery.php ( 19.37 KB )
  121. /yingpanguazai/ssd/ssd1/www/no.15386.cn/vendor/topthink/think-orm/src/db/concern/JoinAndViewQuery.php ( 7.11 KB )
  122. /yingpanguazai/ssd/ssd1/www/no.15386.cn/vendor/topthink/think-orm/src/db/concern/TableFieldInfo.php ( 2.63 KB )
  123. /yingpanguazai/ssd/ssd1/www/no.15386.cn/vendor/topthink/think-orm/src/db/concern/Transaction.php ( 2.77 KB )
  124. /yingpanguazai/ssd/ssd1/www/no.15386.cn/vendor/topthink/framework/src/think/log/driver/File.php ( 5.96 KB )
  125. /yingpanguazai/ssd/ssd1/www/no.15386.cn/vendor/topthink/framework/src/think/contract/LogHandlerInterface.php ( 0.86 KB )
  126. /yingpanguazai/ssd/ssd1/www/no.15386.cn/vendor/topthink/framework/src/think/log/Channel.php ( 3.89 KB )
  127. /yingpanguazai/ssd/ssd1/www/no.15386.cn/vendor/topthink/framework/src/think/event/LogRecord.php ( 1.02 KB )
  128. /yingpanguazai/ssd/ssd1/www/no.15386.cn/vendor/topthink/think-helper/src/Collection.php ( 16.47 KB )
  129. /yingpanguazai/ssd/ssd1/www/no.15386.cn/vendor/topthink/framework/src/think/facade/View.php ( 1.70 KB )
  130. /yingpanguazai/ssd/ssd1/www/no.15386.cn/vendor/topthink/framework/src/think/View.php ( 4.39 KB )
  131. /yingpanguazai/ssd/ssd1/www/no.15386.cn/vendor/topthink/framework/src/think/Response.php ( 8.81 KB )
  132. /yingpanguazai/ssd/ssd1/www/no.15386.cn/vendor/topthink/framework/src/think/response/View.php ( 3.29 KB )
  133. /yingpanguazai/ssd/ssd1/www/no.15386.cn/vendor/topthink/framework/src/think/Cookie.php ( 6.06 KB )
  134. /yingpanguazai/ssd/ssd1/www/no.15386.cn/vendor/topthink/think-view/src/Think.php ( 8.38 KB )
  135. /yingpanguazai/ssd/ssd1/www/no.15386.cn/vendor/topthink/framework/src/think/contract/TemplateHandlerInterface.php ( 1.60 KB )
  136. /yingpanguazai/ssd/ssd1/www/no.15386.cn/vendor/topthink/think-template/src/Template.php ( 46.61 KB )
  137. /yingpanguazai/ssd/ssd1/www/no.15386.cn/vendor/topthink/think-template/src/template/driver/File.php ( 2.41 KB )
  138. /yingpanguazai/ssd/ssd1/www/no.15386.cn/vendor/topthink/think-template/src/template/contract/DriverInterface.php ( 0.86 KB )
  139. /yingpanguazai/ssd/ssd1/www/no.15386.cn/runtime/temp/97c957f747c268aee476c4e16775dd7c.php ( 12.06 KB )
  140. /yingpanguazai/ssd/ssd1/www/no.15386.cn/vendor/topthink/think-trace/src/Html.php ( 4.42 KB )
  1. CONNECT:[ UseTime:0.001005s ] mysql:host=127.0.0.1;port=3306;dbname=no_15386;charset=utf8mb4
  2. SHOW FULL COLUMNS FROM `fenlei` [ RunTime:0.001417s ]
  3. SELECT * FROM `fenlei` WHERE `fid` = 0 [ RunTime:0.000727s ]
  4. SELECT * FROM `fenlei` WHERE `fid` = 63 [ RunTime:0.000717s ]
  5. SHOW FULL COLUMNS FROM `set` [ RunTime:0.001477s ]
  6. SELECT * FROM `set` [ RunTime:0.001026s ]
  7. SHOW FULL COLUMNS FROM `article` [ RunTime:0.001638s ]
  8. SELECT * FROM `article` WHERE `id` = 463087 LIMIT 1 [ RunTime:0.001633s ]
  9. UPDATE `article` SET `lasttime` = 1777958480 WHERE `id` = 463087 [ RunTime:0.004804s ]
  10. SELECT * FROM `fenlei` WHERE `id` = 65 LIMIT 1 [ RunTime:0.000613s ]
  11. SELECT * FROM `article` WHERE `id` < 463087 ORDER BY `id` DESC LIMIT 1 [ RunTime:0.001163s ]
  12. SELECT * FROM `article` WHERE `id` > 463087 ORDER BY `id` ASC LIMIT 1 [ RunTime:0.001119s ]
  13. SELECT * FROM `article` WHERE `id` < 463087 ORDER BY `id` DESC LIMIT 10 [ RunTime:0.001727s ]
  14. SELECT * FROM `article` WHERE `id` < 463087 ORDER BY `id` DESC LIMIT 10,10 [ RunTime:0.002094s ]
  15. SELECT * FROM `article` WHERE `id` < 463087 ORDER BY `id` DESC LIMIT 20,10 [ RunTime:0.003773s ]
0.212019s