资料适合26上教资面试/考编试讲
资料包括:初中地理试讲示范课+试讲逐字稿+试讲真题+答辩+结构化押题等
【最新整理有题本+简案+试讲稿+配套试讲示范视频】
(部分示例)
初中地理面试《我国铁路干线的分布》题目+教案+试讲稿+答辩
初中地理面试《发展农业要因地制宜》题目+教案+试讲稿+答辩
初中地理面试《青藏地区一高寒牧区和河谷农业》题目+教案+试讲稿+答辩
初中地理面试《欧洲西部一一工业密集、发达国家集中》题目+教案+试讲稿+答辩
初中地理面试《四大地理区域》题目+教案+试讲稿+答辩
初中地理面试《西北地区牧区和灌溉农业区>
初中地理面试《世界的语言和宗教》题目+教案+试讲稿+答辩
初中地理面试《比例尺》题目+教案+试讲稿+答辩
初中地理面试《人口分布东多西少》题目+教案+试讲稿+答辩
初中地理面试《澳大利亚世界活化石博物馆》题目+教案+试讲稿+答辩
初中地理面试《现代化的畜牧业》题目+教案+试讲稿+答辩
初中地理面试《中国工业的发展》题目+教案+试讲稿+答辩
初中地理面试《人类的聚居地一聚落》题目+教案+试讲稿+答辩
初中地理面试《发达国家与发展中国家的差异》题目+教案+试讲稿+答辩
初中地理面试《长江三角洲地区江海交汇之地和我国最大的城市群》题目+教案+试讲稿+答辩
初中地理面试《美国民族大熔炉》题目+教案+试讲稿+答辩
初中地理面试《美国一一民族大熔炉》题目+教案+试讲稿+答辩教案
初中地理面试《巴西一一发展中的工农业》题目+教案+试讲稿+答辩
初中地理面试《从“北大荒”到“北大仓”》题目+教案+试讲稿+答辩
初中地理面试《世界的人口问题》题目+教案+试讲稿+答辩
初中地理面试《台湾省一美丽富饶的宝岛和外向型经济》题目+教案+试讲稿+答辩
初中地理面试《撒哈拉以南非洲一黑种人的故乡》题目+教案+试讲稿+答辩
初中地理面试《交通运输方式的选择》题目+教案+试讲稿+答辩
初中地理面试《中国的疆域》题目+教案+试讲稿+答辩
初中地理面试《华人、华侨最大的聚居地》题目+教案+试讲稿+答辩
初中地理面试《港澳与祖国内地的密切联系》题目+教案+试讲稿+答辩
(经纬线和经纬度》题目+教案+试讲稿+答辩
初中地理面试《地球的自转》题目+教案+试讲稿+答辩
初中地理面试《板块的运动》题目+教案+试讲稿+答辩
初中地理面试《地球的形状和大小》题目+教案+试讲稿+答辩
初中地理面试《地球的公转》题目+教案+试讲稿+答辩
初中地理面试《海陆的变迁》题目+教案+试讲稿+答辩
初中地理面试《大洲和大洋》题目+教案+试讲稿+答辩
初中地理面试《骑在羊背上的国家》题目+教案+试讲稿+答辩
初中地理面试《黄土高原水土流失》题目+教案+试讲稿+答辩
初中地理面试《中国水资源的分布》题目+教案+试讲稿+答辩
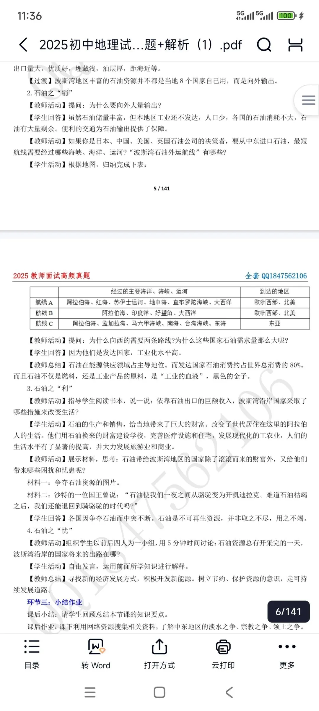
初中地理面试《中东一三洲五海之地与世界石油宝库》题目+教案+试讲稿+答辩
初中地理面试《东北三省》题目+教案+试讲稿+答辩
初中地理面试《南方地区湿热的红土地》题目+教案+试讲稿+答辩
初中地理面试《长江的开发与治理》题目+教案+试讲稿+答辩
初中地理面试《以外流河为主》题目+教案+试讲稿+答辩
初中地理面试《降水的类型》题目+教案+试讲稿+答辩
初中地理面试《自然灾害》题目+教案+试讲稿+答辩
初中地理面试《气温的变化》题目+教案+试讲稿+答辩
初中地理面试《科学考察的宝地》题目+教案+试讲稿+答辩
初中地理面试《中国的气候》题目+教案+试讲稿+答辩
初中地理面试《日本》题目+教案+试讲稿+答辩
初中地理面试《东南亚一一十字路口的位置和热带气候与农业生产》题目+教案+试讲稿+答辩
初中地理面试《俄罗斯横跨亚欧大陆北部》题目+教案+试讲稿+答辩
初中地理面试《高原山地气候》题目+教案+试讲稿+答辩
初中地理面试《塔里木盆地》题目+教案+试讲稿+答辩
初中地理面试《高原湿地一三江源地区》题目+教案+试讲稿+答辩
初中地理面试《印度》题目+教案+试讲稿+答辩
初中地理面试《多变的天气》题目+教案+试讲稿+答辩
初中地理面试《黄河的治理与开发》题目+教案+试讲稿+答辩
初中地理面试《土地资源一类型齐全,耕地比重小》题目+教案+试讲稿+答辩
初中地理面试《青藏地区》题目+教案+试讲稿+答辩
初中地理面试《亚洲的自然环境》题目+教案+试讲稿+答辩
初中地理面试《黑土地黄土地》题目+教案+试讲稿+答辩
初中地理面试《贵州自然地理概况》题目+教案+试讲稿+答辩
初中地理面试《非洲一一炎热的气候》题目+教案+试讲稿+答辩
初中地理面试《新兴的能源基地》题目+教案+试讲稿+答辩
历年试讲面试真题有300多页,适合打印
一、考题

二、解析
【教学过程】
环节一:导入新课
情境导入法。播放《澳大利亚国徽》图片并提问学生国徽上的动物是什么?通过学生回答进而导入新课。
环节二:新课教学
1.澳大利亚的动物
【教师活动】展示《澳大利亚古老动物分布示意》图,思考澳大利亚的别称“世界活化石博物馆”从何而来?
【师生总结】澳大利亚动植物种类丰富,其中鸸鹋、袋鼠、鸭嘴兽、考拉等为澳大利亚所特有,因为动物的古老与特有,因此被称为“世界活化石博物馆”。
2.澳大利亚大陆古老动物独特性的原因
【教师活动】播放《悉尼野生动物园》视频,引导学生说一说澳大利亚有哪些特有的野生动物。
【学生活动】仔细观看选择一种澳大利亚野生动物,介绍给同学。
(1)鸸鹋,是澳大利亚的国鸟。擅长奔跑,是大洋洲的特产,世界上第二大鸟类,仅次于非洲鸵鸟,因此也被称作澳洲鸵鸟。由于翅膀退化,完全无法飞翔。栖息于澳洲森林,草原和沙漠地带,以树叶和野果为食,是世界上最古老的鸟种之一。
(2)鸭嘴兽,是最原始的哺乳动物之一,它是未完全进化的哺乳动物,也是最低等的哺乳动物之一。鸭嘴兽嘴和脚像鸭子,而身体和尾部像海狸。2500万年前就已出现,至今仍生活在澳大利亚。
【教师活动】展示《澳大利亚大陆在世界中的位置图》和《大陆漂移示意图》,并提问:请运用大陆漂移假说的有关观点,说明澳大利亚为什么会存在如此多的特有动植物种类。引导学生以同桌为单位用3分钟时间思考。
【学生活动】由于澳大利亚大陆独占一个大洲,四周都为海洋较为孤立自然环境较为单一。生存环境安全动物进化缓慢。
【教师总结】主要有三个原因:第一,澳大利亚长期处于孤立于海洋中,自然环境单一;第二,澳大利亚由于环境稳定,所以特有地球演化过程中保留下来的古老生物种类,它们虽显得原始;第三,动物缺少天敌,进化缓慢。
环节三:巩固提高
播放《澳大利亚大火》视频请学生以动物的角度来向人类谈一谈自己的心声,进而呼吁学生学会保护动物、保护自然与动物和谐相处共筑美好家园。
环节四:小结作业
小结:师生总结本节所学知识。
作业:孤立的南极大陆为什么没有如此多的古老生物呢?课后搜集相关资料。
【板书设计】

答辩题目解析
1.澳大利亚的动物具有古老独特性的原因。
【参考答案】
澳大利亚具有古老性和特有性的动植物,是同澳大利亚大陆形成演变历史和现代自然地理环境密切关联的。在距今约2.2亿年以前的三叠纪时期,澳大利亚尚属于冈瓦纳古陆的一部分,当时气候温暖,各地差异也不明显,形成比较相似的植物群,同时开始出现原始的哺乳动物。中生代末期古陆开始分裂,澳大利亚大陆与其他大陆逐渐分离和漂移开来,孤立于大洋之上,动植物缓慢地独立地向前发展。从现代自然地理环境来看,生态环境多样,发育了森林、草原和荒漠,也为各类动物提供了较为多样的生存环境,又没有大型有胎盘类哺乳动物的竞争,所以形成许多特有的动植物种类。
2.如何设计好的板书?
【参考答案】
板书是微型的教案,贵在“少而精”。板书要书在点子上,书在关键处,起到“画龙点睛”、“提纲挈领”的作用。板书若过多或太杂,就会出现眉毛胡子一把抓的主次不分局面。
有的放矢,虚实结合。板书属于对教材内容的总结,要做到有实有虚,虚实结合。有些内容需要一字不漏的板书出来,有些内容则不必板书,引导学生凭借教师的讲述去领会或顺着前后文中理解记录下来。这样,既节省了时间,又有利于培养学生的笔记能力。
精心设计,合理布局。板书的一般“模式”是把黑板分为主板书和副板书。主板书作为讲授教材内容的系统板书之用;副板书可灵活机动,常用作为书写需要提示的字、词、概念和与本节课有关的旧知识之用。
正确工整,突出重点。板书的书写要工整,字迹要清晰,不可以写连笔字和简化字,板书的字迹一定要保持工整。书的内容要有选取一定要突出重难点。




初中地理试讲示范视频+配套简案+试讲稿
初中地理《“白山黑水”——东北三省》试讲视频+配套简案+试讲逐字稿
初中地理《黄土高原》试讲视频+配套简案+试讲逐字稿
初中地理《七大洲》试讲视频+配套简案+试讲逐字稿
初中地理《政治文化中心》试讲视频+配套简案+试讲逐字稿
初中地理《中国的行政区划》试讲视频+配套简案+试讲逐字稿
初中地理《极地地区—南极》试讲视频+配套简案+试讲逐字稿
初中地理《东南亚》试讲视频+配套简案+试讲逐字稿
初中地理《海拔和相对高度》试讲视频+配套简案+试讲逐字稿
初中地理《自然环境对民居建筑的影响》试讲视频+配套简案+试讲逐字稿
初中地理《快速发展的经济》试讲视频+配套简案+试讲逐字稿
初中地理《中国的地形特征》试讲视频+配套简案+试讲逐字稿
初中地理《影响气候的主要因素》试讲视频+配套简案+试讲逐字稿
初中地理《东北地区的人口和城市分布》试讲视频+配套简案+试讲逐字稿
初中地理《世界活化石博物馆》试讲视频+配套简案+试讲逐字稿
初中地理《沙漠广布》试讲视频+配套简案+试讲逐字稿
初中地理《欧洲西部》试讲视频+配套简案+试讲逐字稿
初中地理《牧区和灌溉农业区》试讲视频+配套简案+试讲逐字稿
初中地理《江河的源地》试讲视频+配套简案+试讲逐字稿
初中地理《东北地区农产品基地》试讲视频+配套简案+试讲逐字稿
初中地理《海陆兼备的大国》试讲视频+配套简案+试讲逐字稿
初中地理《珠江三角洲的地理位置和自然条件》试讲视频+配套简案+试讲逐字稿
初中地理《地中海气候》试讲视频+配套简案+试讲逐字稿
初中地理《社会经济面貌》试讲视频+配套简案+试讲逐字稿
初中地理《中国的水资源》试讲视频+配套简案+试讲逐字稿
初中地理《海底地形》试讲视频+配套简案+试讲逐字稿
初中地理《香港和澳门》试讲视频+配套简案+试讲逐字稿
初中地理《澳大利亚》试讲视频+配套简案+试讲逐字稿
初中地理《农业地区专业化》试讲视频+配套简案+试讲逐字稿
初中地理《我国最大的城市群》试讲视频+配套简案+试讲逐字稿
初中地理《西北地区》试讲视频+配套简案+试讲逐字稿
初中地理《巴西的经济》试讲视频+配套简案+试讲逐字稿
初中地理《高新技术产业的发展》试讲视频+配套简案+试讲逐字稿
初中地理《经济全球化》试讲视频+配套简案+试讲逐字稿
初中地理《绿洲农业》试讲视频+配套简案+试讲逐字稿
初中地理《民族服饰》试讲视频+配套简案+试讲逐字稿
初中地理《中国的畜牧业》试讲视频+配套简案+试讲逐字稿
初中地理《中国的水资源》试讲视频+配套简案+试讲逐字稿
初中地理《交通运输》试讲视频+配套简案+试讲逐字稿
3初中地理《多变的天气》试讲视频+配套简案+试讲逐字稿
3初中地理《复杂的气候》试讲视频+配套简案+试讲逐字稿
初中地理《寒带气候和高山高原气候》试讲视频+配套简案+试讲逐字稿
初中地理《天气预报图》试讲视频+配套简案+试讲逐字稿
初中地理《地球的公转》试讲视频+配套简案+试讲逐字稿
初中地理《火山与地震》试讲视频+配套简案+试讲逐字稿
初中地理《地球的自转》试讲视频+配套简案+试讲逐字稿
初中地理《地势起伏大,长河众多》试讲视频+配套简案+试讲逐字稿
初中地理《气温的变化》试讲视频+配套简案+试讲逐字稿


初中地理试讲稿78年级全册
初中地理《地球的运动》试讲稿
【新课导入】
生活在地球上的人呀,每天都能看到太阳和星星东升西落的现象。好像他们都在围绕着地球转动。地球到底是静止的还是运动着的?如果地球是在运动着的话,我们为什么感觉不到他在运动?带着这些问题我们一起进入今天的学习——地球的运动。
【地球的自转绕转中心】
首先我们来认识地球的自转,请大家观察地球自转示意图,思考一下地球是在绕什么进行不停的自转呢?从图中我们发现,地球在围绕着中间这根橘黄色的轴线转动,这根轴线就是地球的自转轴,又叫地轴。地球围绕着地轴的运动,我们称之为地球自转。那请大家观察一下,在地球自转的过程中,地轴指向什么方位呢?我们发现地轴是指向北极星方向的。同学们可以将地球仪放置在水平桌面上,然后用手缓缓的按照动画示意中的方向来转动地球仪,演示地球自转。
【地球自转方向】
同时思考以下问题,第一,地球是沿着什么方向进行自转的呢?第二、在北极上空俯视地球是如何自转呢?如果换个角度在南极上空俯视呢?我们先来从地球仪的侧面观察,那么依据上北下南左西右东的方向来看,这一侧就应该是西,这一侧是东。那我们可以发现,从侧方位来看,地球的自转方向是自西向东。如果我们调整视角分别从北极和南极的上空来俯视地球的话,地球的自转方向我们可以用时针方向来描述,首先我们先来从北极的上空俯视地球,它与钟表指针的运动方向是相反的,因此我们说逆时针方向。再来从南极上空俯视地球,我们发现地球的自转方向与钟表时针的运动方向是一致的,那这样的话我们就可以说它是顺时针方向。总结一下,我们将地球在俯视视角下的自转方向可以概括为北逆南顺。
【地球自转周期】
结合生活实际,你能说出地球的自转周期吗?小方同学,很好,请坐。小方同学说,地球自转需要一天的时间,也就是24小时。
【产生的现象昼夜更替】
由于地球的自转,同时也会产生了一些地理现象。比如在本节课开始时,我们提到了日月星辰东升西落的现象,它就是由于地球自转引起的。
日月星辰,每天早上从东方升起,傍晚从西方落下,第2天继续从东方升起,周而复始。那刚刚老师所描述的现象其实就是昼夜交替的现象。地球时时刻刻在太阳的照射下,同学们想一想,如果我们的地球现在处于静止状态下,那么在阳光的照射之下,我们的地球表面会出现什么现象呢?同学们可以将教室的灯光调暗,将地球仪放置在桌面上,保持静止状态,然后用手电筒发出来的光模拟太阳光,照射地球仪,大家观察一下地球表面向着光源的一侧,和背着光源的一侧,分别出现了什么现象呢?(提问)
小茗同学,你来回答一下。小明同学说,他看到静止的地球仪在光源照射之下,面向着光源的这一半是被照亮了,背对着光源的这一半是处在黑暗当中。我们将这个演示现象还原到真实的地理环境之中,地球上被照亮的部分此时处于白天,而在黑暗中的部分,现在正是黑夜,那在地球表面就出现了昼和夜的现象。请同学们以小组为单位进行讨论,思考地球上出现昼夜现象的原因是什么呢?
三组代表,你来回答一下。很好,请坐。三组代表说:地球本身是一个不透明的球体,而且它本身并不发光,在任何时刻,太阳光只能照亮地球的一半,所以当光线照过来以后,自然的就会在地球表面产生昼和夜的现象。
那么如果我们让地球自转起来的话,又会出现什么现象呢?请同学们在地球仪上找到北京,然后保持室内昏暗的状态,用手电筒照射地球仪,然后同学们可以缓缓的自西向东的去转动地球仪,观察一下,随着地球的自转,北京的昼夜状况发生了什么变化呢?我们可以看出,随着地球的自转,北京的白昼和黑夜出现了更替的现象,那请同学思考,地球上产生昼夜交替的原因是什么呢?通过实验探究,我们发现地球在静止的状态之下产生了昼夜现象,当它自转起来时,地球上的昼和夜就会更替出现。
我们发现了昼夜现象与昼夜交替现象,其实是有区别的,那大家在学习过程当中一定要注意区分。
【产生的现象不同经度地区的时间差异】
通过刚刚的学习我们发现,地球的自转会使得地球上某一个地点出现昼夜交替的现象,那接下来老师从地球上选择了三个地点,分别命名为a B C三个点,大家从图中其实可以发现,这三个点是位于同一纬度的。那接下来随着地球的自转三个地点将会依次由黑夜进入到白天。那请大家想一想,三个地点当中最先进入白天的地点是哪个点呢?小李同学,你来说一下。很好请坐。小李同学刚刚说:按照地球自西向东的自转方向,A点最先进入白天,然后是B点,C点最后。我们发现了在地球上的点都会经历昼夜交替,但是不同的地点他们进入白昼的时间是有差异的。由于地球的自转方向是自西向东,所以东边的点的时间就会比西边的点的时刻要早一些。总结一下,不同经度地区的时间差异是地球自转产生的另一个地理现象。
我们思考一下,家在北京的畅畅想要给远在美国纽约的姨妈打电话,那么畅畅该在什么时间给姨妈打电话呢?在电话接通以后如何去问候姨妈呢?从图中我们发现,此时北京的畅畅应该是在早上的时分,而纽约的姨妈此时是在傍晚,所以畅畅应该是在早上给姨妈打电话。电话接通之后应该和姨妈说:姨妈晚上好,而姨妈在问候畅畅的时候就应该说的是:畅畅早上好呀。
本节课上到这里即将接近尾声,我们一起来总结一下。这节课我们认识了地球运动中的自转现象,首先是自转的定义,地球围绕地轴不停的旋转称为地球的自转,地球自转的周期是一天,也就是24小时,之后我们学习了地球自转的方向,可以概括为自西向东、北逆南顺。在地球自转的影响之下,地球自转会产生一系列的地理现象,比如昼夜更替现象和不同经度地区的时间的差异。
课后请同学们思考一下,地球自转还会产生哪些地理现象,我们下节课再来讨论。本节课上到这里,下课!
初中地理《中国的地形特征》逐字稿
各位评委老师,大家好,我接下来要进行试讲的篇目是《中国的地形特征》。
同学们,上课!
在开启今天的课程之前,老师在多媒体中为大家展示了我国各种地形区图片,大家看下有没有你熟悉的呢?
琳琳同学看到了青藏高原、东南丘陵;彤彤同学还发现了横断山脉、成都平原以及天山等。
大家都找得很准确,通过之前的课堂,我们已经知道,我国拥有多种地形类型,但是这些地形类型的特征以及对我国的影响是怎样的呢?今天让我们一起走进本课,去一探究竟。
开启今天的学习之旅,老师首先在多媒体中为大家展示了我国各类地形面积比例示意图,现在请大家自主学习,时间3分钟,归纳出我国地形类型特征。
宁宁同学举手最快,他说,我国山地面积比例约占1/3,是一个多山的国家。找得又快又准确,但是刚才宁宁只是将我国的山地进行了分析,实际上,那些较崎岖的高原也属于山区,那么什么是山区呢?又包含哪些类型?现在请大家结合示意图,同桌合作交流,分析以上问题。
亮亮同学说,我们通常将山地、丘陵以及比较崎岖的高原统称为山区。他的同桌在此基础上,为我们计算了我国的山区面积比例,他说,山区面积约占全国总面积的2/3,而平原面积约占1/10多一点。
两位同学合作得非常到位,希望其他同学也都能与同桌积极互动交流。据此,我们发现,我国平原面积比例较小,必须珍惜和合理利用每一寸土地。这样的地形类型分布特征,也给我国的产业发展带来深远影响,接下来我们一起探究这些影响有哪些。
老师利用多媒体,为大家带来一段教学微课,展示了不同地形区对产业发展的影响,大家请看。
好,微课已经播放结束。现在咱们将全班分成3个小组,请大家根据观看微课的学习成果,与小组成员共同进行探讨交流,时间5分钟,归纳我国地形类型特征的影响。大家抓紧开始讨论吧。
老师在巡视的过程中发现,每个小组都非常投入。
现在讨论时间结束,请各小组来展示一下你们的成果。
首先是一组的明明代表,他说,山区地面崎岖,交通不便,不利于发展耕作业,而我国是平原面积少、山区多,因此我国耕地资源不足,不利于我国经济的发展。二组的菲菲同学说,虽然山区不利于发展耕作业,但并不是一定会对经济造成不利影响。结合刚才的微课,我们发现,山区可以发展林业、牧业、旅游业、采矿业等,所以山区面积广大也有有利影响。而三组的洋洋同学则具体为我们展示了山区发展产业的实例,比如在我国四川广安,人们进行山羊养殖,发展山区牧业;在福建武夷山景区,可以发展旅游业。
刚才的各位小组代表,能够积极分享,并能互相点评学习,让我们给他们鼓掌!老师也在大家分享的过程中,想要告诉大家,山区虽有不利影响,但也有其有利方面,因此我们要辩证看待地理问题。
本节课的主要内容,到这里就基本完成了,现在请大家一起复习下我们今天学习的内容。
老师听到大家都能根据板书进行回忆总结,咱们本节课学习了我国的地形类型特征以及造成的影响。
大家都总结得很条理,希望大家课后能进一步巩固复习具体内容,继续进步。
课程马上就要结束了,老师还为大家准备了一个小任务。课下请大家搜集资料,调查我们家乡的地形特征和产业发展情况,可以制作成手抄报的形式,咱们下节课分享。
同学们,下课!
感谢各位评委老师的耐心聆听,我的试讲结束了!
部分目录
初中地理面试《位置和范围》试讲逐字稿
初中地理面试《自然环境》试讲逐字稿
初中地理面试《日本》试讲逐字稿
初中地理面试《东南亚》试讲逐字稿
初中地理面试《印度》试讲逐字稿
初中地理面试《俄罗斯》试讲逐字稿
初中地理面试《中东》试讲逐字稿
初中地理面试《欧洲西部》试讲逐字稿
初中地理面试《撒哈拉以南的非洲》试讲逐字稿
初中地理面试《澳大利亚》试讲逐字稿
初中地理面试《美国》试讲逐字稿
初中地理面试《巴西》试讲逐字稿
初中地理面试《极地地区》试讲逐字稿
初中地理面试《疆域》试讲逐字稿
初中地理面试《人口》试讲逐字稿
初中地理面试《民族》试讲逐字稿
初中地理面试《地形和地势》试讲逐字稿
初中地理面试《气候》试讲逐字稿
初中地理面试《河流》试讲逐字稿
初中地理面试《自然灾害》试讲逐字稿
初中地理面试《自然资源的基本特征》试讲逐字稿
初中地理面试《土地资源》试讲逐字稿
初中地理面试《水资源》试讲逐字稿
初中地理面试《交通运输》试讲逐字稿
初中地理面试《农业》试讲逐字稿
初中地理面试《工业》试讲逐字稿
初中地理面试《自然特征与农业》试讲逐字稿
初中地理面试《“白山黑水”——东北三省》试讲逐字稿
初中地理面试《世界最大的黄土堆积区——黄土高原》试讲逐字稿
初中地理面试《祖国的首都——北京》试讲逐字稿
初中地理面试《自然特征与农业》试讲逐字稿
初中地理面试《长江三角地区》试讲逐字稿
初中地理面试《香港和澳门》试讲逐字稿
初中地理面试《祖国的神圣领土——台湾省》试讲逐字稿






考前一周更新押题
(年年押,年年中)
资料已打包好
面试各科都有,需要全套可以咨询我们
一站式复习备考
