


材料科学与工程是研究材料成分、结构、制备工艺与性能之间内在关联的基础性、应用性与前沿性高度融合的枢纽专业,通常涵盖金属材料、无机非金属材料、高分子材料及复合材料等细分方向,在能源、信息、交通及国防工业等领域拥有极宽的行业适应面。特别是材料的设计与表征技术在现代工业创新中占据核心地位,与电子信息、新能源技术、生物医药等战略新兴产业产生深度交叉,展现出极强的跨界发展潜力。


随着计算材料学、材料基因组工程、增材制造等前沿技术的蓬勃发展,材料学科已演变为融合量子化学、高性能计算、先进制备工艺与多尺度仿真技术的现代综合基础学科,为解决能源危机、实现碳中和目标以及突破半导体器件极限提供关键支撑。
BAOYANDAO
不管是夏令营还是预推免,线上考核还是线下考核,笔面试都是必不可少的环节。而笔面试中的专业知识提问更是重中之重,直接体现了同学们的专业水平。
但是,材料科学与工程的知识点如此之多,一个知识点可能会在名词解释、简答题等题型中反复出现。并且,每所工科院所都有自己的出题风格和考察偏好,通过往年真题,尤其是近三年的真题,进而针对性地进行备考,可能会有事半功倍的效果!
⬇⬇⬇
材料科学与工程笔面试真题197题
内含专业问题、英语问题、科研问题、个人问题
四大板块
(详见下方真题预览图)
内容概览
1、专业问题
(1)名词解释
能带(中科院 半导体所 夏令营 2025)
四大强化机制(上海交通大学 材料科学与工程学院 夏令营 2025)
(2)简答题
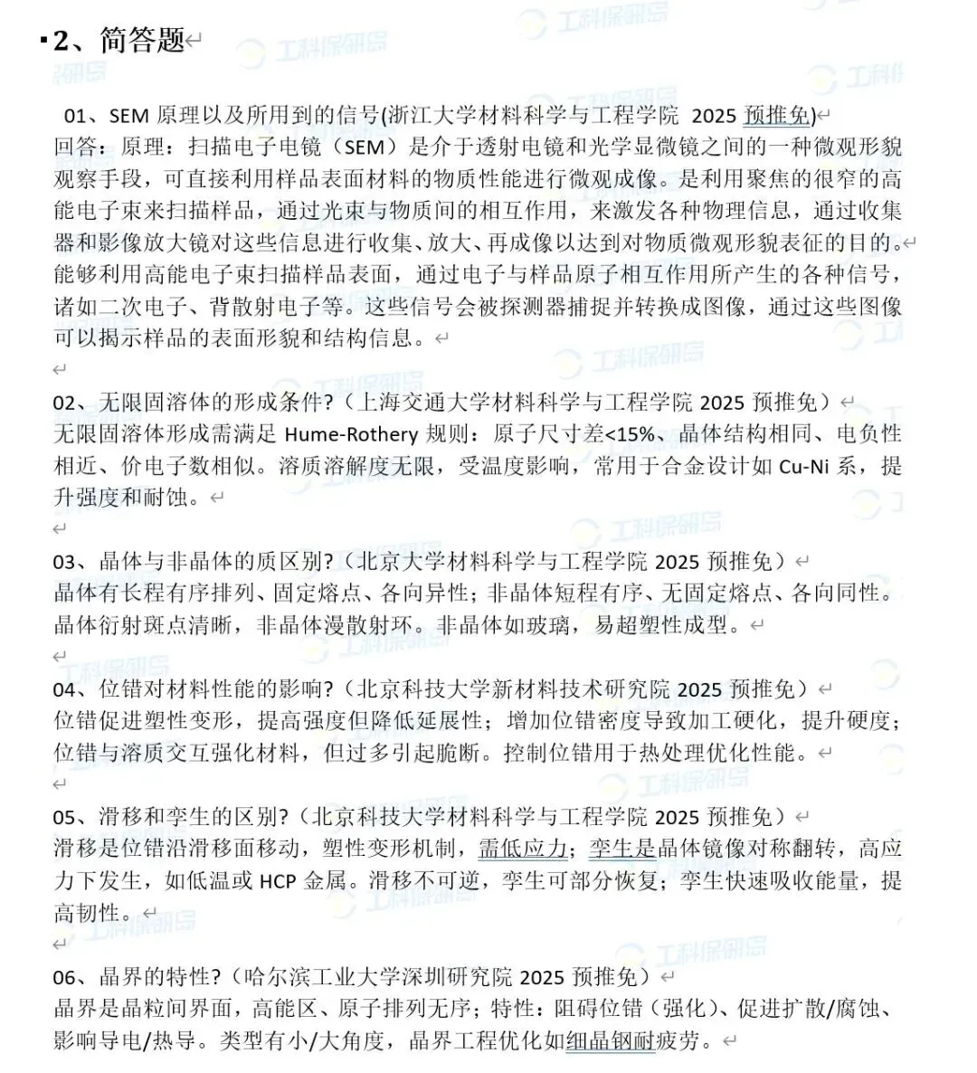
SEM原理以及所用到的信号(浙江大学材料科学与工程学院 预推免 2025)
晶体与非晶体的质区别?(北京大学材料科学与工程学院 预推免 2025)
......
2、英语问题
Why do you want to pursue a further study/a master’s degree/ a postgraduate study?/ Why do you want to be a postgraduate, rather than/ instead of going to work?(中科院化学所 预推免 2025)
What’s your plan in postgraduate education? How do you plan your postgraduate learning?(北京航空航天大学材料科学与工程学院 预推免 2025)
......

3、科研问题
请介绍你科研项目中的碳布碳纸的区别,他们是只有碳元素吗(西湖大学 理学院 夏令营 2025)
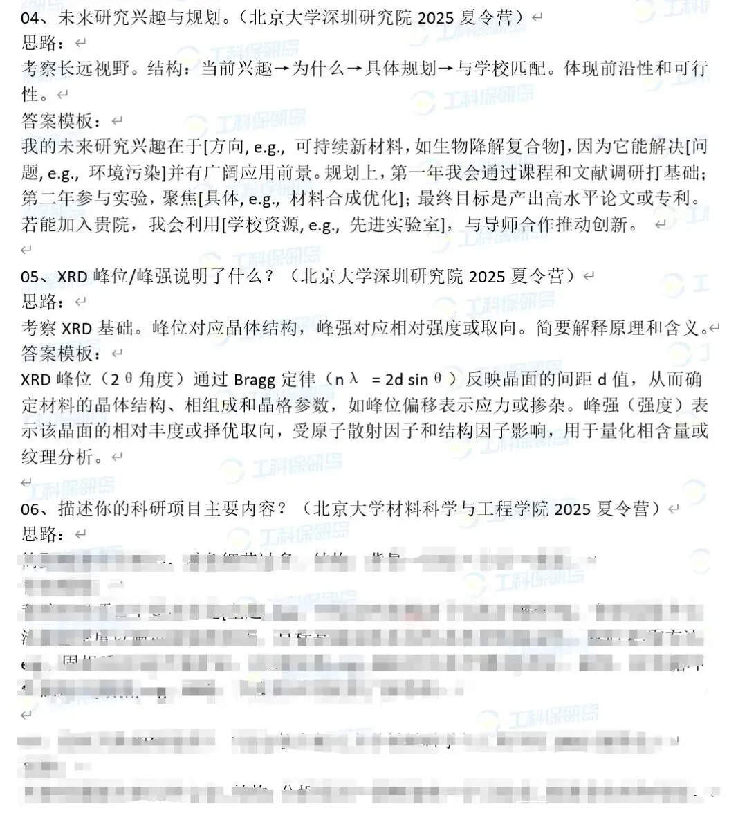
详细介绍参与过的科研项目(北京大学深圳研究院 夏令营 2025)
......
4、个人问题
你是否拿到了其他学校的offer?(南开大学材料科学与工程学院 预推免 2025)
你联系导师了吗/为什么选择这个导师?(国科大杭高院 夏令营 2025)
......

部分真题及思路预览





More
扫描海报下方二维码
即可参与活动
免费领取上述资料~
⬇⬇⬇

注:该资料不含问题答案
若扫码不成功,也可点击下方卡片
回复关键词【材料科学真题】
即可免费领取!





资讯资料 |
通类资料 | ||
口语、文书、面试资料 | ||
笔面试真题 | ||
计算机类 | ||
医学类 | ||
汉语言类 | ||
外语类 | ||
新传类 | ||
泛公管类 | ||
法学类 | ||
经管类 | ||
科研竞赛 | ||
保研手册 | ||
