写简历不是罗列经历,而是精准地向 HR 展示你就是他们要找的人。
记住一个核心原则:你的简历要像为特定岗位量身定制的一样。
📝 简历的基本结构
个人信息: 姓名、电话、邮箱(建议用163、QQ等常用邮箱)、求职意向。照片建议用专业或职业形象照。
教育背景: 学校、专业、学历、毕业时间。绩点高(如3.0以上)或专业排名靠前可以写,否则可以省略,只列出与岗位相关的主修课程。
核心经历: 这是简历的重中之重,包括实习、项目、学生工作等。按与应聘岗位的相关性排序,把最相关的经历放最前面。
技能证书: 只写与岗位相关的技能,如办公软件(Excel透视表)、设计软件(PS)、语言能力(CET-6)等。获奖荣誉: 按级别(国家级→校级)列出重要的奖项。
四个主要部分一定要有,其他的可以根据个人经历有所加减。
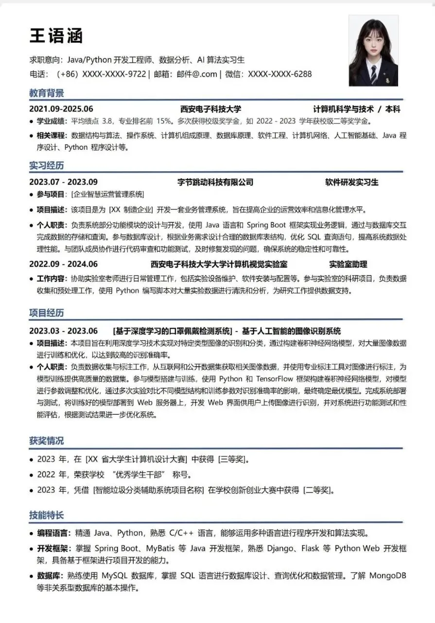
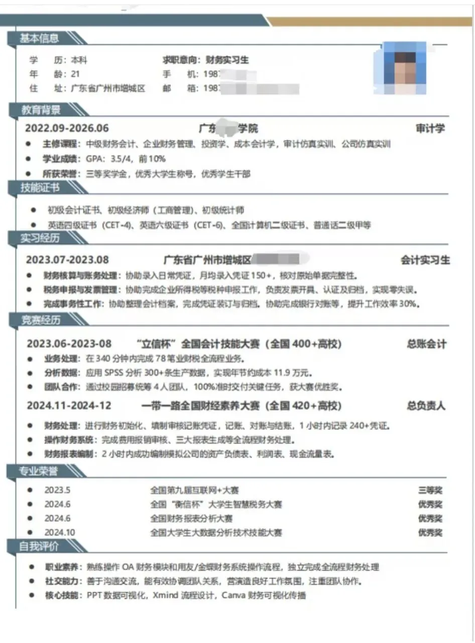
下面提供几份简历以供参考。

✨ 如何把经历写得“有料”?
这是简历的精髓,也是拉开差距的地方。
关键在于使用 STAR 法则 ,并用数据说话。
S (Situation) - 情景: 项目或任务的背景是什么?
T (Task) - 任务: 你的具体职责和目标是什么?
A (Action) - 行动: 你采取了哪些具体行动?(用动词开头,如“策划”、“优化”、“协调”)
R (Result) - 结果: 取得了什么可量化的成果?(这是最关键的一步!)
反例: 负责活动策划和执行。
正例: 牵头策划校园招聘会,协调30+企业,吸引500+学生参与,到场率较去年提升25%。
我们的简历措辞风格可参考以下简历,往简洁、专业的方向靠。

如果是“三无”应届生怎么办?
没有实习、项目、校园经历?
别担心,我们的经历可以“包装”(但不能“造假”)。
挖掘校园经历: 小组作业可以包装成“团队项目”,班干部、社团活动、志愿者经历都是很好的素材。把这些经历用 STAR 法则写出来,突出你锻炼出的能力,比如沟通能力、团队协作能力等。
自我评价要“会夸”: 结合岗位要求,自信地展示你的优势和匹配度,而不是写“认真负责”这类空话。
反向翻译岗位要求:可以在相关求职软件查询意向岗位,根据岗位的要求去调整自己的简历。

⚠️ 避坑指南
拒绝造假: 简历内容不能造假,很多大公司会进行背景调查,过于夸大其词,很容易被发现。
一页为佳: 简历最好控制在一页内,HR看简历平均只有30秒。
精准匹配: 投递不同岗位,要准备不同版本的简历,突出对应的能力和经历。
排版清晰: 选择黑白、板块完整的模板,避免花哨的颜色和左右排版。字体、大小、颜色要统一,保持整洁。