
点击蓝字 关注我们(小编求关注
)


扫码添加客服加入26省考备考交流群
每日更新考情信息 | 备考课件 | 在线答疑


2026广东省考笔试终于结束了!
完整版答案来了!
▷2026广东省考完整版答案和解析◁
正式上线!

对完答案的局长们!
快准备面试啦!
今年广东省考面试
大概率延续材料结构化面试形式

为了帮助局长们拿高分
高顿研究院老师们连夜整理好了
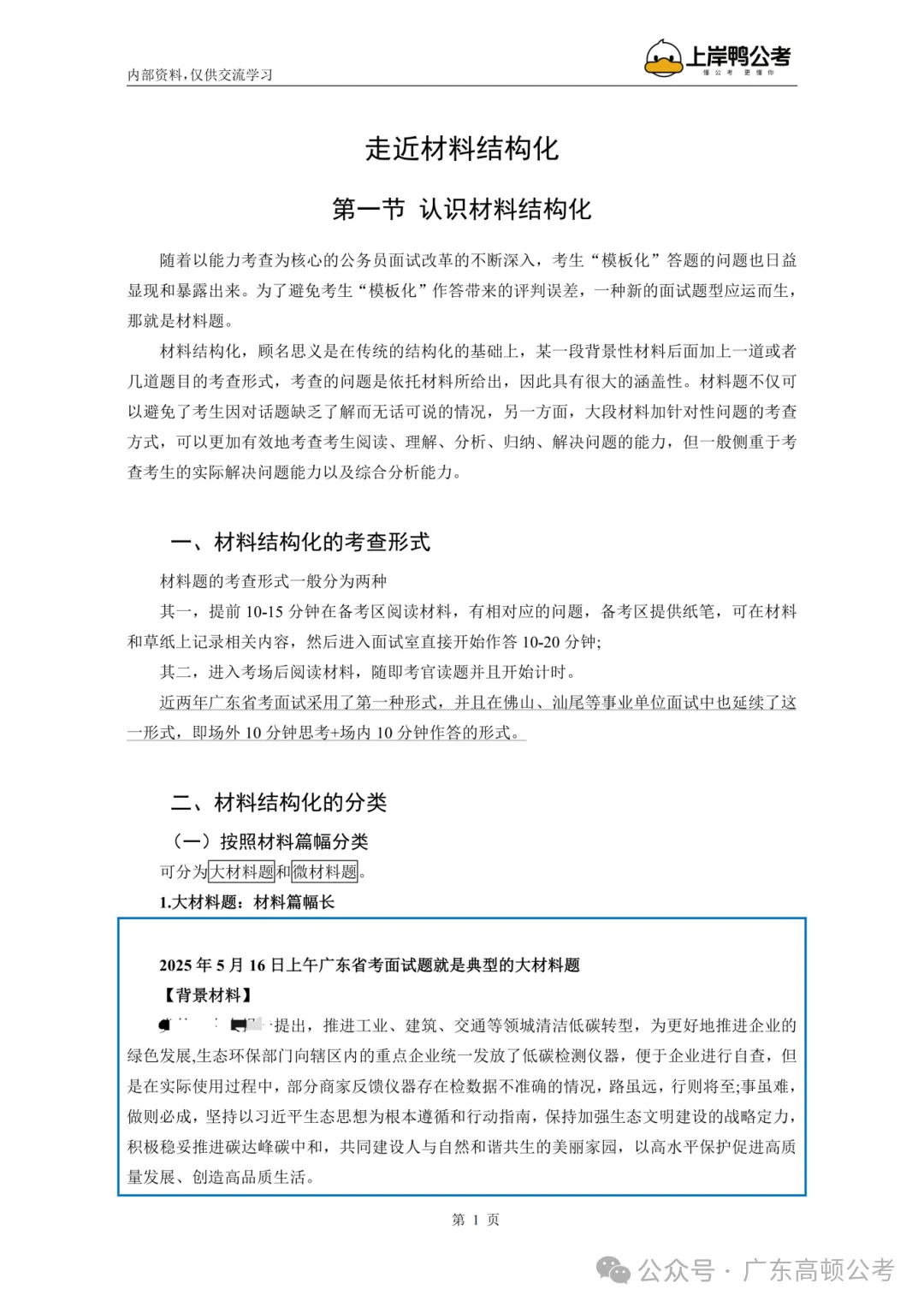
✅广东省考5年结构化真题+解析
✅ 全国精选材料结构化真题+解析
✅广东省面材料结构化概述
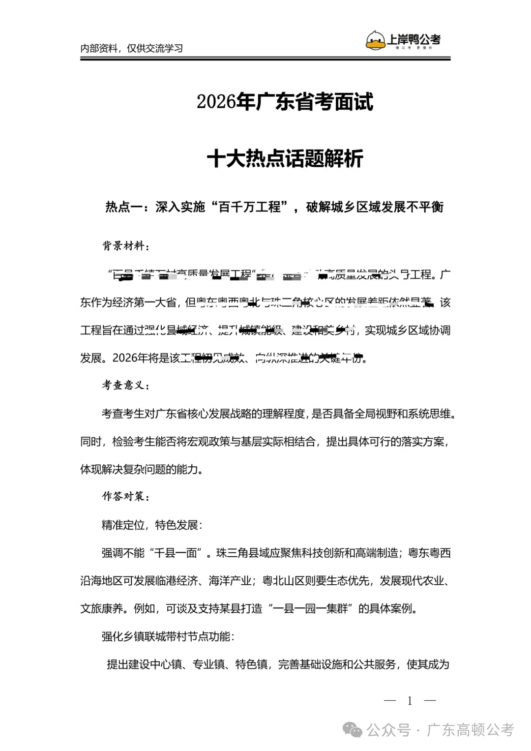
✅10大热点话题与必备素材
快来看看详细内容!
👇👇👇




......


......


......

......
免费领取
扫码立即带走!
👇👇👇

或者也可以加我们的客服微信
占座,了解详情哦!
👇👇👇