


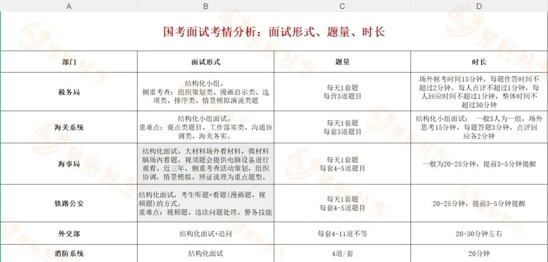
1、税务系统基本考情
1.面试形式:结构化小组。
2.面试题量:每天1套题,每套3道题目。
3.面试时间:考生进入考场按照考生顺序进行作答,2018年一2019年每道题答题时间为2分钟;2020-2021年每道题答题时间更改为3分钟;2022年又更改回2分钟,总时长为30分钟,2023年答题时间2分钟,点评时间1分钟,回应时间1分钟。
注意:每人的答题时间不予提醒,超时会对分数有一定影响。倒计时3分钟会予以提醒,考试时间30分钟。这个每年情况不太一致,具体以考场规则为准。
4.考查方式:结构化小组形式,一般是3人组、4人组、小概率也有2人组(如果剩余两人,多数会将最后两组调整为四人)
3人组答题形式
(1)轮流答题的顺序
第一题:A 号考生、B 号考生、C 号考生
第二题:B 号考生、C 号考生、A 号考生
第三题:C 号考生、A 号考生、B 号考生
(2)考生互评阶段的发言顺序
A 号考生集中依次评论 B、C 号考生; B、C 号考生依次表态回应。
B 号考生集中依次评论 C、A 号考生; C、A 号考生依次表态回应。
C 号考生集中依次评论 A、B 号考生; A、B 号考生依次表态回应。
4人组答题形式:
(1)轮流答题顺序
第一题:A号考生、B号考生、C号考生、D号考生
第二题:B号考生、C号考生、D号考生、A号考生
第三题:C号考生、D号考生、A号考生、B号考生
(2)考生互评阶段的发言顺序
D 号考生集中依次评论A、C 号考生; A、C 号考生依次表态回应。
A 号考生集中依次评论B、D 号考生; B、D 号考生依次表态回应。
B 号考生集中依次评论C、A 号考生; C、A 号考生依次表态回应。
C 号考生集中依次评论D、B 号考生; D、B 号考生依次表态回应。
2、海关类基本考情
1.面试形式:结构化或结构化小组面试。
2020年上海海关首次使用结构化小组面试,2021年北京海关、天津海关、深圳海关、福建海关等18个地方也陆续使用结构化小组面试形式。2022年疫情影响改为线上结构化录像。2023年海关系统采用结构化小组面试。
2.面试题量:结构化面试,每天1套题,每套3-4道题;结构化小组面试,每天3道题。
3.面试时间:结构化面试时间,共15-20分钟,一般不单独计算思考时间和答题时间,剩余5分钟有提醒;结构化小组面试轮流答题每人每次不超过3分钟,点评和回应环节每人每次不超过2分钟,部分海关如天津海关计面试总时间,不单独计各环节的时间。
4.考查方式:
结构化:一般采用听题,考生桌上没有题本,通常会提供笔、草稿纸。如果是材料题,通常在场外10分钟读材料,场内听题答题。
结构化小组:一般是3人组、4人组、小概率也有2人组(如果剩余两人,多数会将最后两组调整为四人)
3人组答题形式
(1)轮流答题的顺序
第一题:A 号考生、B 号考生、C 号考生
第二题:B 号考生、C 号考生、A 号考生
第三题:C 号考生、A 号考生、B 号考生
(2)考生互评阶段的发言顺序
A 号考生集中依次评论 B、C 号考生; B、C 号考生依次表态回应。
B 号考生集中依次评论 C、A 号考生; C、A 号考生依次表态回应。
C 号考生集中依次评论 A、B 号考生; A、B 号考生依次表态回应。
4人组答题形式:
(1)轮流答题顺序
第一题:A号考生、B号考生、C号考生、D号考生
第二题:B号考生、C号考生、D号考生、A号考生
第三题:C号考生、D号考生、A号考生、B号考生
(2)考生互评阶段的发言顺序
D 号考生集中依次评论A、C 号考生; A、C 号考生依次表态回应。
A 号考生集中依次评论B、D 号考生; B、D 号考生依次表态回应。
B 号考生集中依次评论C、A 号考生; C、A 号考生依次表态回应。
C 号考生集中依次评论D、B 号考生; D、B 号考生依次表态回应。
例题:
【第一题】:请从下列三组算式中任选一组谈谈你的理解。
第一组:100-1=99,100+1=101;
第二组:100-1=0,100+1=101;
第三组:100-1=0,100+1=正无穷。
3、国家统计局调查总队基本考情
1.面试形式:一般为结构化面试,采用材料题形式。
2.面试题量:每天1套题,每套3-4道题目。
3.面试时间:一般场外看材料15分钟(材料一般在1500字左右,附带一张统计图表);场内作答时间15-20分钟(3道题总共15分钟,4道题总共20分钟),时间包干制。
4.考查方式:场外看材料,场内听题,听一道答一道,一般剩余5分钟时会有提醒;场内场外一般均提供纸笔。
例题:
【第一题】:实现共同富裕,要准确把握推进共同富裕的实践逻辑,重点处理好“做大蛋糕”与“分好蛋糕”的关系,处理好“富口袋”与“富脑袋”的关系,处理好“扬优势”与“补短板”的关系。请在上述三组关系中,选择两个谈谈你的理解。
另一版本的提问:
【第一题】:有三组关键词:“口袋富”和“脑袋富”、“做大蛋糕”和“分好蛋糕”、“量力而行”和“尽力而为”。请从三组关键词里选出两个,结合共同富裕,谈谈你的看法。
4、铁路公安基本考情
1.面试形式:结构化面试。重难点:视频题、违法问题处理、警务技能。
2.面试题量:每天1套题,每套4-5道题目。2017年-2019年为4道题,其中3道常规结构化题目,1道视频题,视频题设置1-2个问题。2020年、2021年、2022年、2023年为4道常规结构化题目
3.面试时间:20-25分钟,记录总答题时间,每道题不单独计时。提前3-5分钟提醒。视频题长度一般在1-3分钟左右,通常播放一遍,计入考试时间
4.考试方式:采取听题答题的形式,由考官读题提问,视频题为电脑播放或是投影观看。
例题:
【第一题】:随着新职业、新业态的发展,有越来越多的外卖小哥、快递小哥、网约车司机等参与到了国家政策宣传、社会治理过程中,对此现象你怎么看?







< 课程精选>
免费预约试听!名额有限,抓紧预约!




注:*本文包含广告信息文章内转载的相关公告和信息等版权及最终出处归原网站平台或作者所有,如涉及到敏感信息、版权等其他问题,请及时联系我们,我们将删除或更正相关内容。
本期编辑:龙老师
本期审核:任老师