当前位置:首页>面试真题>昆山杜克大学2026年AI面试指南!附真题!

昆山杜克大学2026年AI面试指南!附真题!

  • 2026-04-25 01:27:54
昆山杜克大学2026年AI面试指南!附真题!

昆山杜克大学2026年本科综合评价入学申请正在火热进行,第二轮(即最终)申请将于2月5日晚24点截止

即日起,同学们迎来初审阶段的关键环节——AI面试。自2025年这项举措已取代传统的文书或视频陈述,成为昆山杜克大学本科综合评价入学申请的新焦点。

重要时间节点

为何要引入AI面试?它将如何帮助学校更高效地评估学生的综合素质?考生又该如何准备?

今天就附上往年真题,给你分析汇总!

昆山杜克大学AI面试官方介绍

昆杜AI面试为全英文双机位测评

全程约30-40分钟,含主问追问

核心考察英语表达、批判性思维、

个人经历及院校契合度

每个问题作答时长3-5分钟

昆杜的AI面试主要是为了解和考查学生的英文沟通表达能力、思维能力、个人经历和兴趣爱好,以及与昆山杜克大学本科教育模式的契合度。

非常重视学生的英语口语表达能力,这不仅涉及语言的准确性,还包括流利度、清晰度以及有效沟通的能力。在此基础上,昆杜还要考查评估学生的批判性思维和创造性思维,观察分析问题和逻辑推理的能力

希望了解学生的成长背景、教育经历、重要事件和兴趣爱好,因为这些经历能够反映个性、思维方式、行为习惯和价值观。

了解学生对昆山杜克大学的了解程度和选择昆杜的动机,有助于评估他们与学校的契合度。这是综合评价录取中最重要的一点,录取与昆山杜克大学国际化、创新型的通识博雅本科教育模式相契合的学生,让真正适合并向往昆杜本科教育的学生在这里收获改变一生的教育和成长经历。

微信扫码详询规划

微信扫码详询规划

13646264713

王府大厦2号楼3楼

如何备考AI面试?

面试的成功与否往往在于学生是否能够在短时间内展示自己的优势,所以对面试的准备首要是对自己有充分的认识:

  • 申请者对自己过往的经历、成绩、兴趣和对相关问题的认知进行梳理,并思考这些如何与昆山杜克大学的教育理念相契合。

  • 考生们也要尝试去展望自己的将来,你未来想成为一个什么样的人?从事什么样的工作和事业能让你感到有价值、有幸福感?为什么你相信昆山杜克大学的本科教育能够帮助你实现这些愿望?

  • 在此基础上,申请者需要根据个人的情况进行不同程度的训练来提升英语口语的表达能力,例如表达的流畅程度、发音的准确、语言逻辑结构等。

  • 与之相关的还有一些面试技巧,如何做到有效沟通、表达清晰、展现自信,这些对面试结果都有影响。所以建议学生可以进行模拟面试练习,提前思考可能被问到的问题,并准备好相应的回答,包括个人背景、学术兴趣、职业目标以及选择昆山杜克大学的原因等。

  • 要对面试流程和注意事项仔细研读,技术设备上的准备也不可忽视。昆杜会在邀请申请者参加AI面试的电子邮件中提供详细的AI面试操作流程、注意事项和设备要求,面试之前务必仔细阅读并参照执行。确保面试时的设备和网络连接正常运行,选择一个安静、光线充足的面试环境,以减少外界干扰。

  • 此外,考生可以通过模拟面试的方式来适应AI面试的形式,利用AI面试模拟软件或与同学相互练习。注重非语言表达,少用语气助词。考生应注意面部表情、身体语言和语音语调等。

昆山杜克大学AI面试真题分享

以下是往年AI面试真题,按考察维度分类整理附答案框架与备考要点,方便考生直接用于咨询与题库构建。

核心真题分类——

1. 个人认知与经历类(高频)

①  What are you most proud of?

你最自豪的一件事是什么?

② Describe a challenge you faced in a team and how you solved it. How do you demonstrate your leadership in team?

描述团队中遇到的挑战及解决方式,如何体现领导力?

③ Tell us about a time when you handled a conflict with a classmate or colleague.

 分享一次处理同学 / 同事冲突的经历

④ What is your biggest failure?

你最大的失败是什么?

⑤ 2025 How would your friends describe you?

你的朋友会用哪些词形容你?

3 个核心词(如可靠、思辨、协作)→每个词配 1 个具体事例→体现与昆杜契合的特质

2. 院校契合度类(必问)

① 2025 Why are you applying to DKU? Have you considered other universities?

为什么申请昆杜?你考虑过其他大学吗?

排除其他院校的核心原因→昆杜的独特优势(如通识教育、跨学科项目、杜克资源)→个人兴趣与课程 / 项目的匹配(如全球健康、数据科学)

② 2025 How will you benefit from DKU's diverse and global community?

你如何从昆杜多元化全球化社区中受益?

过往跨文化经历→昆杜多元环境的具体资源(如国际生比例、全球学习项目)→个人能力提升计划(如参与跨文化社团、合作科研)

③ Which courses at Duke Kunshan University interest you the most?

你最感兴趣的昆杜课程是什么?

课程名称 + 核心内容→与个人学术兴趣的关联→学习该课程的目标与计划

④ 2025 How do you plan to contribute to the DKU community?

你计划如何为昆杜社区做贡献?

个人特长(如学科竞赛、志愿服务)→昆杜现有社团 / 项目的结合点→具体行动方案(如组织活动、分享经验)

3. 学术与思维能力类

① How do you approach studying difficult subjects?你如何学习难度较大的学科?

具体学科案例→拆解难点的方法→资源利用(如请教老师、小组讨论)→复盘与优化学习策略

②  What academic challenges do you anticipate, and how will you address them?

你预计会面临哪些学术挑战,如何应对?

挑战类型(如跨学科学习、英文授课)→应对措施(如提前预习、利用辅导中心)→过往成功案例支撑

③ Discuss a current global issue and your perspective on it.

讨论一个当前全球议题并阐述你的观点 议题选择(如气候变化、AI 伦理)→问题本质→多角度分析(社会 / 经济 / 科技)→可行解决方案→个人行动倡议

④ Why are you interested in interdisciplinary learning? 

你为什么对跨学科学习感兴趣? 学科交叉案例(如生物 + 计算机)→昆杜跨学科项目优势→未来学术 / 职业规划的关联

4. 价值观与未来规划类

①What kind of person do you want to become?

你想成为什么样的人?

核心特质(如创新者、公益领袖)→短期目标(本科阶段)→长期目标(职业 / 社会贡献)→昆杜如何助力实现

②How would you use your education to address a social problem?

你如何用所学解决社会问题?

问题选择→学科知识应用→具体行动方案→预期影响与可持续性

③What is the most inspiring book or paper you've recently read? What did you learn from it?

你最近读的最有启发的书 / 论文是什么?学到了什么?

书名 / 论文名→核心观点→对个人认知 / 价值观的影响→与未来学习 / 生活的关联

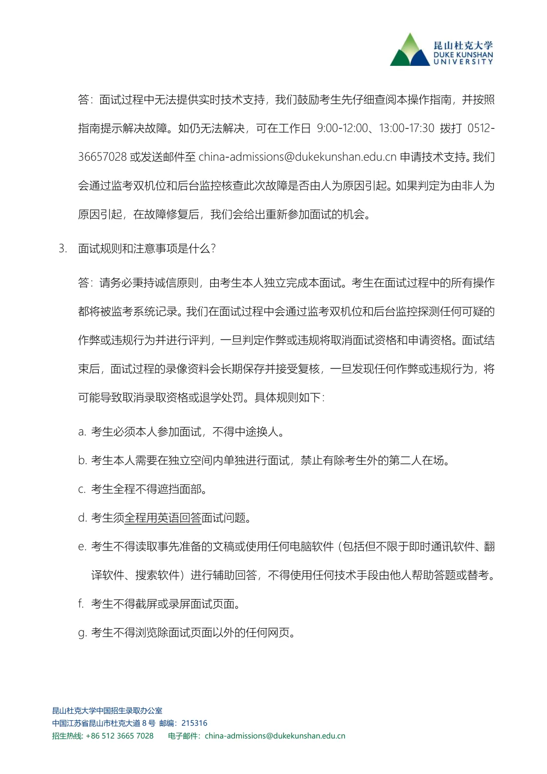
昆杜AI面试流程,需要注意什么?

考生首先要在申请截止日期之前整填写和提交Slate系统内要求的必要信息,只有完整提交申请的学生才会收到AI面试的邀请。另外需要注意的几点是:

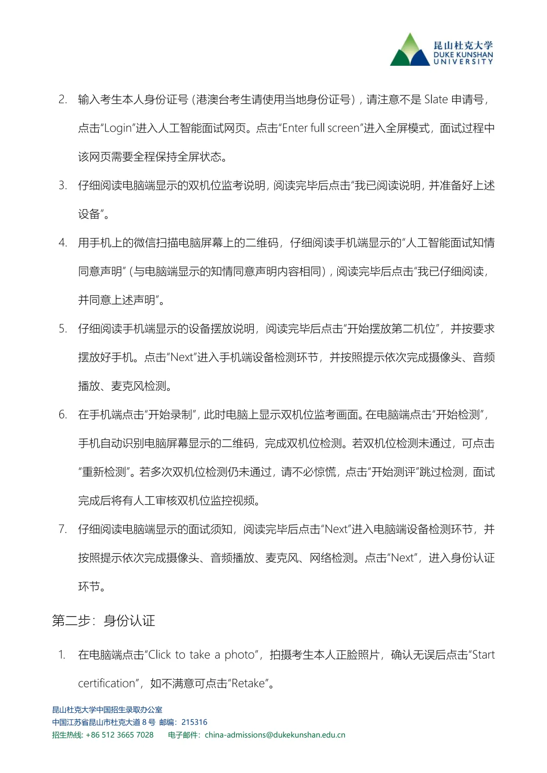
1. 本人参加面试:AI面试的第一步就是核对身份信息,所以考生一定要是本人参加,确保通过系统的人脸识别。

2. 双设备面试:考生需要准备带有摄像头和网络信号的两台设备,一台用于面试,另一台用于记录面试环境,确保没有他人协助面试。

3. 安静的面试环境:考生在选择面试时间和地点的时候,要确保在这个过程中不受任何人的打扰。

昆山杜克大学2026年综合评价

AI面试操作指南

<< 滑动查看完整文件 >>

微信扫码详询规划

微信扫码详询规划

13646264713

王府大厦2号楼3楼

最新文章

随机文章

基本 文件 流程 错误 SQL 调试
  1. 请求信息 : 2026-04-25 02:45:26 HTTP/2.0 GET : https://15386.cn/a/458582.html
  2. 运行时间 : 0.080915s [ 吞吐率:12.36req/s ] 内存消耗:4,555.91kb 文件加载:140
  3. 缓存信息 : 0 reads,0 writes
  4. 会话信息 : SESSION_ID=577e4f9f2976b714374686a6a4a61dac
  1. /yingpanguazai/ssd/ssd1/www/no.15386.cn/public/index.php ( 0.79 KB )
  2. /yingpanguazai/ssd/ssd1/www/no.15386.cn/vendor/autoload.php ( 0.17 KB )
  3. /yingpanguazai/ssd/ssd1/www/no.15386.cn/vendor/composer/autoload_real.php ( 2.49 KB )
  4. /yingpanguazai/ssd/ssd1/www/no.15386.cn/vendor/composer/platform_check.php ( 0.90 KB )
  5. /yingpanguazai/ssd/ssd1/www/no.15386.cn/vendor/composer/ClassLoader.php ( 14.03 KB )
  6. /yingpanguazai/ssd/ssd1/www/no.15386.cn/vendor/composer/autoload_static.php ( 4.90 KB )
  7. /yingpanguazai/ssd/ssd1/www/no.15386.cn/vendor/topthink/think-helper/src/helper.php ( 8.34 KB )
  8. /yingpanguazai/ssd/ssd1/www/no.15386.cn/vendor/topthink/think-validate/src/helper.php ( 2.19 KB )
  9. /yingpanguazai/ssd/ssd1/www/no.15386.cn/vendor/topthink/think-orm/src/helper.php ( 1.47 KB )
  10. /yingpanguazai/ssd/ssd1/www/no.15386.cn/vendor/topthink/think-orm/stubs/load_stubs.php ( 0.16 KB )
  11. /yingpanguazai/ssd/ssd1/www/no.15386.cn/vendor/topthink/framework/src/think/Exception.php ( 1.69 KB )
  12. /yingpanguazai/ssd/ssd1/www/no.15386.cn/vendor/topthink/think-container/src/Facade.php ( 2.71 KB )
  13. /yingpanguazai/ssd/ssd1/www/no.15386.cn/vendor/symfony/deprecation-contracts/function.php ( 0.99 KB )
  14. /yingpanguazai/ssd/ssd1/www/no.15386.cn/vendor/symfony/polyfill-mbstring/bootstrap.php ( 8.26 KB )
  15. /yingpanguazai/ssd/ssd1/www/no.15386.cn/vendor/symfony/polyfill-mbstring/bootstrap80.php ( 9.78 KB )
  16. /yingpanguazai/ssd/ssd1/www/no.15386.cn/vendor/symfony/var-dumper/Resources/functions/dump.php ( 1.49 KB )
  17. /yingpanguazai/ssd/ssd1/www/no.15386.cn/vendor/topthink/think-dumper/src/helper.php ( 0.18 KB )
  18. /yingpanguazai/ssd/ssd1/www/no.15386.cn/vendor/symfony/var-dumper/VarDumper.php ( 4.30 KB )
  19. /yingpanguazai/ssd/ssd1/www/no.15386.cn/vendor/topthink/framework/src/think/App.php ( 15.30 KB )
  20. /yingpanguazai/ssd/ssd1/www/no.15386.cn/vendor/topthink/think-container/src/Container.php ( 15.76 KB )
  21. /yingpanguazai/ssd/ssd1/www/no.15386.cn/vendor/psr/container/src/ContainerInterface.php ( 1.02 KB )
  22. /yingpanguazai/ssd/ssd1/www/no.15386.cn/app/provider.php ( 0.19 KB )
  23. /yingpanguazai/ssd/ssd1/www/no.15386.cn/vendor/topthink/framework/src/think/Http.php ( 6.04 KB )
  24. /yingpanguazai/ssd/ssd1/www/no.15386.cn/vendor/topthink/think-helper/src/helper/Str.php ( 7.29 KB )
  25. /yingpanguazai/ssd/ssd1/www/no.15386.cn/vendor/topthink/framework/src/think/Env.php ( 4.68 KB )
  26. /yingpanguazai/ssd/ssd1/www/no.15386.cn/app/common.php ( 0.03 KB )
  27. /yingpanguazai/ssd/ssd1/www/no.15386.cn/vendor/topthink/framework/src/helper.php ( 18.78 KB )
  28. /yingpanguazai/ssd/ssd1/www/no.15386.cn/vendor/topthink/framework/src/think/Config.php ( 5.54 KB )
  29. /yingpanguazai/ssd/ssd1/www/no.15386.cn/config/app.php ( 0.95 KB )
  30. /yingpanguazai/ssd/ssd1/www/no.15386.cn/config/cache.php ( 0.78 KB )
  31. /yingpanguazai/ssd/ssd1/www/no.15386.cn/config/console.php ( 0.23 KB )
  32. /yingpanguazai/ssd/ssd1/www/no.15386.cn/config/cookie.php ( 0.56 KB )
  33. /yingpanguazai/ssd/ssd1/www/no.15386.cn/config/database.php ( 2.48 KB )
  34. /yingpanguazai/ssd/ssd1/www/no.15386.cn/vendor/topthink/framework/src/think/facade/Env.php ( 1.67 KB )
  35. /yingpanguazai/ssd/ssd1/www/no.15386.cn/config/filesystem.php ( 0.61 KB )
  36. /yingpanguazai/ssd/ssd1/www/no.15386.cn/config/lang.php ( 0.91 KB )
  37. /yingpanguazai/ssd/ssd1/www/no.15386.cn/config/log.php ( 1.35 KB )
  38. /yingpanguazai/ssd/ssd1/www/no.15386.cn/config/middleware.php ( 0.19 KB )
  39. /yingpanguazai/ssd/ssd1/www/no.15386.cn/config/route.php ( 1.89 KB )
  40. /yingpanguazai/ssd/ssd1/www/no.15386.cn/config/session.php ( 0.57 KB )
  41. /yingpanguazai/ssd/ssd1/www/no.15386.cn/config/trace.php ( 0.34 KB )
  42. /yingpanguazai/ssd/ssd1/www/no.15386.cn/config/view.php ( 0.82 KB )
  43. /yingpanguazai/ssd/ssd1/www/no.15386.cn/app/event.php ( 0.25 KB )
  44. /yingpanguazai/ssd/ssd1/www/no.15386.cn/vendor/topthink/framework/src/think/Event.php ( 7.67 KB )
  45. /yingpanguazai/ssd/ssd1/www/no.15386.cn/app/service.php ( 0.13 KB )
  46. /yingpanguazai/ssd/ssd1/www/no.15386.cn/app/AppService.php ( 0.26 KB )
  47. /yingpanguazai/ssd/ssd1/www/no.15386.cn/vendor/topthink/framework/src/think/Service.php ( 1.64 KB )
  48. /yingpanguazai/ssd/ssd1/www/no.15386.cn/vendor/topthink/framework/src/think/Lang.php ( 7.35 KB )
  49. /yingpanguazai/ssd/ssd1/www/no.15386.cn/vendor/topthink/framework/src/lang/zh-cn.php ( 13.70 KB )
  50. /yingpanguazai/ssd/ssd1/www/no.15386.cn/vendor/topthink/framework/src/think/initializer/Error.php ( 3.31 KB )
  51. /yingpanguazai/ssd/ssd1/www/no.15386.cn/vendor/topthink/framework/src/think/initializer/RegisterService.php ( 1.33 KB )
  52. /yingpanguazai/ssd/ssd1/www/no.15386.cn/vendor/services.php ( 0.14 KB )
  53. /yingpanguazai/ssd/ssd1/www/no.15386.cn/vendor/topthink/framework/src/think/service/PaginatorService.php ( 1.52 KB )
  54. /yingpanguazai/ssd/ssd1/www/no.15386.cn/vendor/topthink/framework/src/think/service/ValidateService.php ( 0.99 KB )
  55. /yingpanguazai/ssd/ssd1/www/no.15386.cn/vendor/topthink/framework/src/think/service/ModelService.php ( 2.04 KB )
  56. /yingpanguazai/ssd/ssd1/www/no.15386.cn/vendor/topthink/think-trace/src/Service.php ( 0.77 KB )
  57. /yingpanguazai/ssd/ssd1/www/no.15386.cn/vendor/topthink/framework/src/think/Middleware.php ( 6.72 KB )
  58. /yingpanguazai/ssd/ssd1/www/no.15386.cn/vendor/topthink/framework/src/think/initializer/BootService.php ( 0.77 KB )
  59. /yingpanguazai/ssd/ssd1/www/no.15386.cn/vendor/topthink/think-orm/src/Paginator.php ( 11.86 KB )
  60. /yingpanguazai/ssd/ssd1/www/no.15386.cn/vendor/topthink/think-validate/src/Validate.php ( 63.20 KB )
  61. /yingpanguazai/ssd/ssd1/www/no.15386.cn/vendor/topthink/think-orm/src/Model.php ( 23.55 KB )
  62. /yingpanguazai/ssd/ssd1/www/no.15386.cn/vendor/topthink/think-orm/src/model/concern/Attribute.php ( 21.05 KB )
  63. /yingpanguazai/ssd/ssd1/www/no.15386.cn/vendor/topthink/think-orm/src/model/concern/AutoWriteData.php ( 4.21 KB )
  64. /yingpanguazai/ssd/ssd1/www/no.15386.cn/vendor/topthink/think-orm/src/model/concern/Conversion.php ( 6.44 KB )
  65. /yingpanguazai/ssd/ssd1/www/no.15386.cn/vendor/topthink/think-orm/src/model/concern/DbConnect.php ( 5.16 KB )
  66. /yingpanguazai/ssd/ssd1/www/no.15386.cn/vendor/topthink/think-orm/src/model/concern/ModelEvent.php ( 2.33 KB )
  67. /yingpanguazai/ssd/ssd1/www/no.15386.cn/vendor/topthink/think-orm/src/model/concern/RelationShip.php ( 28.29 KB )
  68. /yingpanguazai/ssd/ssd1/www/no.15386.cn/vendor/topthink/think-helper/src/contract/Arrayable.php ( 0.09 KB )
  69. /yingpanguazai/ssd/ssd1/www/no.15386.cn/vendor/topthink/think-helper/src/contract/Jsonable.php ( 0.13 KB )
  70. /yingpanguazai/ssd/ssd1/www/no.15386.cn/vendor/topthink/think-orm/src/model/contract/Modelable.php ( 0.09 KB )
  71. /yingpanguazai/ssd/ssd1/www/no.15386.cn/vendor/topthink/framework/src/think/Db.php ( 2.88 KB )
  72. /yingpanguazai/ssd/ssd1/www/no.15386.cn/vendor/topthink/think-orm/src/DbManager.php ( 8.52 KB )
  73. /yingpanguazai/ssd/ssd1/www/no.15386.cn/vendor/topthink/framework/src/think/Log.php ( 6.28 KB )
  74. /yingpanguazai/ssd/ssd1/www/no.15386.cn/vendor/topthink/framework/src/think/Manager.php ( 3.92 KB )
  75. /yingpanguazai/ssd/ssd1/www/no.15386.cn/vendor/psr/log/src/LoggerTrait.php ( 2.69 KB )
  76. /yingpanguazai/ssd/ssd1/www/no.15386.cn/vendor/psr/log/src/LoggerInterface.php ( 2.71 KB )
  77. /yingpanguazai/ssd/ssd1/www/no.15386.cn/vendor/topthink/framework/src/think/Cache.php ( 4.92 KB )
  78. /yingpanguazai/ssd/ssd1/www/no.15386.cn/vendor/psr/simple-cache/src/CacheInterface.php ( 4.71 KB )
  79. /yingpanguazai/ssd/ssd1/www/no.15386.cn/vendor/topthink/think-helper/src/helper/Arr.php ( 16.63 KB )
  80. /yingpanguazai/ssd/ssd1/www/no.15386.cn/vendor/topthink/framework/src/think/cache/driver/File.php ( 7.84 KB )
  81. /yingpanguazai/ssd/ssd1/www/no.15386.cn/vendor/topthink/framework/src/think/cache/Driver.php ( 9.03 KB )
  82. /yingpanguazai/ssd/ssd1/www/no.15386.cn/vendor/topthink/framework/src/think/contract/CacheHandlerInterface.php ( 1.99 KB )
  83. /yingpanguazai/ssd/ssd1/www/no.15386.cn/app/Request.php ( 0.09 KB )
  84. /yingpanguazai/ssd/ssd1/www/no.15386.cn/vendor/topthink/framework/src/think/Request.php ( 55.78 KB )
  85. /yingpanguazai/ssd/ssd1/www/no.15386.cn/app/middleware.php ( 0.25 KB )
  86. /yingpanguazai/ssd/ssd1/www/no.15386.cn/vendor/topthink/framework/src/think/Pipeline.php ( 2.61 KB )
  87. /yingpanguazai/ssd/ssd1/www/no.15386.cn/vendor/topthink/think-trace/src/TraceDebug.php ( 3.40 KB )
  88. /yingpanguazai/ssd/ssd1/www/no.15386.cn/vendor/topthink/framework/src/think/middleware/SessionInit.php ( 1.94 KB )
  89. /yingpanguazai/ssd/ssd1/www/no.15386.cn/vendor/topthink/framework/src/think/Session.php ( 1.80 KB )
  90. /yingpanguazai/ssd/ssd1/www/no.15386.cn/vendor/topthink/framework/src/think/session/driver/File.php ( 6.27 KB )
  91. /yingpanguazai/ssd/ssd1/www/no.15386.cn/vendor/topthink/framework/src/think/contract/SessionHandlerInterface.php ( 0.87 KB )
  92. /yingpanguazai/ssd/ssd1/www/no.15386.cn/vendor/topthink/framework/src/think/session/Store.php ( 7.12 KB )
  93. /yingpanguazai/ssd/ssd1/www/no.15386.cn/vendor/topthink/framework/src/think/Route.php ( 23.73 KB )
  94. /yingpanguazai/ssd/ssd1/www/no.15386.cn/vendor/topthink/framework/src/think/route/RuleName.php ( 5.75 KB )
  95. /yingpanguazai/ssd/ssd1/www/no.15386.cn/vendor/topthink/framework/src/think/route/Domain.php ( 2.53 KB )
  96. /yingpanguazai/ssd/ssd1/www/no.15386.cn/vendor/topthink/framework/src/think/route/RuleGroup.php ( 22.43 KB )
  97. /yingpanguazai/ssd/ssd1/www/no.15386.cn/vendor/topthink/framework/src/think/route/Rule.php ( 26.95 KB )
  98. /yingpanguazai/ssd/ssd1/www/no.15386.cn/vendor/topthink/framework/src/think/route/RuleItem.php ( 9.78 KB )
  99. /yingpanguazai/ssd/ssd1/www/no.15386.cn/route/app.php ( 1.72 KB )
  100. /yingpanguazai/ssd/ssd1/www/no.15386.cn/vendor/topthink/framework/src/think/facade/Route.php ( 4.70 KB )
  101. /yingpanguazai/ssd/ssd1/www/no.15386.cn/vendor/topthink/framework/src/think/route/dispatch/Controller.php ( 4.74 KB )
  102. /yingpanguazai/ssd/ssd1/www/no.15386.cn/vendor/topthink/framework/src/think/route/Dispatch.php ( 10.44 KB )
  103. /yingpanguazai/ssd/ssd1/www/no.15386.cn/app/controller/Index.php ( 4.81 KB )
  104. /yingpanguazai/ssd/ssd1/www/no.15386.cn/app/BaseController.php ( 2.05 KB )
  105. /yingpanguazai/ssd/ssd1/www/no.15386.cn/vendor/topthink/think-orm/src/facade/Db.php ( 0.93 KB )
  106. /yingpanguazai/ssd/ssd1/www/no.15386.cn/vendor/topthink/think-orm/src/db/connector/Mysql.php ( 5.44 KB )
  107. /yingpanguazai/ssd/ssd1/www/no.15386.cn/vendor/topthink/think-orm/src/db/PDOConnection.php ( 52.47 KB )
  108. /yingpanguazai/ssd/ssd1/www/no.15386.cn/vendor/topthink/think-orm/src/db/Connection.php ( 8.39 KB )
  109. /yingpanguazai/ssd/ssd1/www/no.15386.cn/vendor/topthink/think-orm/src/db/ConnectionInterface.php ( 4.57 KB )
  110. /yingpanguazai/ssd/ssd1/www/no.15386.cn/vendor/topthink/think-orm/src/db/builder/Mysql.php ( 16.58 KB )
  111. /yingpanguazai/ssd/ssd1/www/no.15386.cn/vendor/topthink/think-orm/src/db/Builder.php ( 24.06 KB )
  112. /yingpanguazai/ssd/ssd1/www/no.15386.cn/vendor/topthink/think-orm/src/db/BaseBuilder.php ( 27.50 KB )
  113. /yingpanguazai/ssd/ssd1/www/no.15386.cn/vendor/topthink/think-orm/src/db/Query.php ( 15.71 KB )
  114. /yingpanguazai/ssd/ssd1/www/no.15386.cn/vendor/topthink/think-orm/src/db/BaseQuery.php ( 45.13 KB )
  115. /yingpanguazai/ssd/ssd1/www/no.15386.cn/vendor/topthink/think-orm/src/db/concern/TimeFieldQuery.php ( 7.43 KB )
  116. /yingpanguazai/ssd/ssd1/www/no.15386.cn/vendor/topthink/think-orm/src/db/concern/AggregateQuery.php ( 3.26 KB )
  117. /yingpanguazai/ssd/ssd1/www/no.15386.cn/vendor/topthink/think-orm/src/db/concern/ModelRelationQuery.php ( 20.07 KB )
  118. /yingpanguazai/ssd/ssd1/www/no.15386.cn/vendor/topthink/think-orm/src/db/concern/ParamsBind.php ( 3.66 KB )
  119. /yingpanguazai/ssd/ssd1/www/no.15386.cn/vendor/topthink/think-orm/src/db/concern/ResultOperation.php ( 7.01 KB )
  120. /yingpanguazai/ssd/ssd1/www/no.15386.cn/vendor/topthink/think-orm/src/db/concern/WhereQuery.php ( 19.37 KB )
  121. /yingpanguazai/ssd/ssd1/www/no.15386.cn/vendor/topthink/think-orm/src/db/concern/JoinAndViewQuery.php ( 7.11 KB )
  122. /yingpanguazai/ssd/ssd1/www/no.15386.cn/vendor/topthink/think-orm/src/db/concern/TableFieldInfo.php ( 2.63 KB )
  123. /yingpanguazai/ssd/ssd1/www/no.15386.cn/vendor/topthink/think-orm/src/db/concern/Transaction.php ( 2.77 KB )
  124. /yingpanguazai/ssd/ssd1/www/no.15386.cn/vendor/topthink/framework/src/think/log/driver/File.php ( 5.96 KB )
  125. /yingpanguazai/ssd/ssd1/www/no.15386.cn/vendor/topthink/framework/src/think/contract/LogHandlerInterface.php ( 0.86 KB )
  126. /yingpanguazai/ssd/ssd1/www/no.15386.cn/vendor/topthink/framework/src/think/log/Channel.php ( 3.89 KB )
  127. /yingpanguazai/ssd/ssd1/www/no.15386.cn/vendor/topthink/framework/src/think/event/LogRecord.php ( 1.02 KB )
  128. /yingpanguazai/ssd/ssd1/www/no.15386.cn/vendor/topthink/think-helper/src/Collection.php ( 16.47 KB )
  129. /yingpanguazai/ssd/ssd1/www/no.15386.cn/vendor/topthink/framework/src/think/facade/View.php ( 1.70 KB )
  130. /yingpanguazai/ssd/ssd1/www/no.15386.cn/vendor/topthink/framework/src/think/View.php ( 4.39 KB )
  131. /yingpanguazai/ssd/ssd1/www/no.15386.cn/vendor/topthink/framework/src/think/Response.php ( 8.81 KB )
  132. /yingpanguazai/ssd/ssd1/www/no.15386.cn/vendor/topthink/framework/src/think/response/View.php ( 3.29 KB )
  133. /yingpanguazai/ssd/ssd1/www/no.15386.cn/vendor/topthink/framework/src/think/Cookie.php ( 6.06 KB )
  134. /yingpanguazai/ssd/ssd1/www/no.15386.cn/vendor/topthink/think-view/src/Think.php ( 8.38 KB )
  135. /yingpanguazai/ssd/ssd1/www/no.15386.cn/vendor/topthink/framework/src/think/contract/TemplateHandlerInterface.php ( 1.60 KB )
  136. /yingpanguazai/ssd/ssd1/www/no.15386.cn/vendor/topthink/think-template/src/Template.php ( 46.61 KB )
  137. /yingpanguazai/ssd/ssd1/www/no.15386.cn/vendor/topthink/think-template/src/template/driver/File.php ( 2.41 KB )
  138. /yingpanguazai/ssd/ssd1/www/no.15386.cn/vendor/topthink/think-template/src/template/contract/DriverInterface.php ( 0.86 KB )
  139. /yingpanguazai/ssd/ssd1/www/no.15386.cn/runtime/temp/97c957f747c268aee476c4e16775dd7c.php ( 12.06 KB )
  140. /yingpanguazai/ssd/ssd1/www/no.15386.cn/vendor/topthink/think-trace/src/Html.php ( 4.42 KB )
  1. CONNECT:[ UseTime:0.000456s ] mysql:host=127.0.0.1;port=3306;dbname=no_15386;charset=utf8mb4
  2. SHOW FULL COLUMNS FROM `fenlei` [ RunTime:0.000902s ]
  3. SELECT * FROM `fenlei` WHERE `fid` = 0 [ RunTime:0.000303s ]
  4. SELECT * FROM `fenlei` WHERE `fid` = 63 [ RunTime:0.000265s ]
  5. SHOW FULL COLUMNS FROM `set` [ RunTime:0.001065s ]
  6. SELECT * FROM `set` [ RunTime:0.000201s ]
  7. SHOW FULL COLUMNS FROM `article` [ RunTime:0.000530s ]
  8. SELECT * FROM `article` WHERE `id` = 458582 LIMIT 1 [ RunTime:0.000430s ]
  9. UPDATE `article` SET `lasttime` = 1777056326 WHERE `id` = 458582 [ RunTime:0.001138s ]
  10. SELECT * FROM `fenlei` WHERE `id` = 65 LIMIT 1 [ RunTime:0.000222s ]
  11. SELECT * FROM `article` WHERE `id` < 458582 ORDER BY `id` DESC LIMIT 1 [ RunTime:0.000537s ]
  12. SELECT * FROM `article` WHERE `id` > 458582 ORDER BY `id` ASC LIMIT 1 [ RunTime:0.000404s ]
  13. SELECT * FROM `article` WHERE `id` < 458582 ORDER BY `id` DESC LIMIT 10 [ RunTime:0.000862s ]
  14. SELECT * FROM `article` WHERE `id` < 458582 ORDER BY `id` DESC LIMIT 10,10 [ RunTime:0.001576s ]
  15. SELECT * FROM `article` WHERE `id` < 458582 ORDER BY `id` DESC LIMIT 20,10 [ RunTime:0.005770s ]
0.082492s