当前位置:首页>面试真题>北京大学强基计划2025年笔试面试真题、分数线考情

北京大学强基计划2025年笔试面试真题、分数线考情

  • 2026-02-23 01:04:12
北京大学强基计划2025年笔试面试真题、分数线考情
北京大学强基计划:历年分数线汇总与笔面试真题全解

一、核心计算规则

1. 入围规则

入围标准:按分省分专业计划数的4 倍择优确定入围名单,末位同分均入围
入围成绩:以高考裸分为唯一依据,不进行任何换算
破格入围:五大学科竞赛(数学、物理、化学、生物、信息学)全国决赛一、二等奖获得者,高考成绩达到所在省份本科一批线(或特殊类型招生控制分数线),可破格入围第一专业志愿

2. 录取综合成绩计算

综合成绩 = 高考成绩 (折合百分制)×85% + 校测成绩 (百分制)×15%
校测成绩:2025 年起为笔试 (100%),2024 及以前为笔试 (85%)+ 面试 (15%)
录取规则:按综合成绩从高到低排序,分省分专业择优录取,专业间不设级差分

二、历年入围及录取分数线及招生专业汇总

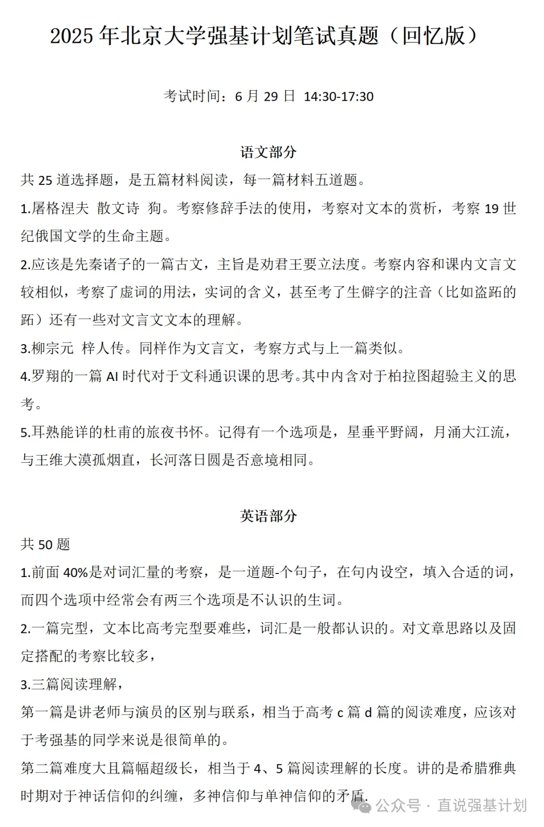
三、笔试考情与真题分类精解

(一)笔试形式变革

2025
理科组:数学 (20 题,100 分)+ 物理 (20 题,100 分)+ 化学 (50 题,100 分)
文科组:语文 (25 题,100 分)+ 英语 (50 题,100 分)+ 历史 (40 题,100 分)
时间:3 小时
2024 及之前
理科文科考的相同,均为数学 (20 题,100 分)+ 语文 (25 题,100 分)
时间2 小时
题型特点:全部为选择题,理科物理为五选项不定项(少选得 2 分,错选 / 不答得 0 分),其余科目为四选项单项

(二)理科类笔试真题

数学真题回忆版

文科类真题(回忆版)

北京大学清华大学2024强基计划校测试题及答案解析

(三)笔试难度分析

数学:接近数学联赛一试难度,侧重数论、不等式、数列、平面几何等竞赛基础内容
物理:包含竞赛内容,五选项不定项选择题难度大,少选得 2 分,错选不得分,对知识准确性要求高
化学:高考 + 初赛难度,题量大(50 题),侧重基础知识和应用能力
语文 / 历史:学术性强,考查深度阅读与批判性思维能力

四、面试考情与真题分类精解

(一)面试形式变革

2025 年:采用群面模式,3 名考官面试 5 名考生,无自我介绍环节,共 4 轮发言,每轮每人限发言一次
2024 及以前:多对一半结构化面试,1 名考生面对 5-7 名考官,含自我介绍、抽题回答、专家追问三环节
考核重点:思想深度、逻辑思维、表达能力、团队协作、批判性思维

(二)面试真题分类精解

1. 哲学思辨类

尼采说:"世界上没有真相,只有视角。" 请谈谈你的理解
奥古斯丁说:"不是因为事物美丽我们才爱它,而是因为我们爱它才美丽。" 你怎么看

2. 社会热点类

人工智能流行的当下,人们可能出现过度自信和过度不自信的危机,请谈谈你的理解
1. 过度自信:依赖 AI 决策,忽视自身能力;2. 过度不自信:担心被 AI 取代,产生焦虑;3. 应对策略:明确 AI 是工具,提升自身核心能力(创造力、情感交流)
当代古城建筑面临 "开发" 与 "保护" 的问题,你怎么看
1. 保护的重要性:文化遗产是历史记忆;2. 开发的必要性:促进经济发展,提升文化影响力;3. 平衡策略:"活态保护",合理开发旅游,科技手段保护文物

3. 学科专业类

数学 解释 "哥德巴赫猜想" 的内容及其在数学中的意义

1. 内容:任一大于 2 的偶数都可写成两个质数之和;2. 意义:推动数论发展,促进数学方法创新,检验数学工具有效性

物理 如何理解量子力学与经典物理的矛盾

1. 适用范围不同:经典物理适用于宏观低速,量子力学适用于微观高速;2. 互补原理:两种理论相互补充,共同构成完整物理体系;3. 科学发展观:理论随实验发展而完善

生物 基因编辑技术的伦理边界在哪里

1. 治疗性编辑与增强性编辑的区别;2. 安全性与不可预测性风险;3. 社会公平问题:基因编辑可能加剧阶层分化

古文字学 为什么说汉字是中华文明的载体

1. 传承功能:记录历史文化;2. 凝聚功能:统一多民族语言;3. 审美功能:书法艺术体现中华文化精神

4. 综合素质类

你如何平衡强基计划的基础研究与未来职业发展

1. 基础研究是职业发展的根基:培养思维能力和创新意识;2. 职业发展反哺基础研究:应用需求为基础研究提供方向;3. "厚基础、宽口径",兼顾基础与应用

如果你在科研中与导师有分歧,你认为自己的想法更有前景,该如何处理

1. 尊重导师:虚心听取意见,了解分歧根源;2. 理性沟通:用数据和文献支持自己的观点;3. 寻求共识:在分歧中寻找结合点,开展合作研究

读书的本质是什么,为什么?

1. 知识获取:传承人类文明成果;2. 思维训练:提升逻辑推理和批判性思维;3. 人格塑造:培养价值观和审美情趣;4. 精神交流:与古今中外思想家对话

五、备考建议

1. 笔试备考策略

数学:系统复习竞赛基础内容,重点突破数论、不等式、数列、平面几何,强化无计算器计算能力
物理:熟悉竞赛基础知识点,针对性练习五选项不定项选择题,提高准确率
化学:夯实基础知识,提升做题速度,适应 50 题的题量压力
文科:加强深度阅读和批判性写作训练,关注学术热点和经典著作

2. 面试备考策略

2025 群面准备:
练习快速思考和清晰表达,每轮发言控制在 1-2 分钟
培养团队协作意识,学会倾听和尊重他人观点
锻炼批判性思维,敢于提出不同见解但需有理有据
通用准备:
了解北大各专业特色和学术前沿,结合自身兴趣准备专业问题
关注社会热点和哲学思辨话题,积累素材,形成自己的观点
模拟面试训练,提升表达流畅度和逻辑思维能力

3. 综合建议

高考优先:强基计划入围以高考裸分为唯一依据,确保高考成绩达到入围线是前提
学科均衡:2025 年起理科增加化学科目,文科增加英语科目,需全面发展
心态调整:笔试难度大,面试竞争激烈,保持平常心,展现真实水平

六、总结

北京大学强基计划以高考裸分入围、校测综合评价录取,2025 年起笔试科目调整为理科数理化、文科语英史,面试采用群面模式,更加注重学生的综合素养和创新能力。分数线呈现逐年上升趋势,竞争激烈。备考需兼顾高考与校测,夯实学科基础,提升思维能力和表达能力,同时关注北大特色和学术前沿,展现对基础学科的热爱与追求。

北京大学强基计划备考资料包含

1:北京大学强基计划2020-2025年笔试真题及解答

2:强基计划数学试题集

3:强基计划物理化学试题集

4:北京大学强基计划面试真题及解答

5:北京大学强基计划面试备考技巧

6:时事热点 

自我介绍、未来规划模板(面试必备)

赠送强基计划面试通用录播课(10小时)

北京大学强基计划文科备考资料包含

1:北京大学强基计划2020-2024年语文真题及解答

北京大学自主选拔-冬令营-夏令营英语、历史题目解析

2:强基计划语文试题集,强基计划历史知识梳理,强基计划英语备考阅读书籍

3:北京大学强基计划面试真题及解答

4:北京大学强基计划面试备考技巧

5:赠送时事热点 

赠送强基计划语文、面试课程(录播) 

购买咨询微信

18730705062程老师

18101092019杨老师

一篇文章搞懂2026强基计划热门问题,简章备考、录取分数、校测真题

2025强基计划校测怎么考?笔试、面试如何快速提升?往年真题面试流程、考法汇总、备考指南

39所强基计划高校2025年面试真题汇总
2026年“华五”强基计划学生成功转段研究生的录取情况公布
一文读懂强基计划,从报考、择校到考试、录取
2025最新强基计划真题汇总
2025强基各高校各省市强基招生计划人数
39所高校,强基计划招生专业、选科要求及未来发展就业方向盘点
2025年强基计划高校招生简章汇总
2025年强基计划招生高校录取分数线汇总
强基计划模拟面试培训课!往年考情与真题分享!
强基计划工科专业、转段、培养项目盘点
竞赛生报考强基计划有何优势?
报名即可入围的强基计划院校盘点!复旦、上交、南大等12校,适合哪类考生?
2025年强基计划真题合集+答案汇总

想要了解更多关于高中领域的升学规划、多途径升学(强基、综评、专项计划、港澳院校申请、海外留学等)、志愿填报、院校/专业选择、就业升学等信息,可识别二维码在线咨询鸡蛋老师。

最新文章

随机文章

基本 文件 流程 错误 SQL 调试
  1. 请求信息 : 2026-03-01 06:52:51 HTTP/2.0 GET : https://15386.cn/a/460250.html
  2. 运行时间 : 0.078014s [ 吞吐率:12.82req/s ] 内存消耗:4,472.14kb 文件加载:140
  3. 缓存信息 : 0 reads,0 writes
  4. 会话信息 : SESSION_ID=162be77daff07a8696d12d961d77643f
  1. /yingpanguazai/ssd/ssd1/www/no.15386.cn/public/index.php ( 0.79 KB )
  2. /yingpanguazai/ssd/ssd1/www/no.15386.cn/vendor/autoload.php ( 0.17 KB )
  3. /yingpanguazai/ssd/ssd1/www/no.15386.cn/vendor/composer/autoload_real.php ( 2.49 KB )
  4. /yingpanguazai/ssd/ssd1/www/no.15386.cn/vendor/composer/platform_check.php ( 0.90 KB )
  5. /yingpanguazai/ssd/ssd1/www/no.15386.cn/vendor/composer/ClassLoader.php ( 14.03 KB )
  6. /yingpanguazai/ssd/ssd1/www/no.15386.cn/vendor/composer/autoload_static.php ( 4.90 KB )
  7. /yingpanguazai/ssd/ssd1/www/no.15386.cn/vendor/topthink/think-helper/src/helper.php ( 8.34 KB )
  8. /yingpanguazai/ssd/ssd1/www/no.15386.cn/vendor/topthink/think-validate/src/helper.php ( 2.19 KB )
  9. /yingpanguazai/ssd/ssd1/www/no.15386.cn/vendor/topthink/think-orm/src/helper.php ( 1.47 KB )
  10. /yingpanguazai/ssd/ssd1/www/no.15386.cn/vendor/topthink/think-orm/stubs/load_stubs.php ( 0.16 KB )
  11. /yingpanguazai/ssd/ssd1/www/no.15386.cn/vendor/topthink/framework/src/think/Exception.php ( 1.69 KB )
  12. /yingpanguazai/ssd/ssd1/www/no.15386.cn/vendor/topthink/think-container/src/Facade.php ( 2.71 KB )
  13. /yingpanguazai/ssd/ssd1/www/no.15386.cn/vendor/symfony/deprecation-contracts/function.php ( 0.99 KB )
  14. /yingpanguazai/ssd/ssd1/www/no.15386.cn/vendor/symfony/polyfill-mbstring/bootstrap.php ( 8.26 KB )
  15. /yingpanguazai/ssd/ssd1/www/no.15386.cn/vendor/symfony/polyfill-mbstring/bootstrap80.php ( 9.78 KB )
  16. /yingpanguazai/ssd/ssd1/www/no.15386.cn/vendor/symfony/var-dumper/Resources/functions/dump.php ( 1.49 KB )
  17. /yingpanguazai/ssd/ssd1/www/no.15386.cn/vendor/topthink/think-dumper/src/helper.php ( 0.18 KB )
  18. /yingpanguazai/ssd/ssd1/www/no.15386.cn/vendor/symfony/var-dumper/VarDumper.php ( 4.30 KB )
  19. /yingpanguazai/ssd/ssd1/www/no.15386.cn/vendor/topthink/framework/src/think/App.php ( 15.30 KB )
  20. /yingpanguazai/ssd/ssd1/www/no.15386.cn/vendor/topthink/think-container/src/Container.php ( 15.76 KB )
  21. /yingpanguazai/ssd/ssd1/www/no.15386.cn/vendor/psr/container/src/ContainerInterface.php ( 1.02 KB )
  22. /yingpanguazai/ssd/ssd1/www/no.15386.cn/app/provider.php ( 0.19 KB )
  23. /yingpanguazai/ssd/ssd1/www/no.15386.cn/vendor/topthink/framework/src/think/Http.php ( 6.04 KB )
  24. /yingpanguazai/ssd/ssd1/www/no.15386.cn/vendor/topthink/think-helper/src/helper/Str.php ( 7.29 KB )
  25. /yingpanguazai/ssd/ssd1/www/no.15386.cn/vendor/topthink/framework/src/think/Env.php ( 4.68 KB )
  26. /yingpanguazai/ssd/ssd1/www/no.15386.cn/app/common.php ( 0.03 KB )
  27. /yingpanguazai/ssd/ssd1/www/no.15386.cn/vendor/topthink/framework/src/helper.php ( 18.78 KB )
  28. /yingpanguazai/ssd/ssd1/www/no.15386.cn/vendor/topthink/framework/src/think/Config.php ( 5.54 KB )
  29. /yingpanguazai/ssd/ssd1/www/no.15386.cn/config/app.php ( 0.95 KB )
  30. /yingpanguazai/ssd/ssd1/www/no.15386.cn/config/cache.php ( 0.78 KB )
  31. /yingpanguazai/ssd/ssd1/www/no.15386.cn/config/console.php ( 0.23 KB )
  32. /yingpanguazai/ssd/ssd1/www/no.15386.cn/config/cookie.php ( 0.56 KB )
  33. /yingpanguazai/ssd/ssd1/www/no.15386.cn/config/database.php ( 2.48 KB )
  34. /yingpanguazai/ssd/ssd1/www/no.15386.cn/vendor/topthink/framework/src/think/facade/Env.php ( 1.67 KB )
  35. /yingpanguazai/ssd/ssd1/www/no.15386.cn/config/filesystem.php ( 0.61 KB )
  36. /yingpanguazai/ssd/ssd1/www/no.15386.cn/config/lang.php ( 0.91 KB )
  37. /yingpanguazai/ssd/ssd1/www/no.15386.cn/config/log.php ( 1.35 KB )
  38. /yingpanguazai/ssd/ssd1/www/no.15386.cn/config/middleware.php ( 0.19 KB )
  39. /yingpanguazai/ssd/ssd1/www/no.15386.cn/config/route.php ( 1.89 KB )
  40. /yingpanguazai/ssd/ssd1/www/no.15386.cn/config/session.php ( 0.57 KB )
  41. /yingpanguazai/ssd/ssd1/www/no.15386.cn/config/trace.php ( 0.34 KB )
  42. /yingpanguazai/ssd/ssd1/www/no.15386.cn/config/view.php ( 0.82 KB )
  43. /yingpanguazai/ssd/ssd1/www/no.15386.cn/app/event.php ( 0.25 KB )
  44. /yingpanguazai/ssd/ssd1/www/no.15386.cn/vendor/topthink/framework/src/think/Event.php ( 7.67 KB )
  45. /yingpanguazai/ssd/ssd1/www/no.15386.cn/app/service.php ( 0.13 KB )
  46. /yingpanguazai/ssd/ssd1/www/no.15386.cn/app/AppService.php ( 0.26 KB )
  47. /yingpanguazai/ssd/ssd1/www/no.15386.cn/vendor/topthink/framework/src/think/Service.php ( 1.64 KB )
  48. /yingpanguazai/ssd/ssd1/www/no.15386.cn/vendor/topthink/framework/src/think/Lang.php ( 7.35 KB )
  49. /yingpanguazai/ssd/ssd1/www/no.15386.cn/vendor/topthink/framework/src/lang/zh-cn.php ( 13.70 KB )
  50. /yingpanguazai/ssd/ssd1/www/no.15386.cn/vendor/topthink/framework/src/think/initializer/Error.php ( 3.31 KB )
  51. /yingpanguazai/ssd/ssd1/www/no.15386.cn/vendor/topthink/framework/src/think/initializer/RegisterService.php ( 1.33 KB )
  52. /yingpanguazai/ssd/ssd1/www/no.15386.cn/vendor/services.php ( 0.14 KB )
  53. /yingpanguazai/ssd/ssd1/www/no.15386.cn/vendor/topthink/framework/src/think/service/PaginatorService.php ( 1.52 KB )
  54. /yingpanguazai/ssd/ssd1/www/no.15386.cn/vendor/topthink/framework/src/think/service/ValidateService.php ( 0.99 KB )
  55. /yingpanguazai/ssd/ssd1/www/no.15386.cn/vendor/topthink/framework/src/think/service/ModelService.php ( 2.04 KB )
  56. /yingpanguazai/ssd/ssd1/www/no.15386.cn/vendor/topthink/think-trace/src/Service.php ( 0.77 KB )
  57. /yingpanguazai/ssd/ssd1/www/no.15386.cn/vendor/topthink/framework/src/think/Middleware.php ( 6.72 KB )
  58. /yingpanguazai/ssd/ssd1/www/no.15386.cn/vendor/topthink/framework/src/think/initializer/BootService.php ( 0.77 KB )
  59. /yingpanguazai/ssd/ssd1/www/no.15386.cn/vendor/topthink/think-orm/src/Paginator.php ( 11.86 KB )
  60. /yingpanguazai/ssd/ssd1/www/no.15386.cn/vendor/topthink/think-validate/src/Validate.php ( 63.20 KB )
  61. /yingpanguazai/ssd/ssd1/www/no.15386.cn/vendor/topthink/think-orm/src/Model.php ( 23.55 KB )
  62. /yingpanguazai/ssd/ssd1/www/no.15386.cn/vendor/topthink/think-orm/src/model/concern/Attribute.php ( 21.05 KB )
  63. /yingpanguazai/ssd/ssd1/www/no.15386.cn/vendor/topthink/think-orm/src/model/concern/AutoWriteData.php ( 4.21 KB )
  64. /yingpanguazai/ssd/ssd1/www/no.15386.cn/vendor/topthink/think-orm/src/model/concern/Conversion.php ( 6.44 KB )
  65. /yingpanguazai/ssd/ssd1/www/no.15386.cn/vendor/topthink/think-orm/src/model/concern/DbConnect.php ( 5.16 KB )
  66. /yingpanguazai/ssd/ssd1/www/no.15386.cn/vendor/topthink/think-orm/src/model/concern/ModelEvent.php ( 2.33 KB )
  67. /yingpanguazai/ssd/ssd1/www/no.15386.cn/vendor/topthink/think-orm/src/model/concern/RelationShip.php ( 28.29 KB )
  68. /yingpanguazai/ssd/ssd1/www/no.15386.cn/vendor/topthink/think-helper/src/contract/Arrayable.php ( 0.09 KB )
  69. /yingpanguazai/ssd/ssd1/www/no.15386.cn/vendor/topthink/think-helper/src/contract/Jsonable.php ( 0.13 KB )
  70. /yingpanguazai/ssd/ssd1/www/no.15386.cn/vendor/topthink/think-orm/src/model/contract/Modelable.php ( 0.09 KB )
  71. /yingpanguazai/ssd/ssd1/www/no.15386.cn/vendor/topthink/framework/src/think/Db.php ( 2.88 KB )
  72. /yingpanguazai/ssd/ssd1/www/no.15386.cn/vendor/topthink/think-orm/src/DbManager.php ( 8.52 KB )
  73. /yingpanguazai/ssd/ssd1/www/no.15386.cn/vendor/topthink/framework/src/think/Log.php ( 6.28 KB )
  74. /yingpanguazai/ssd/ssd1/www/no.15386.cn/vendor/topthink/framework/src/think/Manager.php ( 3.92 KB )
  75. /yingpanguazai/ssd/ssd1/www/no.15386.cn/vendor/psr/log/src/LoggerTrait.php ( 2.69 KB )
  76. /yingpanguazai/ssd/ssd1/www/no.15386.cn/vendor/psr/log/src/LoggerInterface.php ( 2.71 KB )
  77. /yingpanguazai/ssd/ssd1/www/no.15386.cn/vendor/topthink/framework/src/think/Cache.php ( 4.92 KB )
  78. /yingpanguazai/ssd/ssd1/www/no.15386.cn/vendor/psr/simple-cache/src/CacheInterface.php ( 4.71 KB )
  79. /yingpanguazai/ssd/ssd1/www/no.15386.cn/vendor/topthink/think-helper/src/helper/Arr.php ( 16.63 KB )
  80. /yingpanguazai/ssd/ssd1/www/no.15386.cn/vendor/topthink/framework/src/think/cache/driver/File.php ( 7.84 KB )
  81. /yingpanguazai/ssd/ssd1/www/no.15386.cn/vendor/topthink/framework/src/think/cache/Driver.php ( 9.03 KB )
  82. /yingpanguazai/ssd/ssd1/www/no.15386.cn/vendor/topthink/framework/src/think/contract/CacheHandlerInterface.php ( 1.99 KB )
  83. /yingpanguazai/ssd/ssd1/www/no.15386.cn/app/Request.php ( 0.09 KB )
  84. /yingpanguazai/ssd/ssd1/www/no.15386.cn/vendor/topthink/framework/src/think/Request.php ( 55.78 KB )
  85. /yingpanguazai/ssd/ssd1/www/no.15386.cn/app/middleware.php ( 0.25 KB )
  86. /yingpanguazai/ssd/ssd1/www/no.15386.cn/vendor/topthink/framework/src/think/Pipeline.php ( 2.61 KB )
  87. /yingpanguazai/ssd/ssd1/www/no.15386.cn/vendor/topthink/think-trace/src/TraceDebug.php ( 3.40 KB )
  88. /yingpanguazai/ssd/ssd1/www/no.15386.cn/vendor/topthink/framework/src/think/middleware/SessionInit.php ( 1.94 KB )
  89. /yingpanguazai/ssd/ssd1/www/no.15386.cn/vendor/topthink/framework/src/think/Session.php ( 1.80 KB )
  90. /yingpanguazai/ssd/ssd1/www/no.15386.cn/vendor/topthink/framework/src/think/session/driver/File.php ( 6.27 KB )
  91. /yingpanguazai/ssd/ssd1/www/no.15386.cn/vendor/topthink/framework/src/think/contract/SessionHandlerInterface.php ( 0.87 KB )
  92. /yingpanguazai/ssd/ssd1/www/no.15386.cn/vendor/topthink/framework/src/think/session/Store.php ( 7.12 KB )
  93. /yingpanguazai/ssd/ssd1/www/no.15386.cn/vendor/topthink/framework/src/think/Route.php ( 23.73 KB )
  94. /yingpanguazai/ssd/ssd1/www/no.15386.cn/vendor/topthink/framework/src/think/route/RuleName.php ( 5.75 KB )
  95. /yingpanguazai/ssd/ssd1/www/no.15386.cn/vendor/topthink/framework/src/think/route/Domain.php ( 2.53 KB )
  96. /yingpanguazai/ssd/ssd1/www/no.15386.cn/vendor/topthink/framework/src/think/route/RuleGroup.php ( 22.43 KB )
  97. /yingpanguazai/ssd/ssd1/www/no.15386.cn/vendor/topthink/framework/src/think/route/Rule.php ( 26.95 KB )
  98. /yingpanguazai/ssd/ssd1/www/no.15386.cn/vendor/topthink/framework/src/think/route/RuleItem.php ( 9.78 KB )
  99. /yingpanguazai/ssd/ssd1/www/no.15386.cn/route/app.php ( 1.72 KB )
  100. /yingpanguazai/ssd/ssd1/www/no.15386.cn/vendor/topthink/framework/src/think/facade/Route.php ( 4.70 KB )
  101. /yingpanguazai/ssd/ssd1/www/no.15386.cn/vendor/topthink/framework/src/think/route/dispatch/Controller.php ( 4.74 KB )
  102. /yingpanguazai/ssd/ssd1/www/no.15386.cn/vendor/topthink/framework/src/think/route/Dispatch.php ( 10.44 KB )
  103. /yingpanguazai/ssd/ssd1/www/no.15386.cn/app/controller/Index.php ( 4.81 KB )
  104. /yingpanguazai/ssd/ssd1/www/no.15386.cn/app/BaseController.php ( 2.05 KB )
  105. /yingpanguazai/ssd/ssd1/www/no.15386.cn/vendor/topthink/think-orm/src/facade/Db.php ( 0.93 KB )
  106. /yingpanguazai/ssd/ssd1/www/no.15386.cn/vendor/topthink/think-orm/src/db/connector/Mysql.php ( 5.44 KB )
  107. /yingpanguazai/ssd/ssd1/www/no.15386.cn/vendor/topthink/think-orm/src/db/PDOConnection.php ( 52.47 KB )
  108. /yingpanguazai/ssd/ssd1/www/no.15386.cn/vendor/topthink/think-orm/src/db/Connection.php ( 8.39 KB )
  109. /yingpanguazai/ssd/ssd1/www/no.15386.cn/vendor/topthink/think-orm/src/db/ConnectionInterface.php ( 4.57 KB )
  110. /yingpanguazai/ssd/ssd1/www/no.15386.cn/vendor/topthink/think-orm/src/db/builder/Mysql.php ( 16.58 KB )
  111. /yingpanguazai/ssd/ssd1/www/no.15386.cn/vendor/topthink/think-orm/src/db/Builder.php ( 24.06 KB )
  112. /yingpanguazai/ssd/ssd1/www/no.15386.cn/vendor/topthink/think-orm/src/db/BaseBuilder.php ( 27.50 KB )
  113. /yingpanguazai/ssd/ssd1/www/no.15386.cn/vendor/topthink/think-orm/src/db/Query.php ( 15.71 KB )
  114. /yingpanguazai/ssd/ssd1/www/no.15386.cn/vendor/topthink/think-orm/src/db/BaseQuery.php ( 45.13 KB )
  115. /yingpanguazai/ssd/ssd1/www/no.15386.cn/vendor/topthink/think-orm/src/db/concern/TimeFieldQuery.php ( 7.43 KB )
  116. /yingpanguazai/ssd/ssd1/www/no.15386.cn/vendor/topthink/think-orm/src/db/concern/AggregateQuery.php ( 3.26 KB )
  117. /yingpanguazai/ssd/ssd1/www/no.15386.cn/vendor/topthink/think-orm/src/db/concern/ModelRelationQuery.php ( 20.07 KB )
  118. /yingpanguazai/ssd/ssd1/www/no.15386.cn/vendor/topthink/think-orm/src/db/concern/ParamsBind.php ( 3.66 KB )
  119. /yingpanguazai/ssd/ssd1/www/no.15386.cn/vendor/topthink/think-orm/src/db/concern/ResultOperation.php ( 7.01 KB )
  120. /yingpanguazai/ssd/ssd1/www/no.15386.cn/vendor/topthink/think-orm/src/db/concern/WhereQuery.php ( 19.37 KB )
  121. /yingpanguazai/ssd/ssd1/www/no.15386.cn/vendor/topthink/think-orm/src/db/concern/JoinAndViewQuery.php ( 7.11 KB )
  122. /yingpanguazai/ssd/ssd1/www/no.15386.cn/vendor/topthink/think-orm/src/db/concern/TableFieldInfo.php ( 2.63 KB )
  123. /yingpanguazai/ssd/ssd1/www/no.15386.cn/vendor/topthink/think-orm/src/db/concern/Transaction.php ( 2.77 KB )
  124. /yingpanguazai/ssd/ssd1/www/no.15386.cn/vendor/topthink/framework/src/think/log/driver/File.php ( 5.96 KB )
  125. /yingpanguazai/ssd/ssd1/www/no.15386.cn/vendor/topthink/framework/src/think/contract/LogHandlerInterface.php ( 0.86 KB )
  126. /yingpanguazai/ssd/ssd1/www/no.15386.cn/vendor/topthink/framework/src/think/log/Channel.php ( 3.89 KB )
  127. /yingpanguazai/ssd/ssd1/www/no.15386.cn/vendor/topthink/framework/src/think/event/LogRecord.php ( 1.02 KB )
  128. /yingpanguazai/ssd/ssd1/www/no.15386.cn/vendor/topthink/think-helper/src/Collection.php ( 16.47 KB )
  129. /yingpanguazai/ssd/ssd1/www/no.15386.cn/vendor/topthink/framework/src/think/facade/View.php ( 1.70 KB )
  130. /yingpanguazai/ssd/ssd1/www/no.15386.cn/vendor/topthink/framework/src/think/View.php ( 4.39 KB )
  131. /yingpanguazai/ssd/ssd1/www/no.15386.cn/vendor/topthink/framework/src/think/Response.php ( 8.81 KB )
  132. /yingpanguazai/ssd/ssd1/www/no.15386.cn/vendor/topthink/framework/src/think/response/View.php ( 3.29 KB )
  133. /yingpanguazai/ssd/ssd1/www/no.15386.cn/vendor/topthink/framework/src/think/Cookie.php ( 6.06 KB )
  134. /yingpanguazai/ssd/ssd1/www/no.15386.cn/vendor/topthink/think-view/src/Think.php ( 8.38 KB )
  135. /yingpanguazai/ssd/ssd1/www/no.15386.cn/vendor/topthink/framework/src/think/contract/TemplateHandlerInterface.php ( 1.60 KB )
  136. /yingpanguazai/ssd/ssd1/www/no.15386.cn/vendor/topthink/think-template/src/Template.php ( 46.61 KB )
  137. /yingpanguazai/ssd/ssd1/www/no.15386.cn/vendor/topthink/think-template/src/template/driver/File.php ( 2.41 KB )
  138. /yingpanguazai/ssd/ssd1/www/no.15386.cn/vendor/topthink/think-template/src/template/contract/DriverInterface.php ( 0.86 KB )
  139. /yingpanguazai/ssd/ssd1/www/no.15386.cn/runtime/temp/97c957f747c268aee476c4e16775dd7c.php ( 12.06 KB )
  140. /yingpanguazai/ssd/ssd1/www/no.15386.cn/vendor/topthink/think-trace/src/Html.php ( 4.42 KB )
  1. CONNECT:[ UseTime:0.000617s ] mysql:host=127.0.0.1;port=3306;dbname=no_15386;charset=utf8mb4
  2. SHOW FULL COLUMNS FROM `fenlei` [ RunTime:0.000791s ]
  3. SELECT * FROM `fenlei` WHERE `fid` = 0 [ RunTime:0.000338s ]
  4. SELECT * FROM `fenlei` WHERE `fid` = 63 [ RunTime:0.000336s ]
  5. SHOW FULL COLUMNS FROM `set` [ RunTime:0.000516s ]
  6. SELECT * FROM `set` [ RunTime:0.000216s ]
  7. SHOW FULL COLUMNS FROM `article` [ RunTime:0.000589s ]
  8. SELECT * FROM `article` WHERE `id` = 460250 LIMIT 1 [ RunTime:0.000650s ]
  9. UPDATE `article` SET `lasttime` = 1772319171 WHERE `id` = 460250 [ RunTime:0.000699s ]
  10. SELECT * FROM `fenlei` WHERE `id` = 65 LIMIT 1 [ RunTime:0.000263s ]
  11. SELECT * FROM `article` WHERE `id` < 460250 ORDER BY `id` DESC LIMIT 1 [ RunTime:0.000426s ]
  12. SELECT * FROM `article` WHERE `id` > 460250 ORDER BY `id` ASC LIMIT 1 [ RunTime:0.000380s ]
  13. SELECT * FROM `article` WHERE `id` < 460250 ORDER BY `id` DESC LIMIT 10 [ RunTime:0.001692s ]
  14. SELECT * FROM `article` WHERE `id` < 460250 ORDER BY `id` DESC LIMIT 10,10 [ RunTime:0.000739s ]
  15. SELECT * FROM `article` WHERE `id` < 460250 ORDER BY `id` DESC LIMIT 20,10 [ RunTime:0.001985s ]
0.079714s