【历年面试试讲真题必看!】
面试真题:重点看历年面试真题,历年高频,考题+教学过程思路分析,你抽的考题也许就在里面,300页左右文档!排版好,可以打印出来复习!
包括25年12月面试精选真题
小学语文面试《画》试讲真题
一、考题

二、题解析
【教学过程】
(一)导入新课
教师呈现一幅彩色的课文插图,学生思考画上有什么。(有山、水、花、鸟)同学们,有一位大诗人用一首诗把这幅画描绘了出来,我们一起来看看他的巧思。(板书课题)
(二)初读感知
1.教师范读诗歌,教师对照课文插图,讲解古诗的意思:远远看去,山是那样绿,走近一看,溪水从山上缓缓流下,却听不到一点流水的声音。春天已经过去了,可是花儿仍旧开放着,小鸟在树上站着,有人走到它的身旁,它也不惊慌、不害怕。
2.教师分解诗歌指导有感情朗读
“远看山有色”,师带着连绵起伏远山的图片描绘,带着赞美惊叹的情感读,找生跟读。
“近听水无声”,师述,哗哗的流水从山间流出,请一位同学上台来听流水的声音,其他同学把耳朵贴在书上听一听,能听到流水的声音吗?为什么?(画上的水)。那么,这一行该怎么读呢?(放慢语调,轻快读)
“春去花还在”,师述,春天到了,百花盛开,现在春天过去了,花怎么还在开放呢?(画上的花)。花是春的象征,同学们带着诗人的对春的眷恋跟老师读。
“人来鸟不惊”,师述,枝头上站着一只可爱的小鸟,咱们来跟它打个招呼吧。请一个同学上来,和下面的同学一起说:“嗨,小鸟,你好呀!”哎呀,小鸟不理我们,这是怎么回事呀?(画上的鸟)。谁会读这行诗?(指导读的时候,带着对小鸟的喜爱之情)
3.带着诗歌情感,找生领读,跟读,指名读,开火车读,小组赛读。
(三)深入研读
1.学生再来欣赏一下这幅美丽的画,配乐,学生边看图边吟诵。
2.熟读成诵,看看谁能最先把诗背诵下来呢?背诵时教师指导学生抓住关键词“山、水、花、鸟”来背。在学生背诵后给予鼓励支持。【板书:山 水 花 鸟】
3.同学们这首诗不仅诗歌字谜诗,还藏着三组小朋友,他们名字叫做反义词,比如黑对白,谁能将他们找出来呢。
(来-去;远-近;有-无)【板书】
4.那么他们之间到底关系如何呢,下面我们每个小组都挑选你喜欢的一组字宝宝,我们演一演。
通过进来和离开体会“来、去”的相反意思。
通过距离,体会“远、近”的相反意思。
通过实物的出现和消失,体会“有、无”的相反意思。
事后采用小组互评和教师点评的方式进行评价。
5.同学们我们再一次齐声朗读,想一想诗人的感情是什么样的?
(热爱自然)
(四)巩固提高
出示一些简答的反义词,以找朋友,照镜子等游戏方式巩固学生对反义词的理解。
(五)小结作业
这首诗可真有趣呀,短短二十个字就描绘了一幅这么美的景象。诗人不仅教会了我们一组组可爱的反义词,还向我们传递着他喜爱自然的感情。同学们回家把这首诗背诵给父母听,让他们猜一猜谜底是什么?此外小小画家的你们也可以尝试画一画这幅画,下节课可以一起分享。
【板书设计】

【答辩题目解析】
1.说一说王维的基本知识。
【参考答案】
王维,唐朝著名诗人、画家,字摩诘,号摩诘居士。开元十九年,王维状元及第,唐肃宗乾元年间任尚书右丞,故世称“王右丞”。王维参禅悟理,学庄信道,精通诗、书、画、音乐等,以诗名盛于开元、天宝间,尤长五言,多咏山水田园,与孟浩然合称“王孟”,有“诗佛”之称。书画特臻其妙,后人推其为南宗山水画之祖。苏轼评价其:“味摩诘之诗,诗中有画;观摩诘之画,画中有诗。”存诗400余首,代表诗作有《相思》《山居秋暝》等。著作有《王右丞集》《画学秘诀》。
以上就是我全部答案,谢谢考官!
2.语文教学中,怎样教授学生反义词?
【参考答案】
语文课标中提到“学生是课堂的主体,教师是组织者和引导者的身份”。结合对于新课标理念的认知,我认为小孩子可以从以下四点教授:
第一,直接教授。知识的讲解是学生学习的第一步。
第二,比较。给出几个词语,适当加以解释,让孩子们对比后从中选择。
第三,分析。通过对词语在不同语境中的使用,让孩子体会和感受,帮助孩子分析其具体含义,最后总结出反义词语。
第四,引导。通过句例或模拟情景对话,逐步引导,启发孩子。对孩子给出的答案进行详细具体的摆正,使孩子走出疑惑。同时给予鼓励,增加孩子们的信心和思考的乐趣。
以上就是我全部答案,谢谢考官!
小学语文面试《登鹳雀楼》试讲真题
一、考题

二、解析
【教学过程】
(一)导入新课
同学们,你们已经学过不少古诗,谁能背给大家听听?(学生自由分享)今天我们再来学习一首古诗,这首诗跟我国四大名楼有关,它便是鹳雀楼。古时候,经常有鹳雀鸟飞临居住这座楼而得名。它位于黄河东岸,体壮观,结构奇特,气势雄伟。很多诗人登上鹳雀楼,俯临黄河,留下许多诗词名篇。而今天我们要学的是王之涣的这首最为有名的《登鹳雀楼》。【板书课题】
(二)整体感知
1.齐读课题,解题。
2.教师范读,学生画出诗歌的节奏和重音。
3.学生自由读,圈画难认的生字。
明确:(出示生字卡片,全班齐读)“更、层、尽、欲”。
(三)深入研读
1.自由读。指名读诗歌的一、二句,思考:这两句描绘了一幅什么样的画面?
明确:白日指的是太阳,太阳离山越来越近了,太阳下山了。【板书:夕阳下山图】
黄河入海,气势磅礴,来势凶猛,非常壮观。【板书:黄河图】
2.这是诗人在哪里看到的景象呢?
明确:鹳雀楼。
总结:诗人登鹳雀楼举目远望,看见太阳正挨着群山下沉,脚下的黄河水正滚滚流入大海。诗人观察的视野多么开阔呀!这景象是多么壮丽啊!让我们把这两句读一读,体会一下这种壮丽的景观。【板书:壮丽】
3.此时的诗人站在黄鹤楼上,看到这样壮丽的景观,说了什么?
明确:“欲穷千里目,更上一层楼。”
多媒体出示:欲:想要。穷:尽。千里目:看到更远的地方。
学生用自己的话说一下这两句诗的意思。
4.同桌交流:要想把更远的地方看尽,为什么要登上更高的一层楼呢?
明确:站得高,望得远。如果站在原地,再好也看不到更多的景色。
总结:是啊,不管是谁,做什么事,我们想要得到更多,看更美的风景,都要更加努力,更上一层楼。【板书:更上一层楼】
(四)拓展延伸
画一画诗歌中的景色。
(五)小结作业
小结:这首诗不仅描绘了壮丽的景色,也蕴含着深刻的哲理,让我们跟随着音乐,齐读这首诗。
作业:1.背诵古诗。2.完成绘画。
【板书设计】

【答辩题目解析】
1.学生书写的笔画错误如何纠正?
【参考答案】
汉字是世界文字数量最多的一种。字数多、字形结构复杂。笔画是汉字书写的基础,教师要高度重视,做好指导,帮助学生打好笔画、笔顺基础。在学生开始学习比较简单的独体字时,要一笔一笔地分析,教学生数笔画,同时把笔画名称、笔顺规则教给学生。如“口”这个字,要讲得特别细:这个字一共有三笔,由竖、横折、横三笔写成。笔顺是从左到右。还要说明笔画的长短,轻重和间架结构的安排。
对于容易写错的笔画,还要用红笔或其它颜色的笔标出来,引起学生注意。
重视写字习惯和态度的培养。要从严要求,习惯基础要打好,这是长期养成的,要随时提醒,写字态度要认真,热爱祖国文字,体会汉字形体美。
以上就是我全部答案,谢谢考官!
2.你能说一下小学低年级诗歌教学应该注意什么吗?
【参考答案】
注意示范朗读。低年级学生时有读错字音的现象,因此,学生诵读前,教师一定要范读,读准字音,这是诵读诗词的基础。
读懂诗意。古诗词的精妙,在于它用精练的语言状物言志,借景抒怀,叙事明理。如果只是死记硬背,一是难记住,二是难记牢。学生只有在理解诗意,了解其抒发的情感的基础上去背诵,才能记忆深刻。
读出韵味。古诗词的经典,还在于它的对仗、押韵。无论是诗,还是词,都非常讲究,读起来琅琅上口,不同的诗词有不同的语气和节奏,有的轻快、有的舒缓、有的激昂、有的低沉,有如音乐美,诵读时,重音和节奏一定要把握好。
以上就是我全部答案,谢谢考官!
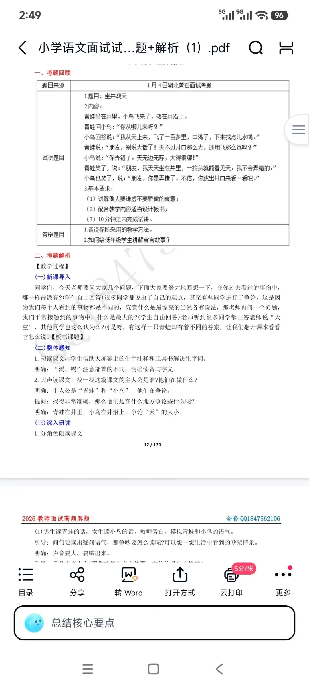
小学语文面试《日月潭》试讲真题
一、考题

二、解析
【教学过程】
(一)谈话导入
教师出示各地的风景照,学生自由发言,说出自己想去的地方,教师适时引导:这节课老师就带同学们到台湾岛上的一处旅游胜地——日月潭去欣赏一下那里的迷人景色。
教师板书课题。
(二)整体感知
1.学生自由地读课文,边读边圈画出生字,要求读准字音。(熟读课文内容,为识字做好铺垫。)
2.同桌互读课文,比一比看谁读得棒。(鼓励学生朗读兴趣,读中解决生字词。)
3.指名朗读课文,其他同学边听边思考:这篇课文主要写了什么?(给学生足够的时间读书,让学生整体感知课文内容)中公讲师解析
(三)深入研读
设置情境,请学生来当日月潭旅游风景区的导游,教师进行引导:
通过读课文大家对日月潭都有了一定的了解,可是像刚才那样东一句、西一句地把自己知道的内容介绍给游客,人家能满意吗?那我们应该怎样介绍呢?(引导学生注意说话有条理、有顺序,通过设置情境引出对课文的理解过程。)
1.目标指引
提示:游客们第一次来到台湾有很多关于日月潭的疑问,谁愿意当游客,对导游提出自己感兴趣的问题呢?(鼓励学生质疑提出想要知道的问题,作为下一环节的读书重点。)
2.归纳问题,理解课文。
日月潭的位置?
日月潭名字的由来?
日月潭美在哪里?
3.播放课件,日月潭那里的环境怎样?你是从哪句话中看出来的?请导游来为我们介绍一下。
4.播放课件,引导学生明确岛和潭的概念。
5.你认为日月潭美在哪?(理解词语晨星、隐隐约约、朦胧。)
6.日月潭那么美,你能读出来吗?
7.齐读最后一个自然段,让我们一起来感受一下日月潭的美。
(四)拓展提高
利用多媒体给学生播放日月潭的纪录片,在观看影响资料中加深对课文的引向,激发热爱祖国的情感。
(五)作业小结
课下试着去搜集台湾岛的其他美丽景点,下节课在课堂上进行交流。
【板书设计】

【答辩题目解析】
1.根据文本特点,本节课你是如何教学的?
【参考答案】
本文篇幅短小,但写清了日月潭的位置环境、名称的由来,描绘出了日月潭的秀丽风光。文字优美,如诗如画,读来易使人入情入境。教学时可以读代讲,读中感悟。课上,让学生自读课文初步感知。借助汉语拼音读准字音,将课文读通读顺,能准确的标出自然段的序号。教师要进行相应的范读,运用不同的方法,指导学生有感情地朗读,不断提高朗读能力。除了引导学生积累课后所列词语外,还可以仔细品味文中的佳句,并背诵自己喜欢的段落。
充分利用好电教手段,看图与朗读结合起来,可以更好的帮助学生了解课文内容,感悟课文的语言。通过生动形象的画面,启发学生的想象,使学生感悟到日月潭的迷人之处,激发盼望祖国统一的情感。
2.你的教学重难点是什么?
【参考答案】
本节课我的教学重点为感受日月潭的环境描写;教学难点为带领学生体会日月潭的风光秀丽。
部分目录
小学语文面试《画》试讲真题+解析+答辩
小学语文面试《登鹳雀楼》试讲真题+解析+答辩
小学语文面试《燕子》试讲真题+解析+答辩
小学语文面试《g k h》试讲真题+解析+答辩
小学语文面试《坐井观天》试讲真题+解析+答辩
小学语文面试《我多想去看看》试讲真题+解析+答辩
小学语文面试《雷锋叔叔,你在哪里》试讲真题+解析+答辩
小学语文面试《詹天佑》试讲真题+解析+答辩
小学语文面试《荷花》试讲真题+解析+答辩
小学语文面试《雨点儿》试讲真题+解析+答辩
小学语文面试《比尾巴》试讲真题+解析+答辩
小学语文面试《大小多少》试讲真题+解析+答辩
小学语文面试《找春天》试讲真题+解析+答辩
小学语文面试《咕咚》试讲真题+解析+答辩
小学语文面试《葡萄沟》试讲真题+解析+答辩
小学语文面试《z c s》试讲真题+解析+答辩
小学语文面试《小壁虎借尾巴》试讲真题+解析+答辩
小学语文面试《桂林山水》试讲真题+解析+答辩
小学语文面试《端午粽》试讲真题+解析+答辩
小学语文面试《小池》试讲真题+解析+答辩
小学语文面试《将相和》试讲真题+解析+答辩
小学语文面试《古对今》试讲真题+解析+答辩
小学语文面试《雾凇》试讲真题+解析+答辩
小学语文面试《狐狸和乌鸦》试讲真题+解析+答辩
小学语文面试《荷叶圆圆》试讲真题+解析+答辩
小学语文面试《动物儿歌》试讲真题+解析+答辩
小学语文面试《人之初》试讲真题+解析+答辩
小学语文面试《一分钟》试讲真题+解析+答辩
小学语文面试《吃水不忘挖井人》试讲真题+解析+答辩
小学语文面试《小书包》试讲真题+解析+答辩
小学语文面试《ɑ o e》试讲真题+解析+答辩
小学语文面试《猜字谜》试讲真题+解析+答辩
小学语文面试《日月潭》试讲真题+解析+答辩
小学语文面试《ai ei ui》试讲真题+解析+答辩
小学语文面试《彩色的非洲》试讲真题+解析+答辩
小学语文面试《敕勒歌》试讲真题+解析+答辩
小学语文面试《姓氏歌》试讲真题+解析+答辩
小学语文面试《爬天都峰》试讲真题+解析+答辩
小学语文面试《小兔运南瓜》试讲真题+解析+答辩
小学语文面试《四季》试讲真题+解析+答辩
小学语文面试《树和喜鹊》试讲真题+解析+答辩
小学语文面试《难忘的泼水节》试讲真题+解析+答辩
小学语文面试《草虫的村落》试讲真题+解析+答辩
小学语文面试《杨氏之子》试讲真题+解析+答辩
小学语文面试《搭石》试讲真题+解析+答辩
小学语文面试《金木水火土》试讲真题+解析+答辩
小学语文面试《b p m f》试讲真题+解析+答辩
小学语文面试《只有一个地球》试讲真题+解析+答辩
小学语文面试《秋天》试讲真题+解析+答辩
小学语文面试《小小的船》试讲真题+解析+答辩
小学语文面试《黄山奇石》试讲真题+解析+答辩
小学语文面试《桥》试讲真题+解析+答辩
小学语文面试《钓鱼的启示》试讲真题+解析+答辩
小学语文面试《鲸》试讲真题+解析+答辩
小学语文面试《富饶的西沙群岛》试讲真题+解析+答辩
小学语文面试《威尼斯的小艇》试讲真题+解析+答辩
小学语文面试《静夜思》试讲真题+解析+答辩
小学语文面试《自己的花是让别人看的》试讲真题+解析+答辩


小学语文试讲全套
【26教资/考编】小学语文面试(试讲逐字稿+试讲面试真题+答辩+知识点梳理+结构化等)
资料已打包好
面试各科都有,需要全套可以咨询我们
考前冲刺复习
