▲点击上方图片,获取报名链接
据了解,今年南宁各民办学校都是以面谈的形式进行招生。面试时考些什么,考核标准又是怎样的?想必很多家长都想知道。
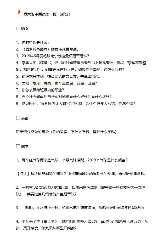
6月29日,南宁市三美学校、广西大学附属中学进行“小升初”面试 。一起来看看面试题目吧~
2019年西大附中小升初部分
面试题目如下


2019年三美学校小升初部分
面试题目如下


据了解,除了南宁市的考生,还有相当一部分考生是来自区内其他市县,他们中很多人都获得过市级优秀学生干部、三好学生等荣誉,还有奥数、英语等竞赛的荣誉证书。

虽然竞争压力大
但不少父母表示还是鼓励孩子放手一搏
而中考对大部分学生来说只有一次
能不能考进理想中学
千万不要错过这次机会!

6月26日,南宁二中发布了《南宁市第二中学2019年特长生招生方案》信息学、机器人纳入在特长生招生项目中。
要求初中阶段参加过全国青少年信息学奥林匹克联赛,并获得全国信息学奥林匹克联赛复赛普及组二等奖(含二等奖)以上。
要求同时具备较强的搭建能力和编程能力,初中阶段参加过相关机器人项目比赛,参加全国赛、世锦赛、国际公开赛之一,并获得一等奖。
信息学、机器人这两项招生项目
与一个学科息息相关
那就是编程!
广西交通台少儿编程训练营
即将在今年暑假开营!
现在入营仅需9.9元
编程猫作为中国领先的少儿编程教育品牌
拥有国际化的教研与技术团队
将增强现实技术与趣味编程教育相结合
为7 -16岁的孩子们
提供专业又有趣的编程课程与创作平台
我们将通过
特有的图形化编程、游戏化编程等
新型课程
带孩子们了解编程
认识编程工具
并且娴熟运用
进而提升全方位孩子的学习能力
指定授课地点:编程猫航洋体验中心

相对于中考只有一次,信息学、机器人特招生将有多次比赛的机会,全国青少年信息学奥林匹克联赛(NOIP)每年都举办一次比赛,如果孩子从10岁开始参赛,将有多次报名参赛的机会,只要取得NOIP二等奖以上将提高名校的录取机率。
NOIP将从正式选手中选出成绩前50名,作为中国国家集训队,集训队队员将获得清华北大的保送资格。
是不是很心动?
那就赶紧行动!
扫描下方二维码
报名加入广西交通台少儿编程训练营

更多新闻
▲点击上方图片,获取报名链接
点亮下方在看
让更多人看到