你好,这里是麓山保研团子,由岳麓三校在校学子于2025年10月牵头创立。致力于团结一批优秀的、有共同理念的同行者与我们为伍,共同打造薪火保研路。
“所谓经验总结与传承,它的意义到底在哪呢?”大概就是,大家纷纷埋头赶自己的路的时候,有些人,愿意停下来,点亮一点熹微之光,伸手拉一下后来的人,让他们能在摸索中看到一点光亮、找到一点方向。
在筛选完成心仪且合适的院校之后,就要准备投递夏令营了。此时就需要准备文书材料,即保研文书——它是申请推荐免试攻读研究生(保研)时提交的一系列书面材料,用于全面展示你的学术能力、科研潜力和综合素质。简单来说,保研文书就是你在和导师见面之前,替你说话、替你展示实力的“全权代表”和“实绩记录”。
它为什么如此重要?因为它直接决定了老师是否会给你面试机会。面试时老师会根据文书内容提问,而联系导师时,文书更是你留给对方的第一印象。因此,把文书打磨好、呈现好,是保研成功路上至关重要的一步,一定不能掉以轻心。
下面,我们详细讲讲三类保研文书材料:个人陈述,个人简历,专家推荐信。
个人陈述是最重要、最核心的文件。是你向招生老师系统、完整地“推销”自己的机会。
内容包括学术背景(专业排名、核心课程成绩、知识结构)、科研/创新经历(详细描述参与的科研项目、大创、竞赛等,突出你的角色、贡献、所用方法、收获与成果)、实践经历(相关的实习、社会实践、学生工作等)、研究生规划(清晰阐述你为何选择该院校、该专业、该导师,以及你的研究兴趣、短期学习计划和长期职业目标)
关键:避免罗列,要有故事、有思考、有逻辑、有热情。
适用场合:正式报名提交:几乎所有学校的推免系统都要求提交,是材料审核的核心依据。
复试(面试)前:面试老师会仔细阅读,并基于此提问,是面试的剧本大纲。
模版展示:

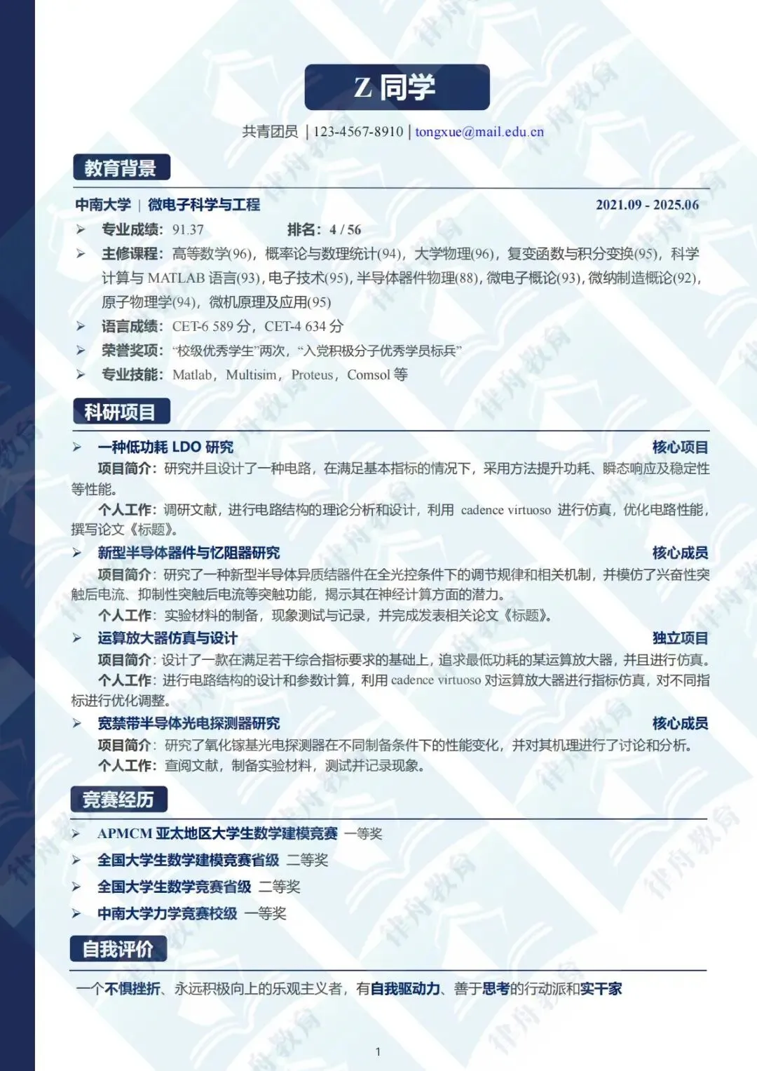
个人简历就是简洁、直观的个人能力清单,通常是最先被浏览的材料。
内容:采用倒序时间线,清晰分栏呈现:个人信息、教育背景(GPA/排名)、科研经历、竞赛获奖、实习实践、技能证书等。
关键:格式专业、重点突出、量化成果。建议控制在一页A4纸内。
适用场合:系导师的“第一附件”:给导师发邮件时,必须附带,方便导师在1分钟内快速了解你的全貌。
面试时递给老师:即使对方有,多带几份纸质版显得专业、周到,方便老师翻阅提问。
各类报名表的补充:当报名表填写空间有限时,可注明“详见个人简历”。
模版展示:
专家推荐信是指来自第三方(通常是副教授及以上职称的老师)的权威背书和评价。
内容:推荐人(导师、任课老师、科研项目指导老师)从他们的视角,证实并评价你的学术潜力、科研能力、学习态度、个人品质等。
关键:推荐人的身份和了解你的程度同样重要。通常需要2-3封,由推荐老师亲笔签名或通过官方邮箱发送。
模版展示:

成绩单与排名证明:由学校教务处官方出具,是“硬实力”的基石。
外语水平证明:如英语四六级、雅思、托福成绩单。
获奖证书:学术、科研、竞赛等重要奖项的扫描件。
科研成果证明:已发表论文的首页、专利证书、项目结题证明等。
其他:身份证、学生证复印件等。
综上,写文书说难也难,说简单也简单,你就记住这五件事:
一、别吹牛,真的假的一问就知道。
二、别偷懒,给每个学校、每个老师看的都得不一样。
三、别光列清单,得像讲故事,说清楚你怎么就迷上这行了,又为它做了啥,将来想干啥。
四、别老说“我特厉害”,要说清楚“我做了啥,结果咋样”。
五、别写完就交,多改几遍,最好能让学长学姐帮着看看,润色润色。
模板是死的,人是活的。把这些你的真东西、真想法装进去,它才能帮你打动老师。
另外,我们为大家准备了20份顶尖保研履历的真实案例,大家可以私信小麓学姐并回复【简历】领取,学习优秀学长姐的简历和文书是如何把故事讲好的。
左右滑动查看

扫码添加小麓学姐领取
最后,衷心祝愿每一位正在准备的你,都能用笔尖的真诚,叩开梦想之门。
如果你有更多关于保研文书的疑问,或者想看到哪类特定专业的文书范例,欢迎在评论区告诉我们!
点赞 & 收藏这篇干货,转发给同样需要的小伙伴吧!
从麓山出发,走好薪火保研路
保研之路从不是孤军奋战
优质的信息差和积极的氛围能让你找准前进的方向
为了帮助大家及时把握保研关键节点
我们搭建了「26保研交流群」
添加咨询老师微信并备注【学校】即可入群
和保研er一起交流经验、冲击梦校!

前5-8名添加还能获得1v1咨询解答的机会哦~