资料适合26上教资面试/考编试讲
资料全套包括:试讲示范视频、试讲稿逐字稿、试讲面试真题、答辩、历年高频考题、结构化押题等
【最新整理有初中美术面试题本+简案+试讲稿+配套对应的试讲视频】
(部分示例)
初中美术试讲面试历年真题有300多页(必看)
一、考题

二、解析
【教学过程】
环节一:激趣导入
教师展示自己做的中国结实物,引导学生观察,并提出问题:在生活中哪些地方见到过中国结?
学生思考中国结在生活中的运用,教师小结:编结是人类最古老的技术之一,编结艺术兼具实用与美观两大功能。那小小的编结又蕴含着怎样的艺术特征和文化内涵呢?由此揭示课题《编结艺术》。
环节二:描述分析
1.展示2010年上海世界博览会广场中的花瓣结图片,提出问题:
(1)整体以什么形状呈现?(花瓣)
(2)给你什么感受?(喜庆、有祝福之感)
(3)这种结与平时见到的结有什么不同?
学生回答,教师总结:上海世界博览会广场中的花瓣结属于雕塑作品,造型简单、夸张,既是中华民族的象征,还起到美化环境的作用,极具装饰意味。
2.大屏幕出示一系列中国结作品,引导学生欣赏并思考:这些编结有什么样的寓意?
学生交流后并回答,教师总结:编结,是由绳与结共同构成的艺术,绳与结在中国有特殊的含义,比如“绳之以法”,“结”与“吉”谐音,因此编结在中国有吉祥、祈福、立志、辟邪等含义。
教师追问:这种发饰有什么特点,与刚才的花瓣结有什么异同点?小组讨论,提示从造型、色彩、用途等方面思考。
师生共同总结:有装饰作用的中国结,一般编制方法比较复杂,色彩搭配鲜艳明亮,有一定的节奏感。这属于中国结编制方法的其中之一:平结。
环节三:示范讲解
教师利用多媒体为学生展示双结的编结方法,而后为学生展示编结艺术常用的彩绳等材料,并示范平结的编结步骤:
1.将两根绳交叉,相互缠绕;
2.再把其中一根绳弯曲成半圆形;
3.把另一根绳端穿入半圆形后结束此结;
4.经过整理、拉紧绳索后的平结。
环节四:实践展评
1.请同学们选择自己喜欢的绳搭配色彩,用平结的编制方法编制喜欢的中国结。教师巡视指导,提示学生在编制的时候强调注意结的疏密、大小均匀、排列整齐,注意色彩搭配,以及编结的力度要均匀。
2.完成作品后,请学生上台展示,分享自己的成果。其他同学从颜色搭配、整体感受、疏密程度等不同角度进行评析,最后教师进行总评。(如《手环》:手法—以平结的手法编织手绳;特点—疏密有致、色彩搭配和谐)
环节五:小结作业
1.师生共同总结中国结的艺术特点和内在寓意,教师总结升华:中华文化博大精深,作为新时代的青少年,同学们要多关注中国民族艺术,了解、传承祖国的传统文化,更加热爱我们的祖国。
2.查找资料并了解相关中国结的更多知识,下节课与大家分享。
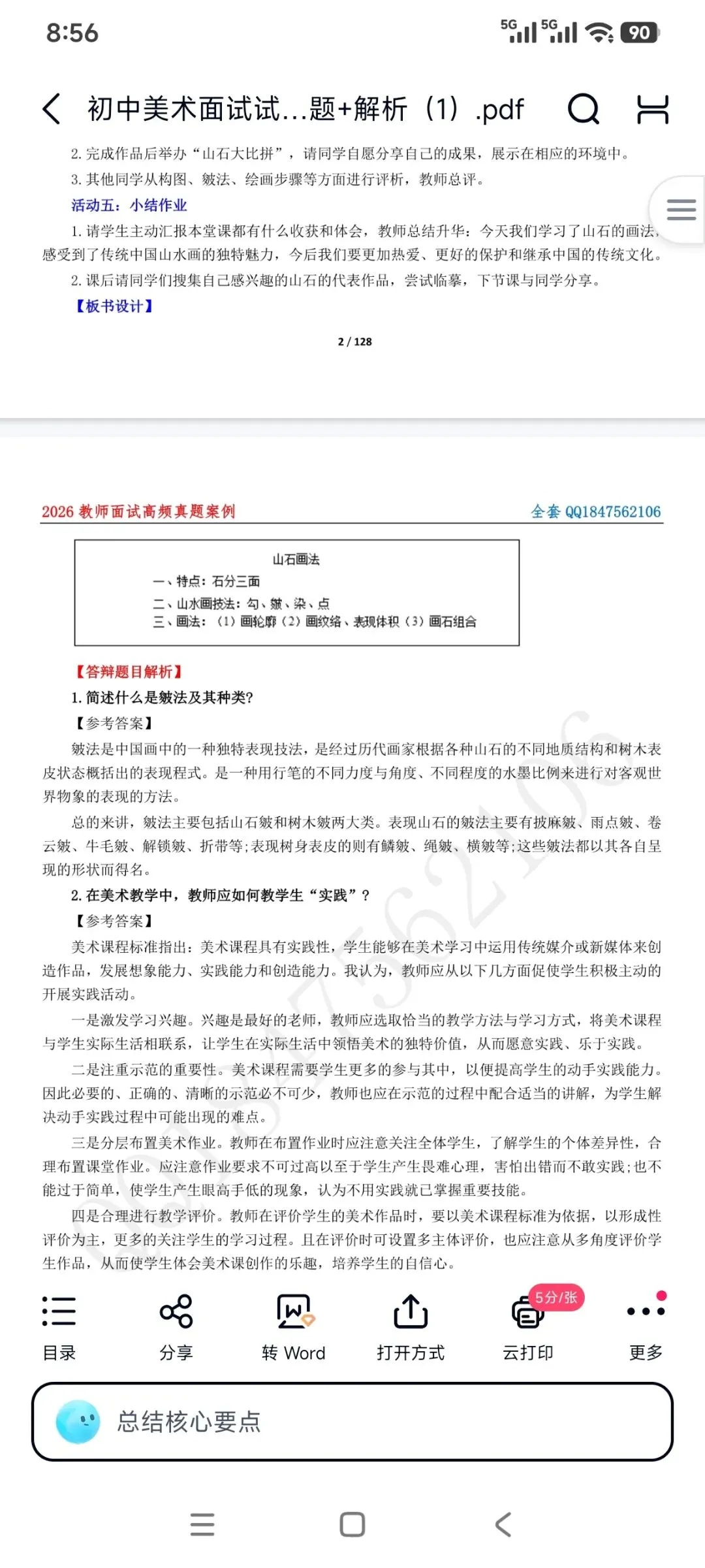
【板书设计】

【答辩题目解析】
1.介绍一下你所了解的几种编结艺术的方法。
【参考答案】
中国结的编制方法多样,不同的编制方式呈现出的造型有所不同,所蕴含的寓意也有所差别。其类型大致分为基本结、变化结及组合结三大类。编结的基本技法多是以单线条、双线条或多线条来编结,运用线头并行或线头分离的变化,做出多彩多姿的结或结组。
我来简单介绍平结和双结两种编制方法。平结的编制方式比较简单,将两根绳交叉缠绕再进行调整就可以打一个平结,平结没有正反之分,但有左右之分,上为左平结,下为右平结。在编制平结的时候要注意结的疏密、大小均匀排列。双结的编制是以一根绳为底,在此绳上编制两个完全一样的结,寓意好事成双。总体来说,不管哪种编制方式,编制出来的中国结都寓意着美好的祝福。
2.你认为美术教学设计的关键点有哪些?
【参考答案】
教学设计是指教师为达成一定的教学目标,对教学要素及其活动进行的系统规划、安排与决策。在进行教学设计时,教师要全面考虑学生特点、教学内容、教学资源和技术等要素。在我看来,美术教学设计有以下几个关键点:
第一,教学目标的确定。教学目标是进行教学设计的依据,只有目标明确,教学才能有的放矢。教学目标的设计要明确、具体、恰当,符合教材和学生特点。例如,美术教学的目标可以是培养学生的审美能力,也可以是培养学生的创造力,或者是培养培养学生的实践、创新能力。
第二,教材的分析和处理。教材是教师进行教学的基本材料。教师要掌握教材的知识结构,正确把握教材的重点、难点和关键,结合学生的心理活动和知识特点,设计能够引导学生学习的教学过程,突出趣味性,并提出具体可行的突破重难点的措施。
第三,教学方法的选择。教学方法的多样性会促进教学效果的完成。美术教学中,可以使用多媒体向学生展示美术作品、介绍各类延伸知识,也可以使用示范法,向学生演示作画的过程,给学生以直观感受,增强学生的学习效果。
第四,教学程序的安排。美术教师要根据教学内容、教学对象以及教学条件,安排合理、有序的教学过程,使师生积极互动,完成教学任务。




精选高频试讲示范视频,配套对应的题本内容+简案+试讲逐字稿,让面试学习理解更容易!(面试必看)


初中美术试讲稿有200多篇(部分有题本+简案+逐字稿+答辩)
初中美术《踏歌图》逐字稿
尊敬的各位老师,大家好。我试讲的题目是踏歌图,现在开始我的试讲。
上课,同学们好,在上新课之前老师给大家播放一段宋代民间踏歌时的场景视频,观看完毕后老师想请同学们说一说视频中展示的是什么场景。视频观看完了,有的同学露出了愉悦的表情,你们能说出展示的是什么场景吗?哦这位同学说,场景中有人们在唱歌、跳舞。这位同学回答得很正确,通过视频的播放,大家是否知道这个场景记录的形式以及作品名称吗?第一排穿红衣服的同学你举手了,你来说,他说啊这是一幅绘画作品,作品的名字是《踏歌图》。同学们知识真丰富。视频中的场景叫做“踏歌”,是中国的传统舞蹈。它源自民间,远在两千多年前的汉代就已兴起,到了唐宋年间更是风靡盛行。一般是在百姓丰收时庆祝的形式。这幅作品就是南宋画家马远用绘画形式为我们留下的极为珍贵的记录资料。下面老师作为大家的讲解员,跟随我的脚步,进入《踏歌图》展览馆吧!(板书题目)
接下来老师将用多媒体来展示《踏歌图》这幅作品,请同学们结合课前的预习,说一说这幅作品的作者及作品信息。嗯,举手最快的这位同学你来说,她说这幅绘画作品的作者是南宋画家马远,善画花鸟、人物,尤其擅长画山水。《踏歌图》是一幅绢本设色山水人物画,收藏于北京故宫博物院。你的回答很准确,说明课下作业完成的很好。马远是南宋绘画大师,出身绘画世家,南宋光宗、宁宗两朝画院待诏。擅画山水、人物、花鸟,山水取法李唐。下面跟随老师的脚步进入《踏歌图》赏析馆,让我们看看画面表现的内容及艺术特点。同学们,你们再仔细观看,在这件作品中看到了什么?最后这一排的女同学你来说,嗯你说绘画的内容有树木、人物、高山等。嗯,你观察的很仔细。画面中作者表现了雨后天晴的京城郊外景色,同时也反映出丰收之年,农民在田埂上踏歌而行的欢乐情景,故名《踏歌图》。作品貌似是山水画实则是风俗画,整个气氛欢快、清旷,形象地表达了“丰年人乐业,垅上踏歌行”的诗意。下面我们一起来看一下作品的艺术特色。现在老师将在大屏幕上展示作品《踏歌图》和《溪山行旅图》,请同学们对比赏析,从构图、色彩、线条等方面进行分析讨论。四人一小组五分钟的讨论时间,讨论完毕后请小组代表上台发表自己的赏析心得。我看大家都讨论得差不多了,请第2小组的同学代表发言。哦你说啊《踏歌图》在构图上他采取一边或一角的构图。画面线条简单,色彩清秀。《溪山行旅》为中国北宋画家范宽的作品。给人的第一感觉就是气势雄强,巨峰壁立,几乎占满了画面,山头杂树茂密,飞瀑从山腰间直流而下,山脚下巨石纵横,使全幅作品体势错综。这位同学回答得精简到位。《踏歌图》在构图上突破全景程式而画边角之景,因而被称为“马一角”,与夏圭并称“马一角,夏半边”。在线条色彩上,巧妙地把山环水抱的复杂景物画得远近分明,远山奇峭,近石方硬,给人清旷秀劲之感。而《溪山行旅图》画面的三分之二都是巍峨的巨峰,山腰有瀑布飞流之下,烟雾朦胧缭绕,展现了一种北方山水壮美,气势磅礴的景象。接下来练习内容:请同学对马远的另一幅代表作品《寒江独钓图》及相关资料,根据《踏歌图》的欣赏方法赏析此画,一会请学生们扮演讲解员介绍此画。老师提示大家从构图、线条、色彩等方面赏析。你们小组注意把构图、线条、色彩等角度,分条列点记下来。
同学们的赏析基本完成了,完成作品后我们举办“小小讲解员交流会”,请同学们自愿分享自己的赏析。其他同学可以从构图、色彩、线条及情感等方面互相评价作品。来你举手了你来当做讲解员说说吧,哦你们分析的是《寒江独钓图》,画面描绘了一幅幽静寒冷的画面,在下着大雪的江面上,一叶小舟,一个老渔翁,独自在寒冷的江心垂钓。这位同学将作品的画面内容给我们概述出来了。这幅作品运用了极简的构图,大面积的留白,正是中国画中虚与实运用的最高境界之体现,创造出万般想象空间的意象境界。所以任何一个中国画家,都无人不知马远其人,更是将寒江独钓图奉为虚实境界的最高层次。
通过本节课的学习,我们了解了踏歌图的作品内容和艺术特点,并从不同角度进行作品的赏析。希望同学们在日常生活中多关注中国传统艺术,体验赏析的乐趣,感受美术的魅力,增强对中国传统绘画的热爱!课后在互联网上多搜集关于马远的作品进行赏析,给同学分享。这节课就上到这里,下课!







考前一周更新鸭题
(年年押,年年中)
资料已打包好
面试各科都有,需要全套可以咨询我们
一站式复习备考
