资料适合25下教资面试/考编试讲
资料包括:试讲示范课+试讲逐字稿+试讲真题+答辩+结构化押题等
【有必修+选修全套核心素养教案,知识点复习必备,新思路新方法】
(部分示例)
历年试讲面试真题有300多页,适合打印
一、考题

二、解析
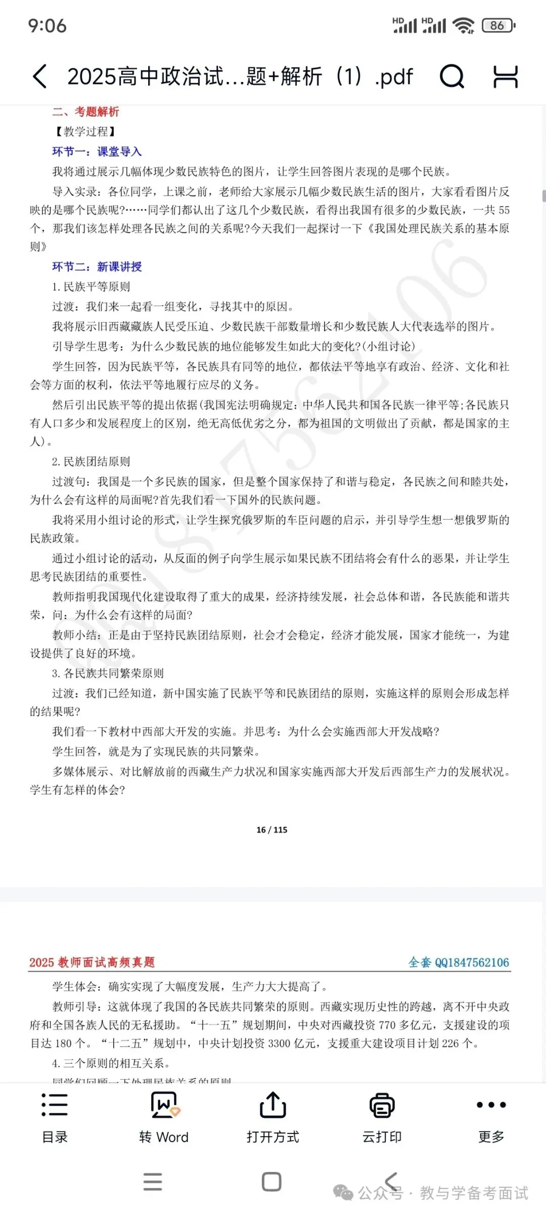
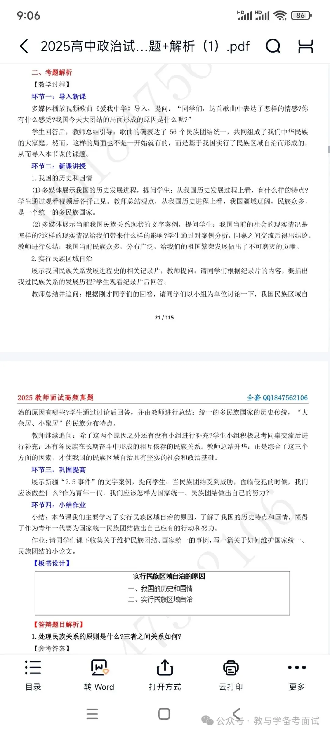
【教学过程】
环节一:新课导入
视频导入,教师以为学生们播放动画片《纸上谈兵》和《自作聪明的驴》为契机展开教学,让学生们带着问题去观看:上述两个小故事都阐述了什么道理,它们其中有共性的地方吗。收集学生们的答案,予以总结,并导入所要讲述的知识点“一切从实际出发”,从而导入新课。
环节二:新课讲授
1.一切从实际出发的含义和要求
学生阅读教材,自学一切从实际出发的含义和哲学依据。
(1)一切从实际出发的含义:就是我们想问题、办事情要把客观存在的实际事物作为根本的出发点。
(2)哲学依据(世界观决定方法论)
学生回忆物质意识的辩证关系,教师引导二者关系即为一切从实际出发的哲学依据。
A.世界上先有物质,后有意识,物质决定意识,
意识只不过是客观事物在人脑中的反映。
B.意识对物质具有能动作用,它不仅能够能动地认识世界,而且能够能动地改造世界。
(3)举例说明:马谡失街亭、宋江三打祝家庄。
(4)结论:意识与实践的辩证关系,以课件上关系图为例,详加讲解。
2.实事求是
过渡:再以毛泽东思想和邓小平理论的诞生(德育渗透点)为导入口,辅以歌曲《东方红》和《春天的故事》,导引出“实事求是”。
教师组织学生进行小组讨论,引导学生回忆并交流自己在周围生活中见过哪些花草树木,教师巡视,并给每个小组给予点拨,之后请小组派代表回答问题,教师进行总结。
(1)科学内涵:“实事”就是客观存在着的一切事物,“是”就是客观事物的内部联系,即规律性,“求”就是我们去研究。
(2)坚持“实事求是”的基本前提
必须从“事实的总和”出发,从“事实的联系中去把握事实”,而不能从部分事实出发,虚构一些联系放到事实中去,否则就要犯错误。以“盲人摸象”为例,详加讲解。
(2)必须从不断发展变化着的实际情况出发。以“刻舟求剑”为例,详加讲解。
结论:A.一切从实际出发,理论联系实际。
B.主观与客观有机统一。
C.实践是检验真理的唯一标准。
3.二者关系
通过表格形式进行对比讲解。

环节三:巩固提高
1.坚持一切从实际出发,实事求是,这是我们做好各项工作的起码要求。以“行业组图”为例,辅以歌曲《时代栋梁》详加讲解。
2.坚持一切从实际出发,实事求是,是无产阶级政党正确地制定和执行路线、方针、政策的前提。以“和谐社会组图”为例,辅以歌曲《走向复兴》详加讲解。
3.坚持一切从实际出发,实事求是,是人们正确地认识世界和改造世界的根本立足点。以“青藏高原铁路组图”为例,辅以歌曲《天路》详加讲解。
环节四:小结作业
小结:教师和学生共同总结。认识一切从实际出发与实事求是的联系,知道一切从实际出发与实事求是的意义与作用。在日常生活中一切从实际出发,实事求是的重要前提。
作业:
“按图索骥”、“郑人买履”和“南辕北辙”,各阐述了什么道理,进行说明?
答案要点:一切从实际出发,实事求是,主观与客观相符合。
【板书设计】

【答辩题目解析】
1.说一说本节课的重难点是什么。
【参考答案】
根据教学内容及学生特点,我设置如下教学重难点:
【重点】
1.一切从实际出发的含义与实事求是的科学内涵。此概念是理解本节的基本观点,是学生能不能做到一切从实际出发的基本前提,也是理解本书其它观点的基础,为今后其它哲学常识的学习打下基础。
2.一切从实际出发与实事求是的意义与作用。是本节的基础观点,是学生能不能做到一切从实际出发,实事求是的重要前提,其作为方法论直接决定学生们今后是否能找到适合自身发展的人生道路。
【难点】
1.一切从实际出发与实事求是的联系。是理解本科基本观点的基础,为今后其它哲学常识的学习打下基础。
2.一切从实际出发与实事求是的意义与作用。是理解本节的基础观点,是学生能不能做到一切从实际出发,实事求是的重要前提。
2.你觉得本节课你的教学亮点是什么?
【参考答案】
由于哲学理论性强,学生理解起来比较困难,所以我本节课最大的亮点就是引用了很多小故事和小案例,通过故事或案例的讲解,帮助学生理解知识点。比如在讲解一切从实际出发时,我引用了马谡失街亭、宋江三打祝家庄两个故事来帮助学生理解。





高中政治试讲稿有100多篇(有必修1234册,部分选修)
部分目录
高中政治面试试讲《价格变动的影响》逐字稿
高中政治面试试讲《揭开货币的神秘面纱》逐字稿
高中政治面试试讲《矛盾是事物发展的源泉和动力》逐字稿
高中政治面试试讲《面对经济全球化》逐字稿
高中政治面试试讲《大会制度》逐字稿
高中政治面试试讲《renmming主的广泛性》逐字稿
高中政治面试试讲《社会主义市场经济》逐字稿
高中政治面试试讲《世界文化的多样性》逐字稿
高中政治面试试讲《市场配置资源》逐字稿
高中政治面试试讲《树立正确的消费观》逐字稿
高中政治面试试讲《投资理财的选择》逐字稿
高中政治面试试讲《新时代的劳动者》逐字稿
高中政治面试试讲《依法纳税是公民的基本义务》逐字稿
高中政治面试试讲《影响价格的因素》逐字稿
高中政治面试试讲《源远流长的中化》逐字稿
高中政治面试试讲《高中政治试讲模板》逐字稿
高中政治面试试讲《影响价格的因素》逐字稿
高中政治面试试讲《消费及其类型》逐字稿
高中政治面试试讲《唯物辩证法的联系观》逐字稿
高中政治面试试讲《生产与经济制度》逐字稿
高中政治面试试讲《货币本质》逐字稿
高中政治面试试讲《在实践中追求和发展真理》逐字稿
高中政治面试试讲《辩证唯物主义的运动观》逐字稿
高中政治面试试讲《传统文化的继承》逐字稿
高中政治面试试讲《感受文化影响》逐字稿
高中政治面试试讲《追求智慧的学问》逐字稿
高中政治面试试讲《哲学的基本问题》逐字稿
高中政治面试试讲《世界的物质性》逐字稿
高中政治面试试讲《运动的规律性》逐字稿
高中政治面试试讲《世界是普遍联系的》逐字稿
高中政治面试试讲《世界是永恒发展的》逐字稿
高中政治面试试讲《唯物辩证法的实质与核心》逐字稿
高中政治面试试讲《人的认识从何而来》逐字稿
高中政治面试试讲《在实践中追求和发展真理》逐字稿
高中政治面试试讲《社会历史的本质》逐字稿
高中政治面试试讲《社会历史的发展》逐字稿
高中政治面试试讲《社会历史的主体》逐字稿
高中政治面试试讲《价值与价值观》逐字稿
高中政治面试试讲《价值的创造和实现》逐字稿
高中政治面试试讲《文化的内涵与功能》逐字稿
高中政治面试试讲《正确认识中华传统文化》逐字稿
高中政治面试试讲《弘扬中华优秀传统文化与民族精神》逐字稿
高中政治面试试讲《文化的民族性与多样性》逐字稿
高中政治面试试讲《文化交流与文化交融》逐字稿
高中政治面试试讲《正确对待外来文化》逐字稿
高中政治面试试讲《文化发展的必然选择》逐字稿
高中政治面试试讲《文化发展的基本路径》逐字稿







25面试逐字稿!高中政治试讲稿100多篇包括统编版必修1234册
考前一周更新押题
(年年押,年年中)
资料已打包好
面试各科都有,需要全套可以咨询我们
一站式复习备考
